接口广告
摩熵化学
数据开放平台 数据库官网
小程序
打开微信扫一扫
首页 分子通 化学资讯 化学百科 反应查询 关于我们
请输入关键词

原甲酸三甲酯 | 149-73-5

中文名称
原甲酸三甲酯
中文别名
三甲氧基甲烷;原甲酸甲酯;三甲基原甲酸酯;三甲酯甲酸
英文名称
trimethyl orthoformate
英文别名
trimethoxymethane;TMOF;methyl orthoformate;CH(OMe)3;triethyl orthoformate
原甲酸三甲酯化学式
CAS
149-73-5
化学式
C4H10O3
mdl
MFCD00008483
分子量
106.122
InChiKey
PYOKUURKVVELLB-UHFFFAOYSA-N
BEILSTEIN
——
EINECS
——
  • 物化性质
  • 计算性质
  • ADMET
  • 安全信息
  • SDS
  • 制备方法与用途
  • 上下游信息
  • 反应信息
  • 文献信息
  • 表征谱图
  • 同类化合物
  • 相关功能分类
  • 相关结构分类

物化性质

  • 熔点:
    -53 °C
  • 沸点:
    101-102 °C(lit.)
  • 密度:
    0.97 g/mL at 25 °C(lit.)
  • 蒸气密度:
    3.67 (vs air)
  • 闪点:
    60 °F
  • 溶解度:
    与乙醚、醇和苯混溶。
  • LogP:
    -0.03-0.09 at 20℃
  • 物理描述:
    Liquid
  • 颜色/状态:
    COLORLESS LIQUID
  • 气味:
    PUNGENT ODOR
  • 蒸汽密度:
    3.67 (AIR= 1)
  • 大气OH速率常数:
    6.00e-12 cm3/molecule*sec
  • 折光率:
    INDEX OF REFRACTION: 1.3773 @ 25 °C/D
  • 保留指数:
    702
  • 稳定性/保质期:
    1. 在常温常压下稳定,但高度易燃。

      禁配物:强氧化剂、酸类

    2. 本品为刺激性物品,大鼠经口LD50值为3130 mg/kg,对皮肤、眼睛和黏膜有刺激作用。

    3. 气非常敏感,容易燃烧,并且具有较强的挥发性和刺鼻气味,应在通风橱中使用。

计算性质

  • 辛醇/水分配系数(LogP):
    0.2
  • 重原子数:
    7
  • 可旋转键数:
    3
  • 环数:
    0.0
  • sp3杂化的碳原子比例:
    1.0
  • 拓扑面积:
    27.7
  • 氢给体数:
    0
  • 氢受体数:
    3

ADMET

毒理性
  • 副作用
神经毒素 - 其他中枢神经系统神经毒素
Neurotoxin - Other CNS neurotoxin
来源:Haz-Map, Information on Hazardous Chemicals and Occupational Diseases
毒理性
  • 毒性数据
大鼠LC50 = 40,000毫克/立方米
LC50 (rat) = 40,000 mg/m3
来源:Haz-Map, Information on Hazardous Chemicals and Occupational Diseases
毒理性
  • 人类毒性摘录
对皮肤、眼睛和粘膜有刺激性。
AN IRRITANT TO SKIN, EYES, & MUCOUS MEMBRANES.
来源:Hazardous Substances Data Bank (HSDB)

安全信息

  • TSCA:
    Yes
  • 危险等级:
    3
  • 危险品标志:
    F,Xi
  • 安全说明:
    S16,S26,S29,S9
  • 危险类别码:
    R36,R11
  • WGK Germany:
    1
  • 海关编码:
    2915130000
  • 危险品运输编号:
    UN 3272 3/PG 2
  • 危险类别:
    3
  • RTECS号:
    RM6650000
  • 包装等级:
    II
  • 危险标志:
    GHS02,GHS07
  • 危险性描述:
    H225,H319
  • 危险性防范说明:
    P210,P305 + P351 + P338
  • 储存条件:
    密封于干燥阴凉处保存。 本品采用200kg镀锌钢桶或玻璃瓶包装,并外加木箱或钙塑箱加固,内衬垫料。应储存在阴凉、通风的仓库中,远离火源和明火;避免与氧化剂混存,切勿直接暴露在阳光下。

SDS

SDS:c11739b4bb39fae032dd9a6371d6b67c
查看
第一部分:化学品名称
化学品中文名称: 三甲氧基甲烷原甲酸(三)甲酯
化学品英文名称: Methyl orthoformate;Trimethyl orthoformate
中文俗名或商品名:
Synonyms:
CAS No.: 149-73-5
分子式: C 4 H 10 O 3
分子量: 106.14
第二部分:成分/组成信息
化学品 混合物
化学品名称:三甲氧基甲烷原甲酸(三)甲酯
有害物成分 含量 CAS No.
第三部分:危险性概述
危险性类别: 第3.2类中闪点易燃液体
侵入途径: 吸入 食入 经皮吸收
健康危害: 吸入、摄入或经皮肤吸收后对身体有害。对眼睛、皮肤、粘膜和上呼吸道有刺激作用。避免眼睛接触,因其极易解放出甲醇甲醇可致眼睛失明。
环境危害:
燃爆危险:
第四部分:急救措施
皮肤接触: 用肥皂及清彻底冲洗。就医。
眼睛接触: 拉开眼睑,用流动清冲洗15分钟。就医。
吸入: 脱离现场至空气新鲜处。就医。
食入: 误服者,饮适量温,催吐。就医。
第五部分:消防措施
危险特性: 其蒸气与空气形成爆炸性混合物,遇明火、高热能引起燃烧爆炸。与氧化剂可发生反应。其蒸气比空气重,能在较低处扩散到相当远的地方,遇明火会引着回燃。
有害燃烧产物:
灭火方法及灭火剂: 抗溶性泡沫、二氧化碳、干粉、1211灭火剂
消防员的个体防护:
禁止使用的灭火剂:
闪点(℃): 15
自燃温度(℃):
爆炸下限[%(V/V)]: 1.4
爆炸上限[%(V/V)]: 5.1
最小点火能(mJ):
爆燃点:
爆速:
最大燃爆压力(MPa):
建规火险分级:
第六部分:泄漏应急处理
应急处理: 疏散泄漏污染区人员至安全区,禁止无关人员进入污染区,切断火源。建议应急处理人员戴自给式呼吸器,穿化学防护服。禁止泄漏物进入受限制的空间(如下道等),以避免发生爆炸。禁止向泄漏物直接喷,更不要让进入包装容器内。用砂土、干燥石灰或苏打灰混合,使用不产生火花的工具收集于一个密闭的容器中,运至废物处理场所。如大量泄漏,利用围堤收容,然后收集、转移、回收或无害处理后废弃。
第七部分:操作处置与储存
操作注意事项:
储存注意事项:
第八部分:接触控制/个体防护
最高容许浓度: 中 国 MAC:未制订标准前苏联 MAC:未制订标准美国TLV—TWA:未制订标准
监测方法:
工程控制: 密闭操作,局部排风。
呼吸系统防护: 可能接触其蒸气时,应该佩戴防毒口罩。紧急事态抢救或逃生时,建议佩戴自给式呼吸器。
眼睛防护: 化学安全防护眼镜。
身体防护: 穿防静电工作服。
手防护: 戴防护手套。
其他防护: 工作现场禁止吸烟、进食和饮。工作后,淋浴更衣。及时换洗工作服。特别注意眼和呼吸道的防护。
第九部分:理化特性
外观与性状: 无色液体,具有刺激性气味。
pH:
熔点(℃): -53
沸点(℃): 103~105
相对密度(=1): 0.9676
相对蒸气密度(空气=1): 3.67
饱和蒸气压(kPa): 55.32/30℃
燃烧热(kJ/mol):
临界温度(℃):
临界压力(MPa):
辛醇/分配系数的对数值:
闪点(℃): 15
引燃温度(℃):
爆炸上限%(V/V): 5.1
爆炸下限%(V/V): 1.4
分子式: C 4 H 10 O 3
分子量: 106.14
蒸发速率:
粘性:
溶解性: 溶于、醇、醚。
主要用途: 用于有机合成。
第十部分:稳定性和反应活性
稳定性: 在常温常压下 稳定
禁配物: 强氧化剂、酸类。
避免接触的条件: 接触潮湿空气。
聚合危害: 不能出现
分解产物: 一氧化碳二氧化碳
第十一部分:毒理学资料
急性毒性: LD50:3130mg/kg(大鼠经口) LC50:5000×10(6)(大鼠吸入)4h
急性中毒:
慢性中毒:
亚急性和慢性毒性:
刺激性:
致敏性:
致突变性:
致畸性:
致癌性:
第十二部分:生态学资料
生态毒理毒性:
生物降解性:
生物降解性:
生物富集或生物积累性:
第十三部分:废弃处置
废弃物性质:
废弃处置方法:
废弃注意事项:
第十四部分:运输信息
危险货物编号: 32124
UN编号:
包装标志:
包装类别:
包装方法:
运输注意事项: 储存于阴凉、干燥、通风良好的不燃库房。远离火种、热源。保持容器密封。防潮、防晒。仓温不宜超过30℃。应与氧化剂、酸类分开存放。储存间内的照明、通风等设施应采用防爆型,开关设在仓外。禁止使用易产生火花的
RETCS号:
IMDG规则页码:
第十五部分:法规信息
国内化学品安全管理法规:
国际化学品安全管理法规:
第十六部分:其他信息
参考文献: 1.周国泰,化学危险品安全技术全书,化学工业出版社,1997 2.国家环保局有毒化学品管理办公室、北京化工研究院合编,化学品毒性法规环境数据手册,中国环境科学出版社.1992 3.Canadian Centre for Occupational Health and Safety,CHEMINFO Database.1998 4.Canadian Centre for Occupational Health and Safety, RTECS Database, 1989
填表时间: 年月日
填表部门:
数据审核单位:
修改说明:
其他信息: 6
MSDS修改日期: 年月日

制备方法与用途

简介

原甲酸三甲酯在有机合成中用作醛的保护基团,在聚酯涂料中用作添加剂,在制备表面改性胶态二氧化硅纳米颗粒时用作脱剂。它也可作为制备维生素B1和磺胺类药物的化学中间体,并且是硝酸 (III) 介导氧化的有效溶剂。

合成方法

原甲酸三甲酯可通过化氢的甲醇分解以工业规模制备:

[ \text{HCN} + 3 \text{HOCH}_3 \rightarrow \text{HC(OCH}_3)_3 + \text{NH}_3 ]

此外,它也可以通过氯仿甲醇钠反应制得。

化学性质

原甲酸三甲酯是一种无色液体。其沸点为103-105℃,相对密度为0.967-0.971,折射率为1.378,闪点为15℃。它易溶于乙醇乙醚和苯,遇分解。

用途

在医药工业中用于生产维生素B1、维生素A、磺胺嘧啶吡哌酸及抗菌剂等产品,其中维生素B1是消耗原甲酸三甲酯的最大比例。此外,它还应用于染料香料制造。在涂料领域,用作防止聚酯或环氧涂料因合而硬化的脱剂。

用途

原甲酸三甲酯作为生产维生素B1、磺胺药物、抗菌素等药物的中间体,同时也是香料和农药的原料及聚酯涂料的添加剂。它在有机合成中也是重要的中间体。在医药方面主要用于合成维生素B1、磺胺剂、抗菌素;在涂料方面用于防止聚酯或环氧涂料因合而硬化的脱剂;亦可用于香料合成。

用途

原甲酸三甲酯是重要的有机合成中间体,在农药方面主要用于合成嘧菌酯、双甲醚等农药中间体。医药方面主要用于合成吡哌酸哌酸等医药中间体,广泛应用于涂料、染料香料等行业。

生产方法

它可以通过氯仿甲醇在苛性存在下反应制得(或通过氯仿甲醇钠直接反应)。

类别

易燃液体

毒性分级

中毒

急性毒性

吸入 - 大鼠 LCL0: 4000 PPM/8小时

刺激数据

皮肤 - 兔子 500 毫克/24小时 轻度;眼睛 - 兔子 100 毫克 中度

可燃性危险特性

遇明火、高温或氧化剂易燃,燃烧时产生刺激烟雾

储运特性

库房需通风、低温干燥,与氧化剂分开存放

灭火剂

干粉、干砂、二氧化碳、泡沫、1211灭火剂

上下游信息

  • 上游原料
    中文名称 英文名称 CAS号 化学式 分子量
  • 下游产品
    中文名称 英文名称 CAS号 化学式 分子量

反应信息

  • 作为反应物:
    描述:
    原甲酸三甲酯三乙基硅烷三氟乙酸 作用下, 以 二氯甲烷甲醇 为溶剂, 反应 1.5h, 以90%的产率得到2-(6-fluoro-1H-benzo[d]imidazol-1-yl)-5-nitro-N-(tetrahydro-2H-pyran-4-yl)pyrimidin-4-amine
    参考文献:
    名称:
    8-SUBSTITUTED 2-(BENZIMIDAZOLYL)PURINE DERIVATIVES FOR IMMUNOSUPPRESSION
    摘要:
    本发明提供了一种新型嘌呤,用于预防和治疗自身免疫疾病、炎症性疾病、肥大细胞介导的疾病和移植排斥反应。这些化合物的一般式为I:
    公开号:
    US20080085898A1
  • 作为产物:
    描述:
    三溴甲烷甲醇sodium 作用下, 反应 4.0h, 以100%的产率得到原甲酸三甲酯
    参考文献:
    名称:
    Electrocchemicai oxidatiob of ketones in methanol in the presence of alkali metal bromides
    摘要:
    Electrochemical oxidation of methyl ketones in methanol in the presence of alkali metal bromides affords methyl carboxylates. Benzyl alkyl ketones are transformed under similar conditions into methyl 3-phenylalkanoates, while ketones lacking alpha-benzyl or alpha-methyl group are oxidized into alpha-hydroxyketals.
    DOI:
    10.1016/s0040-4020(01)87078-2
  • 作为试剂:
    参考文献:
    名称:
    酰基硼酸酯的催化不对称转移氢化:BMIDA 作为特权导向基团
    摘要:
    开发一种通用、高效、对映选择性的催化方法来合成手性醇仍然是一个艰巨的挑战。我们在本文中报道了N-甲基亚氨基二乙酰 (MIDA) 酰基硼酸酯的不对称转移氢化 (ATH) 作为一般的不依赖于底物的进入对映体富集仲醇的方法。具有(杂)芳基、烷基、炔基、烯基和羰基取代基的酰基-MIDA-硼酸酯的 ATH 可产生多种对映体富集的 α-硼醇。后者用于一系列基于硼部分的立体有择转化,能够合成具有两个密切相关的 α-取代基的甲醇,而使用直接不对称氢化方法无法获得高对映选择性,例如 ( R )-氯哌斯汀中间的。计算研究表明,与传统使用的芳基和炔基相比,BMIDA 基团是 Noyori-Ikariya ATH 中的一种优先对映选择性导向基团,因为催化剂的 η 6 -芳烃-CH 和BMIDA 中的 σ 键合氧原子。这项工作扩展了传统 ATH 的领域,并展示了其在解决对称合成挑战方面的巨大潜力。
    DOI:
    10.1021/jacs.4c05924
点击查看最新优质反应信息

文献信息

  • Compositions for Treatment of Cystic Fibrosis and Other Chronic Diseases
    申请人:Vertex Pharmaceuticals Incorporated
    公开号:US20150231142A1
    公开(公告)日:2015-08-20
    The present invention relates to pharmaceutical compositions comprising an inhibitor of epithelial sodium channel activity in combination with at least one ABC Transporter modulator compound of Formula A, Formula B, Formula C, or Formula D. The invention also relates to pharmaceutical formulations thereof, and to methods of using such compositions in the treatment of CFTR mediated diseases, particularly cystic fibrosis using the pharmaceutical combination compositions.
    本发明涉及含有上皮通道活性抑制剂与至少一种ABC转运蛋白调节剂化合物(A式、B式、C式或D式)的药物组合物。该发明还涉及这些药物配方,以及使用这些组合物治疗CFTR介导的疾病,特别是囊性纤维化的方法。
  • [EN] COMPOUNDS FOR THE TREATMENT OF AMYLOID-ASSOCIATED DISEASES<br/>[FR] COMPOSÉS POUR LE TRAITEMENT DE MALADIES ASSOCIÉES À LA SUBSTANCE AMYLOÏDE
    申请人:REMYND NV
    公开号:WO2016083490A1
    公开(公告)日:2016-06-02
    This invention provides novel compounds of formulae (I) or (II) or a stereoisomer, enantiomer, racemic, or tautomer thereof, (I) (II) wherein the substituents are as defined in the specification. The present invention also relates to the novel compounds for use as a medicine, more in particular for the prevention or treatment of amyloid-related diseases, more specifically certain neurological disorders, such as disorders collectively known as tauopathies, disorders characterized by cytotoxic α-synuclein amyloidogenesis. The present invention also relates to the use of said novel compounds for the manufacture of medicaments useful for treating such amyloid-related diseases. The present invention further relates to pharmaceutical compositions including said novel compounds and to methods for the preparation of said novel compounds.
    这项发明提供了式(I)或(II)或其立体异构体、对映异构体、消旋体或互变异构体的新化合物,其中取代基如规范中所定义。本发明还涉及用作药物的这些新化合物,更具体地用于预防或治疗与淀粉样蛋白相关的疾病,更具体地说是某些神经系统疾病,如被统称为tau病变的疾病,以及由细胞毒性α-突触核蛋白淀粉生成所特征化的疾病。本发明还涉及利用这些新化合物制备对治疗此类淀粉样蛋白相关疾病有用的药物。本发明还涉及包括这些新化合物的药物组合物以及这些新化合物的制备方法。
  • Cyclobutanonesvia the (1-Oxycyclopropyl)methanol Route
    作者:Ernest Wenkert、Norman F. Golob、Robert P. Hatch、David Wenkert、Roberto Pellicciari
    DOI:10.1002/hlca.19770600102
    日期:1977.1.26
    1-oxycyclopropyl structure, prapared mostly from α-alkoxy-α,β-unsaturated ketnnes and esters by way of reductinn and Simmons-Smith reaction of the resultant α-alkoxyallyl alcohols, are shown to rearrange into cyclobutanones on acid treatment (cf. Scheme 1).
    多种1-oxycyclopropyl结构的醇的,从α -烷氧基- α,通过reductinn和的方式β不饱和ketnnes和酯制备大多西蒙斯-史密斯所得α-alkoxyallyl醇的反应中,被示出为重新排列为上cyclobutanones酸处理(参见方案1)。
  • [EN] THIOPHENE DERIVATIVES FOR THE TREATMENT OF DISORDERS CAUSED BY IGE<br/>[FR] DÉRIVÉS DE THIOPHÈNE POUR LE TRAITEMENT DE TROUBLES PROVOQUÉS PAR IGE
    申请人:UCB BIOPHARMA SRL
    公开号:WO2019243550A1
    公开(公告)日:2019-12-26
    Thiophene derivatives of formula (I) and a pharmaceutically acceptable salt thereof are provided. These compounds have utility for the treatment or prevention of disorders caused by IgE, such as allergy, type 1 hypersensitivity or familiar sinus inflammation.
    提供了公式(I)的噻吩生物及其药用可接受的盐。这些化合物对于治疗或预防由IgE引起的疾病具有用途,如过敏、1型超敏反应或家族性鼻窦炎。
  • HERBICIDAL AND FUNGICIDAL 5-OXY-SUBSTITUTED 3-PHENYLISOXAZOLINE-5-CARBOXAMIDES AND 5-OXY-SUBSTITUTED 3-PHENYLISOXAZOLINE-5-THIOAMIDES
    申请人:BAYER CROPSCIENCE AG
    公开号:US20150245616A1
    公开(公告)日:2015-09-03
    Herbicidally and fungicidally active 5-oxy-substituted 3-phenylisoxazoline-5-carboxamides and 5-oxy-substituted 3-phenylisoxazoline-5-thioamides of the formula (I) are described. In this formula (I), X, X 2 to X 6 , R 1 to R 4 are radicals such as hydrogen, halogen and organic radicals such as substituted alkyl. A is a bond or a divalent unit. Y is a chalcogen.
    具有除草和杀菌活性的5-氧代取代的3-苯基异噁唑啉-5-羧酰胺和5-氧代取代的3-苯基异噁唑啉-5-酰胺的化合物如下式(I)所述。 在这个式子(I)中,X,X2至X6,R1至R4是氢、卤素和有机基团,如取代烷基等。A是一个键或二价基团。Y是族元素。
查看更多

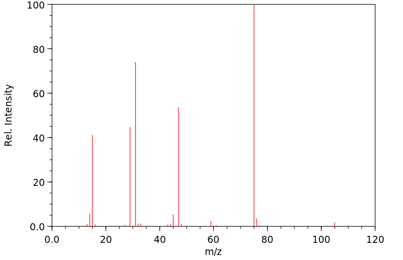
表征谱图

  • 氢谱
    1HNMR
  • 质谱
    MS
  • 碳谱
    13CNMR
  • 红外
    IR
  • 拉曼
    Raman
hnmr
mass
cnmr
ir
raman
  • 峰位数据
  • 峰位匹配
  • 表征信息
Shift(ppm)
Intensity
查看更多图谱数据,请前往“摩熵化学”平台
Assign
Shift(ppm)
查看更多图谱数据,请前往“摩熵化学”平台
测试频率
样品用量
溶剂
溶剂用量
查看更多图谱数据,请前往“摩熵化学”平台