接口广告
摩熵化学
数据开放平台 数据库官网
小程序
打开微信扫一扫
首页 分子通 化学资讯 化学百科 反应查询 关于我们
请输入关键词

1,3-二甲基吡唑 | 694-48-4

中文名称
1,3-二甲基吡唑
中文别名
——
英文名称
1,3-dimethyl-1H-pyrazole
英文别名
1,3-dimethylpyrazole;1,3-Dimethylpyrazol
1,3-二甲基吡唑化学式
CAS
694-48-4
化学式
C5H8N2
mdl
MFCD00036665
分子量
96.1319
InChiKey
NODLZCJDRXTSJO-UHFFFAOYSA-N
BEILSTEIN
——
EINECS
——
  • 物化性质
  • 计算性质
  • ADMET
  • 安全信息
  • SDS
  • 制备方法与用途
  • 上下游信息
  • 反应信息
  • 文献信息
  • 表征谱图
  • 同类化合物
  • 相关功能分类
  • 相关结构分类

物化性质

  • 熔点:
    82.75°C (estimate)
  • 沸点:
    138°C(lit.)
  • 密度:
    0.9561
  • 溶解度:
    可溶于氯仿(少量)
  • 最大波长(λmax):
    221nm(EtOH)(lit.)
  • 保留指数:
    833

计算性质

  • 辛醇/水分配系数(LogP):
    0.6
  • 重原子数:
    7
  • 可旋转键数:
    0
  • 环数:
    1.0
  • sp3杂化的碳原子比例:
    0.4
  • 拓扑面积:
    17.8
  • 氢给体数:
    0
  • 氢受体数:
    1

安全信息

  • 危险等级:
    IRRITANT
  • 危险品标志:
    Xi
  • 海关编码:
    2933199090
  • 包装等级:
    II
  • 危险类别:
    3
  • 危险性防范说明:
    P501,P240,P210,P233,P243,P241,P242,P264,P280,P370+P378,P337+P313,P305+P351+P338,P362+P364,P303+P361+P353,P332+P313,P403+P235
  • 危险品运输编号:
    1993
  • 危险性描述:
    H315,H319,H225
  • 储存条件:
    室温条件下。

SDS

SDS:35d76ca62a248a5863e115658ce3be1b
查看
1,3-二甲基吡唑

模块 1. 化学
产品名称: 1,3-Dimethylpyrazole
5.3

模块 2. 危险性概述
GHS分类
物理性危害
易燃液体 第3级
健康危害
皮肤腐蚀/刺激 第2级
严重损伤/刺激眼睛 2A类
环境危害 未分类
GHS标签元素
图标或危害标志
信号词 警告
危险描述 易燃液体和蒸气
造成皮肤刺激
造成严重眼刺激
防范说明
[预防] 远离热源/火花/明火/热表面。禁烟。
保持容器密闭。
使用防爆的电气/通风/照明设备。采取预防措施以防静电和火花引起的着火。
处理后要彻底清洗双手。
穿戴防护手套/护目镜/防护面具。
[急救措施] 眼睛接触:用小心清洗几分钟。如果方便,易操作,摘除隐形眼镜。继续冲洗。
眼睛接触:求医/就诊
皮肤接触:立即去除/脱掉所有被污染的衣物。用清洗皮肤/淋浴。
若皮肤刺激:求医/就诊。
脱掉被污染的衣物,清洗后方可重新使用。
[储存] 存放于通风良好处。保持凉爽。
[废弃处置] 根据当地政府规定把物品/容器交与工业废弃处理机构。
1,3-二甲基吡唑

模块 3. 成分/组成信息
单一物质/混和物 单一物质
化学名(中文名): 1,3-二甲基吡唑
百分比: >98.0%(GC)
CAS编码: 694-48-4
分子式: C5H8N2

模块 4. 急救措施
吸入: 将受害者移到新鲜空气处,保持呼吸通畅,休息。若感不适请求医/就诊。
皮肤接触: 立即去除/脱掉所有被污染的衣物。用大量肥皂和轻轻洗。
若皮肤刺激或发生皮疹:求医/就诊。
眼睛接触: 用小心清洗几分钟。如果方便,易操作,摘除隐形眼镜。继续清洗。
如果眼睛刺激:求医/就诊。
食入: 若感不适,求医/就诊。漱口。
紧急救助者的防护: 救援者需要穿戴个人防护用品,比如橡胶手套和气密性护目镜。

模块 5. 消防措施
合适的灭火剂: 干粉,泡沫,二氧化碳
不适用的灭火剂: (有可能扩大灾情。)
特殊危险性: 小心,燃烧或高温下可能分解产生毒烟。
特定方法: 从上风处灭火,根据周围环境选择合适的灭火方法。
非相关人员应该撤离至安全地方。
周围一旦着火:喷,保持容器冷却。如果安全,消除一切火源。
消防员的特殊防护用具: 灭火时,一定要穿戴个人防护用品。

模块 6. 泄漏应急处理
个人防护措施,防护用具, 使用个人防护用品。远离溢出物/泄露处并处在上风处。确保足够通风。
紧急措施: 泄露区应该用安全带等圈起来,控制非相关人员进入。
环保措施: 防止进入下道。
控制和清洗的方法和材料: 回收到密闭容器前用干砂或惰性吸收剂吸收泄漏物。一旦大量泄漏,筑堤控制。附着
物或收集物应该根据相关法律法规废弃处置。
副危险性的防护措施 移除所有火源。一旦发生火灾应该准备灭火器。使用防火花工具和防爆设备。

模块 7. 操作处置与储存
处理
技术措施: 在通风良好处进行处理。穿戴合适的防护用具。防止烟雾产生。远离热源/火花/明火
/热表面。禁烟。采取措施防止静电积累。使用防爆设备。处理后彻底清洗双手和脸。
注意事项: 如果可能,使用封闭系统。如果蒸气或浮质产生,使用通风、局部排气。
操作处置注意事项: 避免接触皮肤、眼睛和衣物。
贮存
储存条件: 保持容器密闭。存放于凉爽、阴暗、通风良好处。
远离不相容的材料比如氧化剂存放。
包装材料: 依据法律。

模块 8. 接触控制和个体防护
工程控制: 尽可能安装封闭体系或局部排风系统。同时安装淋浴器和洗眼器。
个人防护用品
呼吸系统防护: 防毒面具。依据当地和政府法规。
手部防护: 防护手套。
眼睛防护: 安全防护镜。如果情况需要,佩戴面具。
1,3-二甲基吡唑

模块 8. 接触控制和个体防护
皮肤和身体防护: 防护服。如果情况需要,穿戴防护靴。

模块 9. 理化特性
外形(20°C): 液体
外观: 透明
颜色: 微浅黄色-黄色
气味: 无资料
pH: 无数据资料
熔点: 无资料
沸点/沸程 138 °C
闪点: 无资料
爆炸特性
爆炸下限: 无资料
爆炸上限: 无资料
密度: 0.95
溶解度:
[] 无资料
[其他溶剂]
溶于: 甲醇

模块 10. 稳定性和反应性
化学稳定性: 一般情况下稳定。
危险反应的可能性: 未报道特殊反应性。
避免接触的条件: 火花, 明火, 静电
须避免接触的物质 氧化剂
危险的分解产物: 一氧化碳, 二氧化碳, 氮氧化物 (NOx)

模块 11. 毒理学信息
急性毒性: 无资料
对皮肤腐蚀或刺激: 无资料
对眼睛严重损害或刺激: 无资料
生殖细胞变异原性: 无资料
致癌性:
IARC = 无资料
NTP = 无资料
生殖毒性: 无资料

模块 12. 生态学信息
生态毒性:
鱼类: 无资料
甲壳类: 无资料
藻类: 无资料
残留性 / 降解性: 无资料
潜在生物累积 (BCF): 无资料
土壤中移动性
log分配系数: 无资料
土壤吸收系数 (Koc): 无资料
亨利定律 无资料
constaNT(PaM3/mol):
1,3-二甲基吡唑

模块 13. 废弃处置
如果可能,回收处理。请咨询当地管理部门。建议在装有后燃和洗涤装置的化学焚烧炉中焚烧。废弃处置时请遵守
国家、地区和当地的所有法规。

模块 14. 运输信息
联合国分类: 第3类 易燃液体 。
UN编号: 1993
正式运输名称: 易燃液体, 不另作详细说明
包装等级: III

模块 15. 法规信息
《危险化学品安全管理条例》(2002年1月26日国务院发布,2011年2月16日修订): 针对危险化学品的安全使用、
生产、储存、运输、装卸等方面均作了相应的规定。


模块16 - 其他信息
N/A

制备方法与用途

1,3-二甲基吡唑应避免与氧化剂一同储存或处理,以防发生危险反应。此外,该化学品还可能引起严重的眼部刺激。

上下游信息

  • 上游原料
    中文名称 英文名称 CAS号 化学式 分子量
  • 下游产品
    中文名称 英文名称 CAS号 化学式 分子量

反应信息

  • 作为反应物:
    描述:
    1,3-二甲基吡唑一氯化碘 作用下, 以 乙酸乙酯 为溶剂, 反应 0.25h, 以95%的产率得到3,5-二甲基-4-碘吡唑
    参考文献:
    名称:
    吡二唑盐与吡二氮杂鎓盐的无过渡金属无氮芳构化
    摘要:
    使用二芳基碘鎓盐开发了一种新的合成方法,用于吡唑的N-芳基化。该转化不需要任何过渡金属催化剂,并且可以在温和的反应条件下,以氨水为温和碱,在不使用惰性气氛的情况下,在温和的反应条件下快速提供所需的N-芳基吡唑。还通过大量实例探讨了不对称二芳基碘鎓盐的化学选择性。
    DOI:
    10.1002/chem.201502995
  • 作为产物:
    描述:
    5-氯-1,3-二甲基-1H-吡唑-4-甲醛 在 palladium on activated charcoal potassium permanganate氢气sodium carbonate 作用下, 以 为溶剂, 25.0~60.0 ℃ 、202.65 kPa 条件下, 反应 1.0h, 生成 1,3-二甲基吡唑
    参考文献:
    名称:
    Systemic fungicides. The synthesis of certain pyrazole analogues of carboxin
    摘要:
    介绍了 1,3-二甲基-N-苯基吡唑-4-甲酰胺(3)和异构体 1,5-二甲基化合物(4)的合成方法。 1,3-二甲基-N-苯基吡唑-4-甲酰胺(3)和异构体 1,5-二甲基化合物(4)的合成方法。 羧菌素的结构类似物。本文提出了证实这些化合物结构归属的证据,并介绍了一种简便的 并介绍了从一些氨基吡唑中去除氨基的简便方法。 基的简便方法。
    DOI:
    10.1071/ch9830135
  • 作为试剂:
    参考文献:
    名称:
    由桑顿宁合成螺型香叶素倍半萜烯。(+)-脱水-β-芸香烯和6,11-螺吡咯烷二烯的所有非对映异构体的合成
    摘要:
    螺旋体的倍半萜烯(+)-脱水-β-松香醇和对映体纯形式的所有6,11-螺旋维他二烯的非对映异构体都是从桑顿宁开始合成的。关键步骤是由桑顿素制备的1-三甲基甲硅烷基-4,5-环氧大马士革的硅导向酸促进重排,涉及的步骤包括内酯还原打开,TMSLi-CuCN的共轭加成,羰基的脱氧和环氧化。环氧化物的重排得到螺[4,5]癸二醇,其用作合成中间体。在消除侧链中的伯羟基,然后在C8处进行烯丙基氧化并消除环己烷环中的叔羟基之后,由该化合物制备(+)-脱水-β-芸香酚。另一方面,消除侧链中的羟基并还原环己烷环中的羟基,得到(-)-前萘螺二烯和(-)-hin烯。这些化合物的其余非对映异构体的合成需要C5螺碳的正式转化。这些化合物的合成表明,从斯卡帕尼亚(Scapania sp。)被错误地分配,并且已经被校正为与(-)-己烯烯相同。
    DOI:
    10.1021/jo040189n
点击查看最新优质反应信息

文献信息

  • Direct Electrophilic Acylation of N-Substituted Pyrazoles by Anhydrides of Carboxylic Acids
    作者:Ilya Taydakov、Sergey Krasnoselskiy
    DOI:10.1055/s-0033-1338923
    日期:——
    the method are discussed. A simple, convenient and scalable approach to 1-substituted 4-acylpyrazoles through direct acylation of pyrazoles by anhydrides of aliphatic, aromatic and fluorinated carboxylic acids in the presence of concentrated sulfuric acid as a catalyst is described. Target ketones were obtained in 41–86% isolated yields in high purity without laborious purification. The scope and limitations
    摘要 描述了一种通过在浓硫酸作为催化剂存在下通过脂肪族,芳香族和羧酸的酸酐将吡唑直接酰化来简单,方便且可扩展的方法,用于1-取代的4-酰基吡唑。在不费力地纯化的情况下,以41-86%的分离产率获得了高纯度的目标酮。讨论了该方法的范围和局限性。 描述了一种通过在浓硫酸作为催化剂存在下通过脂肪族,芳香族和羧酸的酸酐将吡唑直接酰化来简单,方便且可扩展的方法,用于1-取代的4-酰基吡唑。在不费力地纯化的情况下,以41-86%的分离产率获得了高纯度的目标酮。讨论了该方法的范围和局限性。
  • Synthesis and Reactions of Silylated and Stannylated 1,2-Azoles
    作者:Mariola Calle、Purificación Cuadrado、Ana M. González-Nogal、Raquel Valero
    DOI:10.1055/s-2001-17699
    日期:——
    Silicon or tin 4-metalated pyrazoles and isoxazoles are synthesized by silyl- or stannylcupration from 4-haloazoles. On the other hand, 5-metalated pyrazoles are prepared by reaction of 5-unsubstituted pyrazoles with LDA and subsequent treatment with chlorosilanes and chlorostannanes. Furthermore, starting from 5-unsubstituted 4-halopyrazoles and applying both methodologies, 4,5-dimetalated pyrazoles bearing silyl groups different from trimethylsilyl or tributylstannyl groups are obtained. Some regioselective ipso-substitutions are also studied.
    4-属化吡唑异恶唑是通过硅烷化作用从4-卤代恶唑合成的。另一方面,5-属化吡唑是通过5-未取代吡唑LDA反应,随后用硅烷烷处理制备的。此外,从5-未取代的4-卤代吡唑出发,并应用这两种方法,得到了具有不同于三甲基基或三丁基锡基的不同基的4,5-二属化吡唑。还研究了一些区域选择性原位取代反应。
  • Electrosynthesis of 4-iodopyrazole and its derivatives
    作者:B. V. Lyalin、V. A. Petrosyan、B. I. Ugrak
    DOI:10.1007/s11172-010-0277-y
    日期:2010.8
    Electrosynthesis of 4-iodo-substituted pyrazoles has been accomplished by iodination of the corresponding precursors on a Pt-anode in aqueous solutions of KI under conditions of the diaphragm galvanostatic electrolysis. Efficiency of the process depends on the donor-acceptor properties of substituents and their positions in the pyrazole ring. Thus, iodination of pyrazole, 3,5-dimethylpyrazole, 3-nitropyrazole
    4-取代吡唑的电合成是通过在隔膜恒电流电解条件下在 KI 溶液中的 Pt 阳极上化相应的前体来完成的。该过程的效率取决于取代基的供体-受体性质及其在吡唑环中的位置。因此,吡唑3,5-二甲基吡唑3-硝基吡唑1-甲基吡唑1,3-二甲基吡唑吡唑-3(5)-羧酸或甲酯的化在 57、86、2、产率分别为 5、35、30 和 40%。
  • Iridium‐Catalyzed Silylation of Five‐Membered Heteroarenes: High Sterically Derived Selectivity from a Pyridyl‐Imidazoline Ligand
    作者:Caleb Karmel、Camille Z. Rubel、Elena V. Kharitonova、John F. Hartwig
    DOI:10.1002/anie.201916015
    日期:2020.4.6
    The steric effects of substituents on five-membered rings are less pronounced than those on six-membered rings because of the difference in bond angles. Thus, the regioselectivities of reactions of five-membered heteroarenes that occur with selectivities dictated by steric effects, such as the borylation of C-H bonds, have been poor in many cases. We report that the silylation of five-membered-ring
    由于键角不同,取代基对五元环的空间效应不如六元环上的空间效应明显。因此,在许多情况下,由空间效应决定的选择性(例如 C-H 键的化)发生的五元杂芳烃反应的区域选择性很差。我们报道,当由 [Ir(cod)(OMe)]2 (cod=1,5-环辛二烯) 和咯啉配体或新的吡啶基-咪唑啉配体的组合催化时,五元环杂芳烃硅烷化以高空间衍生的区域选择性发生,进一步增加区域选择性。在这些催化剂的硅烷基化反应中,在这些环最空间可及的 C-H 键处官能化产生高产率的杂芳基硅烷,条件是 C-H 键与先前报道的催化剂的基化形成产物或不稳定的产物混合物。杂芳基硅烷产物经过交叉偶联反应和取代反应,具有 ipso 选择性,生成带有卤素、芳基和全氟烷基取代基的杂芳烃
  • [EN] BIARYL COMPOUNDS USEFUL FOR THE TREATMENT OF HUMAN DISEASES IN ONCOLOGY, NEUROLOGY AND IMMUNOLOGY<br/>[FR] COMPOSÉS BIARYLIQUES UTILES POUR LE TRAITEMENT DE MALADIES HUMAINES EN ONCOLOGIE, NEUROLOGIE ET IMMUNOLOGIE
    申请人:BIOGEN IDEC INC
    公开号:WO2015089327A1
    公开(公告)日:2015-06-18
    The present invention provides compounds and compositions thereof which are useful as inhibitors of Bruton's tyrosine kinase and which exhibit desirable characteristics for the same.
    本发明提供了作为Bruton's酪氨酸激酶抑制剂的化合物及其组合物,具有适用于同一目的的理想特性。
查看更多

表征谱图

  • 氢谱
    1HNMR
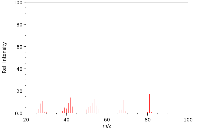
  • 质谱
    MS
  • 碳谱
    13CNMR
  • 红外
    IR
  • 拉曼
    Raman
hnmr
mass
查看更多图谱数据,请前往“摩熵化学”平台
查看更多图谱数据,请前往“摩熵化学”平台
查看更多图谱数据,请前往“摩熵化学”平台
  • 峰位数据
  • 峰位匹配
  • 表征信息
Shift(ppm)
Intensity
查看更多图谱数据,请前往“摩熵化学”平台
Assign
Shift(ppm)
查看更多图谱数据,请前往“摩熵化学”平台
测试频率
样品用量
溶剂
溶剂用量
查看更多图谱数据,请前往“摩熵化学”平台