接口广告
摩熵化学
数据开放平台 数据库官网
小程序
打开微信扫一扫
首页 分子通 化学资讯 化学百科 反应查询 关于我们
请输入关键词

六氟环氧丙烷 | 428-59-1

中文名称
六氟环氧丙烷
中文别名
全氟环氧丙烷
英文名称
Hexafluoropropene oxide
英文别名
hexafluoropropylene oxide;HFPO;2,2,3-trifluoro-3-(trifluoromethyl)oxirane
六氟环氧丙烷化学式
CAS
428-59-1
化学式
C3F6O
mdl
——
分子量
166.023
InChiKey
PGFXOWRDDHCDTE-UHFFFAOYSA-N
BEILSTEIN
——
EINECS
——
  • 物化性质
  • 计算性质
  • ADMET
  • 安全信息
  • SDS
  • 制备方法与用途
  • 上下游信息
  • 反应信息
  • 文献信息
  • 表征谱图
  • 同类化合物
  • 相关功能分类
  • 相关结构分类

物化性质

  • 熔点:
    -129°C
  • 沸点:
    −42 °C(lit.)
  • 密度:
    1.67±0.1 g/cm3(Predicted)
  • LogP:
    1.72 at 25℃
  • 物理描述:
    Hexafluoropropylene oxide is a colorless odorless gas. It is shipped as a liquefied gas under its vapor pressure. Contact with the liquid can cause frostbite. Its vapors are heavier than air. It can cause asphyxiation by the displacement of air. Exposure of the container to prolonged heat or fire may cause it to rupture violently and rocket.
  • 分解:
    AT TEMP BETWEEN 500-800 °C, CARBONYL FLUORIDE (COF2) IS DOMINANT PYROLYSIS PRODUCT. THIS GAS IS VERY SUSCEPTIBLE TO HYDROLYSIS, READILY YIELDING HYDROFLUORIC ACID & CARBON DIOXIDE. ABOVE 800 °C, THE PYROLYSIS PRODUCTS CONSIST OF INORGANIC FLUORIDE, A LITTLE TETRAFLUOROMETHANE & CARBON DIOXIDE. /POLYFLUORINES/
  • 稳定性/保质期:

    如果按照规格使用和储存,则不会分解,也未有已知危险反应。

计算性质

  • 辛醇/水分配系数(LogP):
    2.1
  • 重原子数:
    10
  • 可旋转键数:
    0
  • 环数:
    1.0
  • sp3杂化的碳原子比例:
    1.0
  • 拓扑面积:
    12.5
  • 氢给体数:
    0
  • 氢受体数:
    7

ADMET

毒理性
  • 副作用
其他毒物 - 简单窒息剂
Other Poison - Simple Asphyxiant
来源:Haz-Map, Information on Hazardous Chemicals and Occupational Diseases
毒理性
  • 人类毒性摘录
PTFE(聚四氟乙烯树脂热解产物的独特效应已在人类中观察到...这是一种类似流感的综合症,类似于属烟雾热,并且已被命名为“聚合物烟雾热”。它是自限性的,持续时间为24-48小时,只需要对症治疗。/多化合物/
A UNIQUE EFFECT FROM PYROLYSIS PRODUCTS OF PTFE /POLYTETRAFLUOROETHYLENE/ RESINS...BEEN OBSERVED IN MAN... THIS IS AN INFLUENZA-LIKE SYNDROME RESEMBLING METAL FUME FEVER & HAS BEEN TERMED "POLYMER FUME FEVER". IT IS SELF-LIMITING, LASTS...24-48 HR & REQUIRES ONLY SYMPTOMATIC TREATMENT. /POLYFLUORINES/
来源:Hazardous Substances Data Bank (HSDB)
毒理性
  • 非人类毒性摘录
在急性研究中,对小鼠和大鼠进行了实验,发现它引起了肝脏和肾脏的变化。在脾脏中,它导致了血管通透性增加、变性营养不良变化和炎症。毒性的程度和性质取决于产生的代谢物类型。
IN ACUTE STUDIES WITH MICE & RATS IT CAUSED CHANGES IN LIVER & KIDNEY. IN SPLEEN IT CAUSED VASCULAR PERMEABILITY & DEGENERATIVE DYSTROPHIC CHANGES & INFLAMMATION. EXTENT & NATURE OF TOXICITY DEPENDS UPON TYPE OF METABOLITES THAT ARE PRODUCED.
来源:Hazardous Substances Data Bank (HSDB)

安全信息

  • 危险等级:
    2.2
  • 危险品标志:
    Xi
  • 安全说明:
    S26,S37/39,S38,S7
  • 危险类别码:
    R44,R36/37/38
  • WGK Germany:
    3
  • 海关编码:
    2910900090
  • 危险类别:
    2.2
  • 危险品运输编号:
    UN 1956 2.2
  • 储存条件:
    请将贮藏器密封,并将其存放在阴凉、干燥处。同时,确保工作环境具有良好的通风或排气设施。

SDS

SDS:253821b9104b2599a67d42ae168168b8
查看
Name: HEXAFLUOROPROPYLENE OXIDE 98% Material Safety Data Sheet
Synonym:
CAS: 428-59-1
Section 1 - Chemical Product MSDS Name:HEXAFLUOROPROPYLENE OXIDE 98% Material Safety Data Sheet
Synonym:

Section 2 - COMPOSITION, INFORMATION ON INGREDIENTS
CAS# Chemical Name content EINECS#
428-59-1 HEXAFLUOROPROPYLENE OXIDE, 98% 98% 207-050-4
Hazard Symbols: None Listed.
Risk Phrases: None Listed.

Section 3 - HAZARDS IDENTIFICATION
EMERGENCY OVERVIEW
Not available.
Potential Health Effects
The toxicological properties of this material have not been investigated. Use appropriate procedures to prevent opportunities for direct contact with the skin or eyes and to prevent inhalation.

Section 4 - FIRST AID MEASURES
Eyes: Not available.
Skin:
Not available.
Ingestion:
Not available.
Inhalation:
Not available.
Notes to Physician:

Section 5 - FIRE FIGHTING MEASURES
General Information:
Not available.
Extinguishing Media:
Not available.

Section 6 - ACCIDENTAL RELEASE MEASURES
General Information: Use proper personal protective equipment as indicated in Section 8.
Spills/Leaks:
Not available.

Section 7 - HANDLING and STORAGE
Handling:
Not available.
Storage:
Not available.

Section 8 - EXPOSURE CONTROLS, PERSONAL PROTECTION
Engineering Controls:
Exposure Limits CAS# 428-59-1: Personal Protective Equipment Eyes: Not available.
Skin:
Not available.
Clothing:
Not available.
Respirators:
Not available.

Section 9 - PHYSICAL AND CHEMICAL PROPERTIES

Physical State: Not available.
Color: Not available.
Odor: Not available.
pH: Not available.
Vapor Pressure: Not available.
Viscosity: Not available.
Boiling Point: Not available.
Freezing/Melting Point: Not available.
Autoignition Temperature: Not available.
Flash Point: Not available.
Explosion Limits, lower: Not available.
Explosion Limits, upper: Not available.
Decomposition Temperature:
Solubility in water:
Specific Gravity/Density:
Molecular Formula:
Molecular Weight:

Section 10 - STABILITY AND REACTIVITY
Chemical Stability:
Not available.
Conditions to Avoid:
Not available.
Incompatibilities with Other Materials:
Not available.
Hazardous Decomposition Products:
Not available.
Hazardous Polymerization: Not available.

Section 11 - TOXICOLOGICAL INFORMATION
RTECS#:
CAS# 428-59-1 unlisted.
LD50/LC50:
Not available.
Carcinogenicity:
HEXAFLUOROPROPYLENE OXIDE, 98% - Not listed by ACGIH, IARC, or NTP.

Section 12 - ECOLOGICAL INFORMATION


Section 13 - DISPOSAL CONSIDERATIONS
Dispose of in a manner consistent with federal, state, and local regulations.

Section 14 - TRANSPORT INFORMATION

IATA
Not regulated as a hazardous material.
IMO
Not regulated as a hazardous material.
RID/ADR
Not regulated as a hazardous material.

Section 15 - REGULATORY INFORMATION

European/International Regulations
European Labeling in Accordance with EC Directives
Hazard Symbols: Not available.
Risk Phrases:
Safety Phrases:
WGK (Water Danger/Protection)
CAS# 428-59-1: No information available.
Canada
CAS# 428-59-1 is listed on Canada's NDSL List.
CAS# 428-59-1 is not listed on Canada's Ingredient Disclosure List.
US FEDERAL
TSCA
CAS# 428-59-1 is listed on the TSCA inventory.


SECTION 16 - ADDITIONAL INFORMATION
N/A



制备方法与用途

合成方法

六氟环氧丙烷的生产方法多样,主要包括有机过氧化物氧化法、电化学氧化法、分子氧直接氧化法、碳酸盐-气氧化法和亲核氧化法等。其中,分子氧液相氧化法是目前工业生产六氟环氧丙烷的主要方法,通过在特定溶剂中与氧气反应生成六氟环氧丙烷,具有反应流程短、效率高的优点。

用途

作为重要的含中间体,六氟环氧丙烷主要用于合成高档的含功能化合物。它不仅是含乙烯基醚类(如PPVE、PSVE、PFVE、PMVE)产品的主要成分,也是生产含表面活性剂和全氟醚油类单体的重要原料。

上下游信息

  • 下游产品
    中文名称 英文名称 CAS号 化学式 分子量

反应信息

  • 作为反应物:
    描述:
    六氟环氧丙烷五氟化锑 作用下, 以165.37 g的产率得到六氟丙酮
    参考文献:
    名称:
    一种HFPO直接生产双邻二甲苯基六氟丙酮的设备
    摘要:
    本实用新型提供一种HFPO直接生产双邻二甲苯基六氟丙酮的设备,所述设备包括异构釜、气液分离釜、精馏柱、冷凝器、HFA储罐、缩合釜,所述异构釜底部连接至气液分离釜的底部,所述气液分离釜的上方与所述异构釜的上方连接,所述气液分离釜的顶部通过管道连接至精馏柱底部,所述精馏柱的上端分别连接至异构釜的HFPO进料口和HFA储罐,且所述精馏柱和HFA储罐之间的连接管道上还设置有冷凝器;所述HFA储罐连接至所述缩合釜。本实用新型可以实现HFA生产和消耗同步进行,避免了HFA运输和储存带来的风险,同时通过该设备反应催化剂可直接回收循环利用,既节省了成本又避免对环境产生危害。
    公开号:
    CN212532801U
  • 作为产物:
    描述:
    六氟丙烯 在 hypochlorous acid pentahydrate 作用下, 以 乙腈 为溶剂, 反应 0.5h, 生成 六氟环氧丙烷
    参考文献:
    名称:
    含フッ素エポキシ化合物の製造方法
    摘要:
    【问题】提供一种含氟环氧化合物的制备方法,即使不在微小空间中进行反应,也可以以高收率得到目标物质。 【解决方案】含氟环氧化合物的制备方法,其通过以下步骤实现:将含氟烯烃化合物与亚氯酸钠五水合物反应,步骤A1;或者在存在碱性盐等受酸剂的情况下,将含氟烯烃化合物与次亚卤酸盐反应,步骤A2。其中,式(1)表示含氟环氧化合物。[R1-R3为H、F、Cl或Rf;Rf为(卤)氟烷基] 【选择图】无
    公开号:
    JP2019006707A
  • 作为试剂:
    描述:
    1,6-己二醇2,5-双(三氟甲基)-3,6-二氧杂十一氟代壬酰氟六氟环氧丙烷 作用下, 反应 15.0h, 生成 [1,1,2,2,3,3,4,4,5,5,6,6-Dodecafluoro-6-[2,3,3,3-tetrafluoro-2-[1,1,2,3,3,3-hexafluoro-2-(1,1,2,2,3,3,3-heptafluoropropoxy)propoxy]propanoyl]oxyhexyl] 2,3,3,3-tetrafluoro-2-[1,1,2,3,3,3-hexafluoro-2-(1,1,2,2,3,3,3-heptafluoropropoxy)propoxy]propanoate
    参考文献:
    名称:
    含氟化合物的制造方法
    摘要:
    本发明提供一种在部分氟化酯的氟化反应中以高收率制造被全氟化的目标物的方法。将使化合物(1)和化合物(2)反应而得的化合物(3)(其中,氟含量在30质量%以上。)在液相中氟化,得到全氟化的化合物(4)。其中,化合物(1)为HOCH2‑RA‑CH2OH,化合物(2)为X1C(=O)‑C(RB)(RC)(RD)。RA为2价饱和烃基等,不具有醚性氧原子等杂原子。X1为卤素原子,‑C(RB)(RC)(RD)为支链状的基团。
    公开号:
    CN105492418B
点击查看最新优质反应信息

文献信息

  • HYDROFLUOROETHER COMPOUNDS AND PROCESSES FOR THEIR PREPARATION AND USE
    申请人:Flynn Richard M.
    公开号:US20080139683A1
    公开(公告)日:2008-06-12
    A hydrofluoroether compound comprises two terminal, independently fluoroalkyl or perfluoroalkyl groups and an intervening oxytetrafluoroethylidene moiety (—OCF(CF 3 )—) bonded through its central carbon atom to an alkoxy- or fluoroalkoxy-substituted fluoromethylene moiety (—CF(OR)—), each of the terminal groups optionally comprising at least one catenated heteroatom.
    一种氢醚化合物包括两个末端,独立的氟烷基或全氟烷基基团,以及一个介入的氧四氟乙烯基团(—OCF(CF3)—),通过其中心碳原子与一个烷氧基或氟烷氧基取代的甲基基团(—CF(OR)—)键合,每个末端基团可选地包含至少一个串联的杂原子。
  • [EN] DISUBSTITUTED 3-PYRAZOLE CARBOXYLATES AND A PROCESS FOR THEIR PREPARATION VIA ACYLATION OF ENOLATES<br/>[FR] 3-PYRAZOLE CARBOXYLATES DISUBSTITUÉS ET LEUR PROCÉDÉ DE PRÉPARATION PAR ACYLATION D'ÉNOLATES
    申请人:BAYER AG
    公开号:WO2019243178A1
    公开(公告)日:2019-12-26
    The present invention relates to disubstituted 3-pyrazole carboxylates of the formula (I) and a process for their preparation (I) wherein R1, R2, R3, R4 and n are defined as above.
    本发明涉及公式(I)的二取代3-吡唑羧酸酯以及其制备方法(I)其中R1、R2、R3、R4和n如上所定义。
  • New reactions of fluoroepoxides. Cleavage by trialkyl phosphites
    作者:A.A. Kadyrov、G.G. Bargamov、E.M. Rokhlin
    DOI:10.1016/s0022-1139(00)80854-4
    日期:1993.12
    Mono-, di- and tri-substituted fluorine-containing α-oxides have been shown to enter into reactions with trialkyl phosphites which proceed through cleavage of the CC and CO bonds in the epoxide ring. The trialkoxyphosphorus ylides II, V, VII and VIII were obtained from the epoxides I, IV, VII and XVI. Triethoxyfluorocarbonylfluorophosphorane (IIIb) has been isolated and characterized. Further conversions
    已显示单,二和三取代的含α-氧化物与亚磷酸三烷基酯发生反应,该亚磷酸三烷基酯通过环氧化物环中的CC和CO键断裂而进行。从环氧化合物I,IV,VII和XVI中获得了三烷氧基酰基化物II,V,VII和VIII。已经分离并表征了三乙氧基羰基烷(IIIb)。已经研究了IIIb的进一步转化,并形成了三烷氧基酰化XXIV已经注意到在相对于原子的α位含有原子。已经表明,当环氧丙烷亚磷酸三乙酯反应时,通过中间形成四乙撑亚乙基乙氧基烷(XX)而获得乙烯基醚。
  • 一种以全氟环氧丙烷为原料制备六氟丙酮的方法
    申请人:浙江利化新材料科技有限公司
    公开号:CN111004099B
    公开(公告)日:2022-07-26
    本发明公开了一种以全氟环氧丙烷为原料制备六氟丙酮的方法,将全氟环氧丙烷、催化剂和按照重量比为1:0.1~0.5:1~5投入反应釜中,于10~80℃异构化反应1~5小时,再经蒸馏纯化制得六氟丙酮,所述催化剂由取代苯酚与Merrifield树脂缩合后,再与载体混合复配得到。本发明首次将Merrifield树脂负载的取代苯酚作为催化剂,应用于以全氟环氧丙烷为原料制备六氟丙酮的方法中,以提供一种新的制备思路,尤其是对于化工的企业,可充分利用自产的中间产物。且该催化剂所用原料易得,成本低,经济效益好;催化剂的制备工艺简单,制备条件温和。六氟丙酮收率达95%以上,操作安全,催化剂可连续使用。
  • 헵타플루오르아이소프로필 트리플루오르비닐 에테르의 제조방법
    申请人:KOREA RESEARCH INSTITUTE OF CHEMICAL TECHNOLOGY 한국화학연구원(319980077651)
    公开号:KR102031804B1
    公开(公告)日:2019-10-14
    본 발명은 헵타플루오르아이소프로필 트리플루오르비닐 에테르의 제조방법 및 제조장치에 관한 것으로, 본 발명에 따른 제조 방법 및 제조 장치는, 고순도, 고수율의 헵타플루오르아이소프로필 트리플루오르비닐 에테르 제조가 가능하며, 높은 수율을 갖는 중간체인 헵타플루오르아이소프로필 테트라플루오르프로피노일 플루오라이드 제조방법을 채택하여 최종물질인 헵타플루오르아이소프로필 트리플루오르비닐 에테르를 포함한 전체 공정의 수율을 향상시킬 수 있다는 효과가 있다.
    这项发明涉及一种制备六异丙基三乙基醚的方法和制备装置,根据这项发明的制备方法和制备装置,可以制备高纯度、高收率的六异丙基三乙基醚,并采用高收率的中间体六异丙基四丙酰化物的制备方法,可以提高整个工艺的收率,包括最终产物六异丙基三乙基醚
查看更多

表征谱图

  • 氢谱
    1HNMR
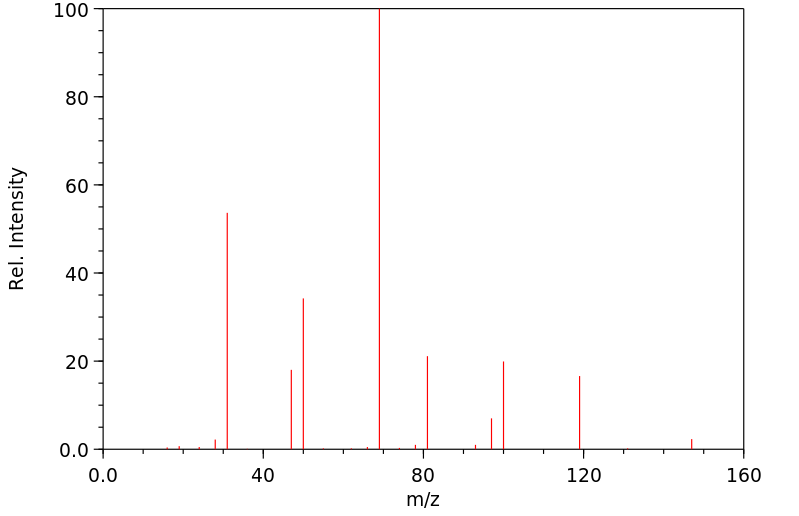
  • 质谱
    MS
  • 碳谱
    13CNMR
  • 红外
    IR
  • 拉曼
    Raman
查看更多图谱数据,请前往“摩熵化学”平台
mass
查看更多图谱数据,请前往“摩熵化学”平台
查看更多图谱数据,请前往“摩熵化学”平台
查看更多图谱数据,请前往“摩熵化学”平台
  • 峰位数据
  • 峰位匹配
  • 表征信息
Shift(ppm)
Intensity
查看更多图谱数据,请前往“摩熵化学”平台
Assign
Shift(ppm)
查看更多图谱数据,请前往“摩熵化学”平台
测试频率
样品用量
溶剂
溶剂用量
查看更多图谱数据,请前往“摩熵化学”平台

同类化合物

(S)-4-氯-1,2-环氧丁烷 顺式-环氧琥珀酸氢钾 顺式-1-环己基-2-乙烯基环氧乙烷 顺-(2S,3S)甲基环氧肉桂酸酯 雌舞毒蛾引诱剂 阿洛司他丁 辛基缩水甘油醚 试剂(3S,6S)-(-)-3,6-Diisopropyl-1,4-dioxane-2,5-dione 表氰醇 螺[环氧乙烷-2,2-三环[3.3.1.1~3,7~]癸烷] 蛇根混合碱 benzene oxide 聚碳酸丙烯酯 聚依他丁 羟基乙醛 缩水甘油基异丁基醚 缩水甘油基十六烷基醚 缩水甘油 硬脂基醇聚氧乙烯聚氧丙烯醚 硅烷,三甲基[(3-甲基噁丙环基)乙炔基]-,顺- 盐酸司维拉姆 甲醛与(氯甲基)环氧乙烷,4,4-(1-甲基乙亚基)双酚和2-甲基苯酚的聚合物 甲醛与(氯甲基)环氧乙烷,4,4'-(1-甲基乙亚基)二[苯酚]和4-(1,1,3,3-四甲基丁基)苯酚的聚合物 甲醇环氧乙烷与壬基酚的聚合物 甲胺聚合物与(氯甲基)环氧乙烷 甲硫代环氧丙烷 甲基环氧氯丙烷 甲基环氧巴豆酸酯 甲基环氧乙烷与环氧乙烷和十六烷基或十八烷基醚的聚合物 甲基环氧乙烷与[(2-丙烯基氧基)甲基]环氧乙烷聚合物 甲基环氧丙醇 甲基环氧丙烷 甲基N-丁-3-烯酰甘氨酸酸酯 甲基7-氧杂双环[4.1.0]庚-2,4-二烯-1-羧酸酯 甲基3-环丙基-2-环氧乙烷羧酸酯 甲基1-氧杂螺[2.5]辛烷-2-羧酸酯 甲基(2S,3R)-3-丙基-2-环氧乙烷羧酸酯 甲基(2R,3S)-3-丙基-2-环氧乙烷羧酸酯 甲基(2R,3R)-3-环丙基-2-环氧乙烷羧酸酯 环氧溴丙烷 环氧氯丙烷与双酚A、4-(1,1-二甲乙基)苯酚的聚合物 环氧氯丙烷-d5 环氧氯丙烷-D1 环氧氯丙烷-3,3’-亚氨基二丙胺的聚合物 环氧氯丙烷-2-13C 环氧氯丙烷 环氧氟丙烷 环氧树脂(环氧氯丙烷和二乙二醇) 环氧树脂 环氧柏木烷