摩熵化学
数据库官网
小程序
打开微信扫一扫
首页 分子通 化学资讯 化学百科 反应查询 关于我们
请输入关键词

cyclopropene | 2781-85-3

中文名称
——
中文别名
——
英文名称
cyclopropene
英文别名
——
cyclopropene化学式
CAS
2781-85-3
化学式
C3H4
mdl
——
分子量
40.0648
InChiKey
OOXWYYGXTJLWHA-UHFFFAOYSA-N
BEILSTEIN
——
EINECS
——
  • 物化性质
  • 计算性质
  • ADMET
  • 安全信息
  • SDS
  • 制备方法与用途
  • 上下游信息
  • 反应信息
  • 文献信息
  • 表征谱图
  • 同类化合物
  • 相关功能分类
  • 相关结构分类

物化性质

  • 熔点:
    -5 °C
  • 沸点:
    -33.77°C (rough estimate)
  • 密度:
    0.5930 (estimate)

计算性质

  • 辛醇/水分配系数(LogP):
    1.1
  • 重原子数:
    3
  • 可旋转键数:
    0
  • 环数:
    1.0
  • sp3杂化的碳原子比例:
    0.33
  • 拓扑面积:
    0
  • 氢给体数:
    0
  • 氢受体数:
    0

安全信息

  • 海关编码:
    2902199090

SDS

SDS:c969252ccc35ed15d60b0b42e9ed60a2
查看

上下游信息

  • 下游产品
    中文名称 英文名称 CAS号 化学式 分子量

反应信息

  • 作为反应物:
    描述:
    cyclopropene 在 Na2Mo2O4*2Cys*5H2O 硼氘化钠 作用下, 以 重水 为溶剂, 以95%的产率得到cis-1.2-dideuteriocyclopropane
    参考文献:
    名称:
    Schrauzer, Gerhard N.; Hughes, Laura A.; Palmer, Miles R., Zeitschrift fur Naturforschung, Teil B: Anorganische Chemie, Organische Chemie, 1980, vol. 35, # 11, p. 1439 - 1443
    摘要:
    DOI:
  • 作为产物:
    描述:
    3-氯丙烯 在 sodium amide 作用下, 生成 cyclopropene
    参考文献:
    名称:
    四氯-1,4-苯醌(氯腈)在环丁烯和环丙烯上的光环加成反应。预期和意外产品†
    摘要:
    解决方案 氯苯胺(CA)在氯苯 在有的情况下被辐照 环丁烯 和 环丙烯。 环丁烯在CA的二氯乙烯亚基上产生两个常规的1:2环加合物和α,β-不饱和的α,γ-二氯-γ-内酯。加热原油甲醇 将内酯转化为α,β-不饱和γ-氧代羧酸甲酯(收率25%)和大量的主要1:2环加合物,其中 氯环丁烷实体,转化为环丙基羰基氯衍生物(收率24%)。在这种情况下,产生了一种全新的产品类型环丙烯。处理后的粗产品甲醇分离出含有环戊酮和二氢吡喃亚基的四环缩醛,收率为36%。显然,CA吸收了两个环丙烯。最终得到的环丙烷实体之一必须经过重排才能到达最终产品。
    DOI:
    10.1039/c2ob07048k
点击查看最新优质反应信息

文献信息

  • CYCLOPROPENES-GENERATING DEVICES TO CONTROL RIPENING PROCESSES OF AGRICULTURAL PRODUCTS
    申请人:YOO Sang-Ku
    公开号:US20120130104A1
    公开(公告)日:2012-05-24
    Provided is a device for generation of cyclopropene compounds which is capable of achieving direct in situ preparation and application of cyclopropene compounds inhibiting the action of ethylene which accelerates the ripening process of plants, the device comprising a first storage part for storing precursors of cyclopropene compounds (“cyclopropene precursors”), a second storage part for storing reaction reagents which convert cyclopropene precursors into cyclopropene derivatives via chemical reaction, and a spray part for spraying the cyclopropene derivatives produced by the chemical reaction between the cyclopropene precursors and the reaction reagents.
    提供的是一种用于生成环丙烯化合物的装置,能够实现环丙烯化合物的直接原位制备和应用,从而抑制乙烯的作用,乙烯会加速植物的成熟过程。该装置包括用于存储环丙烯化合物前体(“环丙烯前体”的第一存储部分,用于存储将环丙烯前体通过化学反应转化为环丙烯生物的反应试剂的第二存储部分,以及用于喷洒由环丙烯前体和反应试剂之间的化学反应产生的环丙烯生物的喷雾部分。
  • WEE1抑制剂及其制备和用途
    申请人:首药控股(北京)有限公司
    公开号:CN111718348A
    公开(公告)日:2020-09-29
    本发明涉及WEE1抑制剂及其制备和用途。本发明涉及式(I)化合物、或其药学上可接受的盐、溶剂化物、多晶型物或异构体,及其在制备用来治疗跟WEE1活性相关的疾病的药物中的用途。
  • New and efficient dehalogenative coupling and reduction of α-haloketones with active nickel complex. Facile syntheses of 1,4-diketones and bicyclo[4.2.O]oct-3-ene-2,5-diones
    作者:Masahiko Iyoda、Masahiro Sakaitani、Atsuko Kojima、Masaji Oda
    DOI:10.1016/s0040-4039(00)89232-1
    日期:1985.1
    The active nickel complex generated in situ by reduction of NiBr2(PPh3)2 with zinc in the presence of Et4NI is a useful reagent for the dehalogenative coupling of phenacyl halides to 1,4-diaryl-1,4-diketones and for the dechlorination of 3,4-dichlorobicyclo[4.2.0]-octane-2,5-diones to bicyclo[4.2.0]oct-3-ene-2,5-diones.
    在Et 4 NI存在下,通过用还原NiBr 2(PPh 3)2原位生成的活性络合物,对于将苯甲酰卤与1,4-二芳基-1,4-二酮和用于将3,4-二双环[4.2.0]-辛烷-2,5-二酮脱为双环[4.2.0]辛-3-烯-2,5-二酮。
  • Methods of blocking an ethylene response in plants using cyclopropene derivatives
    申请人:——
    公开号:US20010019995A1
    公开(公告)日:2001-09-06
    Methods of applying cyclopropene derivatives and compositions thereof to block ethylene receptors in plants are disclosed. One such method comprises applying to the plant an effective ethylene response-inhibiting amount of cyclopropene derivatives or compositions thereof. Also disclosed are methods of inhibiting abscission in plants, methods of prolonging the life of cut flowers, methods of inhibiting ripening of picked fruits, and methods of inhibiting ripening of picked vegetables.
    本发明揭示了应用环丙烯生物及其组合物来阻断植物中乙烯受体的方法。其中一种方法包括向植物施加足够的环丙烯生物或其组合物以抑制乙烯反应。还揭示了抑制植物脱落的方法、延长切花寿命的方法、抑制采摘果成熟的方法以及抑制采摘蔬菜成熟的方法。
  • 2-Cyclopropen-1,1-dicarbonsäure- und Bicyclo[1.1.0]butan-2,2-dicarbonsäure-diester
    作者:Günther Maier、Bernd Wolf
    DOI:10.1055/s-1985-31366
    日期:——
    2-Cyclopropene-1,1-dicarboxylic and Bicyclo[1.1.0]butane-2,2-dicarboxylic Diesters Cyclopropenation of bis[trimethylsilyl]-acetylene with diazomalonic esters affords 2,3-disilylated cyclopropene-1,1-dicarboxylic esters which are desilylated to 2-cyclopropene-1,1-dicarboxylic esters by treatment with potassium fluoride/crown ethers in acetonitrile. Two independent routes to silylated and non-silylated bicyclobutane-2,2-dicarboxylic esters are described.
    2-环丙烯-1,1-二羧酸双环[1.1.0]丁烷-2,2-二羧酸二酯 二氮代丙二酸酯与双[三甲基基]乙炔的环丙烯化反应生成2,3-二基化的环丙烯-1,1-二羧酸酯,通过在乙腈中用/冠醚处理去基化得到2-环丙烯-1,1-二羧酸酯。描述了合成基化和非基化双环丁烷-2,2-二羧酸酯的两条独立路线。
查看更多

表征谱图

  • 氢谱
    1HNMR
  • 质谱
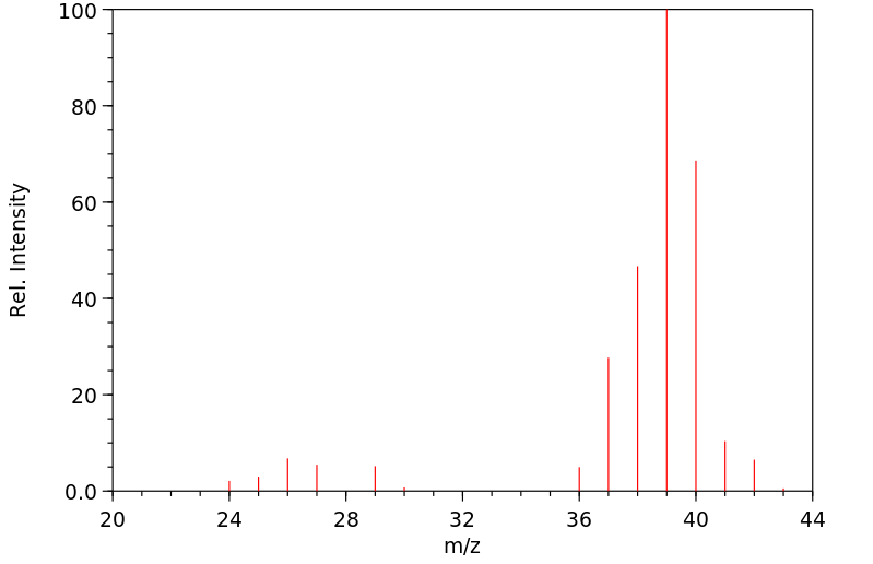
    MS
  • 碳谱
    13CNMR
  • 红外
    IR
  • 拉曼
    Raman
hnmr
mass
cnmr
查看更多图谱数据,请前往“摩熵化学”平台
查看更多图谱数据,请前往“摩熵化学”平台
  • 峰位数据
  • 峰位匹配
  • 表征信息
Shift(ppm)
Intensity
查看更多图谱数据,请前往“摩熵化学”平台
Assign
Shift(ppm)
查看更多图谱数据,请前往“摩熵化学”平台
测试频率
样品用量
溶剂
溶剂用量
查看更多图谱数据,请前往“摩熵化学”平台