数据开放平台
数据库官网
小程序
打开微信扫一扫
首页
分子通
化学资讯
化学百科
反应查询
关于我们
请输入关键词
历史搜索
热门化合物
HOT
喹啉
水杨醛
二溴甲烷
谷胱甘肽
L-乳酸
苯巴比妥
辣椒碱
非那明
百草枯
联苯烯
首页
分子通
5-methyl-3-heptyne
5-methyl-3-heptyne | 61228-09-9
分子结构分类
有机化合物
-
碳氢化合物
-
不饱和烃
中文名称
——
中文别名
——
英文名称
5-methyl-3-heptyne
英文别名
5-methylhept-3-yne
CAS
61228-09-9
化学式
C
8
H
14
mdl
——
分子量
110.199
InChiKey
UCTGGLKZKKZBNO-UHFFFAOYSA-N
BEILSTEIN
——
EINECS
——
物化性质
计算性质
ADMET
安全信息
SDS
制备方法与用途
上下游信息
反应信息
文献信息
表征谱图
同类化合物
相关功能分类
相关结构分类
物化性质
熔点:
-86.55°C (estimate)
沸点:
126.55°C (estimate)
密度:
0.7585 (estimate)
保留指数:
757
计算性质
辛醇/水分配系数(LogP):
3.2
重原子数:
8
可旋转键数:
1
环数:
0.0
sp3杂化的碳原子比例:
0.75
拓扑面积:
0
氢给体数:
0
氢受体数:
0
安全信息
海关编码:
2901299090
反应信息
作为产物:
描述:
硫酸二乙酯
、
trilithiated but-1-yne
以
四氢呋喃
为溶剂, 生成
5-methyl-3-heptyne
参考文献:
名称:
Polylithium compounds. 8. Synthesis of allenes and acetylenes from perlithiopropyne, trilithiobutyne, and dilithio-3-methylbutyne
摘要:
DOI:
10.1021/ja00442a017
点击查看最新优质反应信息
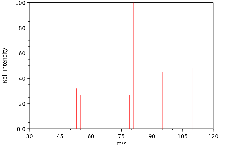
表征谱图
氢谱
1HNMR
质谱
MS
碳谱
13CNMR
红外
IR
拉曼
Raman
查看更多图谱数据,请前往“
摩熵化学
”平台
查看更多图谱数据,请前往“
摩熵化学
”平台
查看更多图谱数据,请前往“
摩熵化学
”平台
查看更多图谱数据,请前往“
摩熵化学
”平台
峰位数据
峰位匹配
表征信息
Shift(ppm)
Intensity
查看更多图谱数据,请前往“
摩熵化学
”平台
Assign
Shift(ppm)
查看更多图谱数据,请前往“
摩熵化学
”平台
测试频率
样品用量
溶剂
溶剂用量
查看更多图谱数据,请前往“
摩熵化学
”平台
同类化合物
高密聚乙烯
香叶醇
顺式3-甲基-2-己烯
顺式-5-癸烯
顺式-5-甲基-2-己烯
顺式-5-庚烯-1-炔
顺式-4-癸烷
顺式-4-甲基-2-戊烯
顺式-4-甲基-2-戊烯
顺式-3-癸烯
顺式-3-甲基-3-己烯
顺式-3-甲基-2-庚烯
顺式-3-戊烯-1-炔
顺式-3,4-二甲基-3-己烯
顺式-3,4-二甲基-2-戊烯
顺式-3,4-二甲基-2-戊烯
顺式-2-甲基-3-己烯
顺式-2-壬烯
顺式-2-丁烯-D1
顺式-1.1.1-三甲基-2-丁烯
顺式-1-甲基-2-环丙基乙烯
顺式-1-甲基-2-乙烯基环戊烷
顺式-1-环戊基-1-辛烯
顺式-1-氘代-3-甲基-1-丁烯
顺式-(9ci)-2,3,3a,7a-四氢-4-(1-甲基乙基)-1H-茚
顺式-(2-丁烯基)环丙烷
顺式,顺式-2,4-己二烯
顺-环辛烯
顺-9-二十一碳烯
顺-6-十三碳烯
顺-5-甲基-1,3,6-庚三烯
顺-4-辛烯
顺-4-壬烯
顺-3-辛烯
顺-3-甲基-2-戊烯
顺-3-壬烯
顺-3-十三碳烯
顺-2-辛烯
顺-2-癸烯
顺-2-戊烯
顺-2-庚烯
顺-2-己烯
顺-2-丁烯
顺-2,2-二甲基-3-己烯
顺-1,3-戊二烯
顺,顺-1,9-环十六烷二烯
顺,顺,顺-环癸-1,3,5-三烯
间戊二烯
间二(4-吡啶基)苯
镁,二-2-丁烯基-
相关结构分类
有机杂环化合物
木脂素、新木脂素和相关化合物
核苷、核苷酸和类似物
有机阴离子
有机氧化合物
有机硫化合物
碳化物
苯类化合物
脂质和类脂质分子
生物碱及其衍生物
叠烯
有机酸及其衍生物
有机氮化合物
乙炔化物
卡宾
碳氢化合物衍生物
有机聚合物
有机1,3-偶极化合物
有机阳离子
碳氢化合物
有机卤素化合物
有机磷化合物
有机盐
苯丙烷和聚酮
有机金属化合物
热门分子
TOP
喹啉 | 91-22-5
水杨醛 | 90-02-8
二溴甲烷 | 74-95-3
谷胱甘肽 | 70-18-8
L-乳酸 | 79-33-4
苯巴比妥 | 50-06-6
辣椒碱 | 404-86-4
非那明 | 300-62-9
百草枯 | 4685-14-7
联苯烯 | 259-79-0
香茅醛 | 106-23-0
苯甲腈 | 100-47-0
4-硝基苯肼 | 100-16-3
黄夹苷 | 11018-93-2
上一个:2-phenyl-5-(triisopropylsilyl)pyridine
下一个:ethyl 6-(((triisopropylsilyl)oxy)methyl)imidazo[1,2-a]pyridine-3-carboxylate