接口广告
摩熵化学
数据开放平台 数据库官网
小程序
打开微信扫一扫
首页 分子通 化学资讯 化学百科 反应查询 关于我们
请输入关键词

1,2-二氟乙炔 | 689-99-6

中文名称
1,2-二氟乙炔
中文别名
——
英文名称
difluoroacetylene
英文别名
difluoroacethylene;difluoroethyne;1,2-difluoroethyne
1,2-二氟乙炔化学式
CAS
689-99-6
化学式
C2F2
mdl
——
分子量
62.0188
InChiKey
BWTZYYGAOGUPFQ-UHFFFAOYSA-N
BEILSTEIN
——
EINECS
——
  • 物化性质
  • 计算性质
  • ADMET
  • 安全信息
  • SDS
  • 制备方法与用途
  • 上下游信息
  • 反应信息
  • 文献信息
  • 表征谱图
  • 同类化合物
  • 相关功能分类
  • 相关结构分类

计算性质

  • 辛醇/水分配系数(LogP):
    1.3
  • 重原子数:
    4
  • 可旋转键数:
    0
  • 环数:
    0.0
  • sp3杂化的碳原子比例:
    0.0
  • 拓扑面积:
    0
  • 氢给体数:
    0
  • 氢受体数:
    2

SDS

SDS:7c646b731ae38e9be0ff96a1d10cc288
查看

上下游信息

  • 上游原料
    中文名称 英文名称 CAS号 化学式 分子量

反应信息

  • 作为反应物:
    描述:
    1,2-二氟乙炔 在 Ar-matrix 作用下, 生成 poly(vinylidene fluoride)
    参考文献:
    名称:
    二氟亚乙烯基插入氢气和甲烷
    摘要:
    已经在 20-40 K 的氩气基质中观察到二氟亚乙烯基 1b 插入 H2、CH 4 和 CD4 的反应。这些反应受捕获物质的扩散控制,而不是由激活势垒控制,表明激活势垒非常小( < 1 kcal/mol) 或不存在。相反,没有观察到插入到 CF4 或 C2H4 中。对于 C2H4,与双键加成生成(二氟亚甲基)环丙烷 (5) 是唯一的途径。这通过 ab initio (MP2/6-31G(d,p)) 和 DFT (B3LYP/6-311++G- (d,p)) 计算得到合理化,它们预测 H 2 和CH4 插入,但插入 CF4 和 C2H4 分别为 40 和 3 kcal/mol。
    DOI:
    10.1021/ja991003i
  • 作为产物:
    参考文献:
    名称:
    Reactions of Difluorovinylidene—A Super-Electrophilic Carbene
    摘要:
    Difluorovinylidene is the only vinylidene that could be isolated in low temperature matrices, so far, Its unusual reactivity is governed by its extreme electrophilicity and electron affinity, Thus, it not only adds CO and N without difficulties, but also inserts into CH4 and even H-2 at temperatures below 40 K. The reaction of F2C=C: with FC=CF clearly reveals that the formation of methylenecyclopropene proceeds in a stepwise reaction, The most striking example for the electrophilicity of F2C=C: is the thermal reaction with Xe to give a charge-transfer complex with a characteristic IR spectrum.
    DOI:
    10.1002/(sici)1521-3765(19990104)5:1<24::aid-chem24>3.0.co;2-z
点击查看最新优质反应信息

文献信息

  • Difluoromaleic anhydride as a source of matrix isolated difluoropropadienone, difluorocyclopropenone and difluoroacetylene
    作者:John C. Brahms、William P. Dailey
    DOI:10.1021/ja00206a039
    日期:1989.11
    A 240 nm, reaction de la difluoro-3,4 dihydro-2,5 furannedione-2,5. Obtention de la difluoro-2,3 cyclopropenone, du difluoro acetylene et de la difluoro-3,3 propanedienone
    A 240 nm,反应 de la difluoro-3,4 dihydro-2,5 furannedione-2,5。获得 de la difluoro-2,3 cyclopropenone, du difluoroacetylene et de la difluoro-3,3 propanedienone
  • Gmelin Handbuch der Anorganischen Chemie, Gmelin Handbook: C: MVol.D2, 4.1.1.7.5, page 135 - 136
    作者:
    DOI:——
    日期:——
  • Gmelin Handbuch der Anorganischen Chemie, Gmelin Handbook: C: MVol.D2, 4.1.1.7.3.3, page 134 - 134
    作者:
    DOI:——
    日期:——
  • Reed, T. M.; Mailen, J. C., Chemical Abstracts, TID-21576 (1963) 1/30, 1965, vol. 63, p. 176176
    作者:Reed, T. M.、Mailen, J. C.
    DOI:——
    日期:——
  • Evidence for the Non-Concerted Addition of Difluorovinylidene to Acetylenes
    作者:Carsten Kötting、Wolfram Sander、Michael Senzlober
    DOI:10.1002/(sici)1521-3765(19981102)4:11<2360::aid-chem2360>3.0.co;2-y
    日期:1998.11.2
查看更多

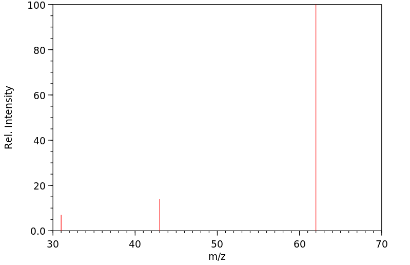
表征谱图

  • 氢谱
    1HNMR
  • 质谱
    MS
  • 碳谱
    13CNMR
  • 红外
    IR
  • 拉曼
    Raman
查看更多图谱数据,请前往“摩熵化学”平台
mass
查看更多图谱数据,请前往“摩熵化学”平台
查看更多图谱数据,请前往“摩熵化学”平台
查看更多图谱数据,请前往“摩熵化学”平台
  • 峰位数据
  • 峰位匹配
  • 表征信息
Shift(ppm)
Intensity
查看更多图谱数据,请前往“摩熵化学”平台
Assign
Shift(ppm)
查看更多图谱数据,请前往“摩熵化学”平台
测试频率
样品用量
溶剂
溶剂用量
查看更多图谱数据,请前往“摩熵化学”平台