数据开放平台
数据库官网
小程序
打开微信扫一扫
首页
分子通
化学资讯
化学百科
反应查询
关于我们
请输入关键词
历史搜索
热门化合物
HOT
喹啉
水杨醛
二溴甲烷
谷胱甘肽
L-乳酸
苯巴比妥
辣椒碱
非那明
百草枯
联苯烯
首页
分子通
二氟-1,3-丁二炔
二氟-1,3-丁二炔 | 64788-23-4
分子结构分类
有机化合物
-
有机卤素化合物
-
卤代乙炔及其衍生物
中文名称
二氟-1,3-丁二炔
中文别名
——
英文名称
Difluor-diacetylen
英文别名
1,3-Butadiyne, 1,4-difluoro-;1,4-difluorobuta-1,3-diyne
CAS
64788-23-4
化学式
C
4
F
2
mdl
——
分子量
86.0408
InChiKey
XOQUBARPWKCNSI-UHFFFAOYSA-N
BEILSTEIN
——
EINECS
——
物化性质
计算性质
ADMET
安全信息
SDS
制备方法与用途
上下游信息
反应信息
文献信息
表征谱图
同类化合物
相关功能分类
相关结构分类
计算性质
辛醇/水分配系数(LogP):
1.7
重原子数:
6
可旋转键数:
1
环数:
0.0
sp3杂化的碳原子比例:
0.0
拓扑面积:
0
氢给体数:
0
氢受体数:
2
安全信息
海关编码:
2903399090
表征谱图
氢谱
1HNMR
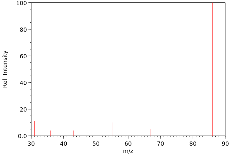
质谱
MS
碳谱
13CNMR
红外
IR
拉曼
Raman
查看更多图谱数据,请前往“
摩熵化学
”平台
查看更多图谱数据,请前往“
摩熵化学
”平台
查看更多图谱数据,请前往“
摩熵化学
”平台
查看更多图谱数据,请前往“
摩熵化学
”平台
峰位数据
峰位匹配
表征信息
Shift(ppm)
Intensity
查看更多图谱数据,请前往“
摩熵化学
”平台
Assign
Shift(ppm)
查看更多图谱数据,请前往“
摩熵化学
”平台
测试频率
样品用量
溶剂
溶剂用量
查看更多图谱数据,请前往“
摩熵化学
”平台
同类化合物
碘乙炔
碘丙炔醛
溴乙炔
氯乙炔盐酸盐
氯乙炔
氟乙炔
双(2-溴乙炔基)汞
双(2-氯乙炔基)汞
全氟叔丁基乙炔
二碘乙炔
二溴乙炔
二氯乙炔
二氟-1,3-丁二炔
6-溴-己-5-炔-1-醇
5-碘-4-戊炔-1-醇
5-溴戊-4-炔-1-醇
5-溴-戊-2-烯-4-炔-1-醇
4-溴丁-1-烯-3-炔
4-氯-丁-1-烯-3-炔
3-碘-2-丙炔醇
3-氯-1-碘丙-1-炔
2-溴乙炔基环己烷
2-丙炔基溴化锌
1-碘十二碳-1-炔
1-碘代戊炔
1-碘代丙炔
1-碘代丁炔
1-碘-1-癸炔
1-碘-1-庚炔
1-碘-1-己炔
1-碘-1-十四碳炔
1-溴癸-1-炔
1-溴丙炔-3-醇
1-溴-8-氯-1-辛炔
1-溴-3-甲基-1-丁炔
1-溴-3-氯丙-1-炔
1-溴-2-环丙基乙炔
1-溴-2-氯乙炔
1-溴-2-氟乙炔
1-溴-11-氯-1-十一碳炔
1-溴-1-丁烷
1-溴-1,3-丁二炔
1-氯-3,3,3-三氟-丙-1-炔
1-氯-2-氟乙炔
1-氯-1-癸炔
1-氟丁-1,3-二炔
1-十三碳炔,1-氯-
1-乙氧基-2-碘乙炔
1-丙炔溴化镁
1-丁炔,1-氯-3,3-二甲基-
相关结构分类
有机杂环化合物
木脂素、新木脂素和相关化合物
核苷、核苷酸和类似物
有机阴离子
有机氧化合物
有机硫化合物
碳化物
苯类化合物
脂质和类脂质分子
生物碱及其衍生物
叠烯
有机酸及其衍生物
有机氮化合物
乙炔化物
卡宾
碳氢化合物衍生物
有机聚合物
有机1,3-偶极化合物
有机阳离子
碳氢化合物
有机卤素化合物
有机磷化合物
有机盐
苯丙烷和聚酮
有机金属化合物
热门分子
TOP
喹啉 | 91-22-5
水杨醛 | 90-02-8
二溴甲烷 | 74-95-3
谷胱甘肽 | 70-18-8
L-乳酸 | 79-33-4
苯巴比妥 | 50-06-6
辣椒碱 | 404-86-4
非那明 | 300-62-9
百草枯 | 4685-14-7
联苯烯 | 259-79-0
香茅醛 | 106-23-0
苯甲腈 | 100-47-0
4-硝基苯肼 | 100-16-3
黄夹苷 | 11018-93-2
上一个:二氟-4-吗啉基锍四氟硼酸盐
下一个:二氟(苯基硫基)乙酰氯