接口广告
摩熵化学
数据开放平台 数据库官网
小程序
打开微信扫一扫
首页 分子通 化学资讯 化学百科 反应查询 关于我们
请输入关键词

甲酰肼 | 624-84-0

中文名称
甲酰肼
中文别名
甲酸肼
英文名称
formic acid hydrazide
英文别名
formic hydrazid;formic hydrazide;formylhydrazine;formohydrazide;formyl hydrazide;N-formylhydrazine
甲酰肼化学式
CAS
624-84-0
化学式
CH4N2O
mdl
MFCD00007589
分子量
60.0556
InChiKey
XZBIXDPGRMLSTC-UHFFFAOYSA-N
BEILSTEIN
——
EINECS
——
  • 物化性质
  • 计算性质
  • ADMET
  • 安全信息
  • SDS
  • 制备方法与用途
  • 上下游信息
  • 反应信息
  • 文献信息
  • 表征谱图
  • 同类化合物
  • 相关功能分类
  • 相关结构分类

物化性质

  • 熔点:
    52-57 °C (lit.)
  • 沸点:
    90°C/0.7mmHg(lit.)
  • 密度:
    1.094±0.06 g/cm3(Predicted)
  • 闪点:
    >230 °F
  • 溶解度:
    可溶于2.5%水中,清澈,无色
  • 稳定性/保质期:

    远离氧化物和分。

计算性质

  • 辛醇/水分配系数(LogP):
    -2
  • 重原子数:
    4
  • 可旋转键数:
    0
  • 环数:
    0.0
  • sp3杂化的碳原子比例:
    0.0
  • 拓扑面积:
    55.1
  • 氢给体数:
    2
  • 氢受体数:
    2

安全信息

  • TSCA:
    Yes
  • 危险品标志:
    Xn
  • 安全说明:
    S26,S36,S36/37/39
  • 危险类别码:
    R20/21/22,R36/37/38
  • WGK Germany:
    3
  • 海关编码:
    2928000090
  • 危险品运输编号:
    NONH for all modes of transport
  • RTECS号:
    LQ8615000
  • 危险性防范说明:
    P261,P305+P351+P338
  • 危险性描述:
    H315,H319,H335
  • 储存条件:
    请将存放在密封容器内,并储存在阴凉、干燥处。存储地点须远离氧化剂和水源,以避免接触湿气和水源。

SDS

SDS:49e88baba73a48ed8a5893f60bf05641
查看

模块 1. 化学
1.1 产品标识符
: 甲酰
产品名称
1.2 鉴别的其他方法
Formic acid hydrazide
Formylhydrazine
1.3 有关的确定了的物质或混合物的用途和建议不适合的用途
仅用于研发。不作为药品、家庭或其它用途。

模块 2. 危险性概述
2.1 GHS-分类
皮肤刺激 (类别 2)
眼睛刺激 (类别 2A)
特异性靶器官系统毒性(一次接触) (类别 3)
2.2 GHS 标记要素,包括预防性的陈述
象形图
警示词 警告
危险申明
H315 造成皮肤刺激。
H319 造成严重眼刺激。
H335 可能引起呼吸道刺激。
警告申明
预防措施
P261 避免吸入粉尘/烟/气体/烟雾/蒸气/喷雾.
P264 操作后彻底清洁皮肤。
P271 只能在室外或通风良好之处使用。
P280 穿戴防护手套/ 眼保护罩/ 面部保护罩。
事故响应
P302 + P352 如果皮肤接触:用大量肥皂和清洗。
P304 + P340 如吸入: 将患者移到新鲜空气处休息,并保持呼吸舒畅的姿势。
P305 + P351 + P338 如与眼睛接触,用缓慢温和地冲洗几分钟。如戴隐形眼镜并可方便地取
出,取出隐形眼镜,然后继续冲洗.
P312 如感觉不适,呼救中毒控制中心或医生.
P321 具体处置(见本标签上提供的急救指导)。
P332 + P313 如觉皮肤刺激:求医/就诊。
P337 + P313 如仍觉眼睛刺激:求医/就诊。
P362 脱掉沾污的衣服,清洗后方可再用。
安全储存
P403 + P233 存放于通风良的地方。 保持容器密闭。
P405 存放处须加锁。
废弃处置
P501 将内容物/ 容器处理到得到批准的废物处理厂。
2.3 其它危害物 - 无

模块 3. 成分/组成信息
3.1 物 质
: Formic acid hydrazide
别名
Formylhydrazine
: CH4N2O
分子式
: 60.06 g/mol
分子量
组分 浓度或浓度范围
Formylhydrazine
<=100%
化学文摘登记号(CAS 624-84-0
No.) 210-867-9
EC-编号

模块 4. 急救措施
4.1 必要的急救措施描述
一般的建议
请教医生。 向到现场的医生出示此安全技术说明书。
吸入
如果吸入,请将患者移到新鲜空气处。 如呼吸停止,进行人工呼吸。 请教医生。
皮肤接触
用肥皂和大量的冲洗。 请教医生。
眼睛接触
用大量彻底冲洗至少15分钟并请教医生。
食入
切勿给失去知觉者通过口喂任何东西。 用漱口。 请教医生。
4.2 主要症状和影响,急性和迟发效应
据我们所知,此化学,物理和毒性性质尚未经完整的研究。
4.3 及时的医疗处理和所需的特殊处理的说明和指示
无数据资料

模块 5. 消防措施
5.1 灭火介质
灭火方法及灭火剂
雾,抗乙醇泡沫,干粉或二氧化碳灭火。
5.2 源于此物质或混合物的特别的危害
碳氧化物, 氮氧化物
5.3 给消防员的建议
如必要的话,戴自给式呼吸器去救火。
5.4 进一步信息
无数据资料

模块 6. 泄露应急处理
6.1 作业人员防护措施、防护装备和应急处置程序
使用个人防护用品。 避免粉尘生成。 避免吸入蒸气、烟雾或气体。 保证充分的通风。
人员疏散到安全区域。 避免吸入粉尘。
6.2 环境保护措施
不要让产品进入下道。
6.3 泄漏化学品的收容、清除方法及所使用的处置材料
收集和处置时不要产生粉尘。 扫掉和铲掉。 放入合适的封闭的容器中待处理。
6.4 参考其他部分
丢弃处理请参阅第13节。

模块 7. 操作处置与储存
7.1 安全操作的注意事项
避免接触皮肤和眼睛。 避免形成粉尘和气溶胶。
在有粉尘生成的地方,提供合适的排风设备。一般性的防火保护措施。
7.2 安全储存的条件,包括任何不兼容性
贮存在阴凉处。 使容器保持密闭,储存在干燥通风处。
吸湿的 充气保存
7.3 特定用途
无数据资料

模块 8. 接触控制和个体防护
8.1 容许浓度
最高容许浓度
没有已知的国家规定的暴露极限。
8.2 暴露控制
适当的技术控制
根据良好的工业卫生和安全规范进行操作。 休息前和工作结束时洗手。
个体防护设备
眼/面保护
带有防护边罩的安全眼镜符合 EN166要求请使用经官方标准如NIOSH (美国) 或 EN 166(欧盟)
检测与批准的设备防护眼部。
皮肤保护
戴手套取 手套在使用前必须受检查。
请使用合适的方法脱除手套(不要接触手套外部表面),避免任何皮肤部位接触此产品.
使用后请将被污染过的手套根据相关法律法规和有效的实验室规章程序谨慎处理. 请清洗并吹干双手
所选择的保护手套必须符合EU的89/686/EEC规定和从它衍生出来的EN 376标准。
完全接触
物料: 丁腈橡胶
最小的层厚度 0.11 mm
溶剂渗透时间: 480 min
测试过的物质Dermatril® (KCL 740 / Z677272, 规格 M)
飞溅保护
物料: 丁腈橡胶
最小的层厚度 0.11 mm
溶剂渗透时间: 480 min
测试过的物质Dermatril® (KCL 740 / Z677272, 规格 M)
, 测试方法 EN374
如果以溶剂形式应用或与其它物质混合应用,或在不同于EN
374规定的条件下应用,请与EC批准的手套的供应商联系。
这个推荐只是建议性的,并且务必让熟悉我们客户计划使用的特定情况的工业卫生学专家评估确认才可.
这不应该解释为在提供对任何特定使用情况方法的批准.
身体保护
防渗透的衣服, 防护设备的类型必须根据特定工作场所中的危险物的浓度和数量来选择。
呼吸系统防护
如须暴露于有害环境中,请使用P95型(美国)或P1型(欧盟 英国
143)防微粒呼吸器。如需更高级别防护,请使用OV/AG/P99型(美国)或ABEK-P2型 (欧盟 英国 143)
防毒罐。
呼吸器使用经过测试并通过政府标准如NIOSH(US)或CEN(EU)的呼吸器和零件。

模块 9. 理化特性
9.1 基本的理化特性的信息
a) 外观与性状
形状: 薄片
颜色: 紫色
b) 气味
无数据资料
c) 气味阈值
无数据资料
d) pH值
无数据资料
e) 熔点/凝固点
熔点/凝固点: 52 - 57 °C - lit.
f) 沸点、初沸点和沸程
无数据资料
g) 闪点
112 °C - 闭杯
h) 蒸发速率
无数据资料
i) 易燃性(固体,气体)
无数据资料
j) 高的/低的燃烧性或爆炸性限度 无数据资料
k) 蒸气压
无数据资料
l) 蒸汽密度
无数据资料
m) 密度/相对密度
无数据资料
n) 溶性
无数据资料
o) n-辛醇/分配系数
无数据资料
p) 自燃温度
无数据资料
q) 分解温度
无数据资料
r) 粘度
无数据资料

模块 10. 稳定性和反应活性
10.1 反应性
无数据资料
10.2 稳定性
无数据资料
10.3 危险反应
无数据资料
10.4 应避免的条件
避潮。
10.5 不相容的物质
强氧化剂, 强碱
10.6 危险的分解产物
其它分解产物 - 无数据资料

模块 11. 毒理学资料
11.1 毒理学影响的信息
急性毒性
半数致死剂量 (LD50) 皮下的 - 大鼠 - 120 mg/kg
皮肤刺激或腐蚀
无数据资料
眼睛刺激或腐蚀
无数据资料
呼吸道或皮肤过敏
无数据资料
生殖细胞致突变性
无数据资料
致癌性
致癌性 - 小鼠 - 经口
肿瘤发生:符合RTECS标准的成瘤性。 肺,胸,或者呼吸系统:肿瘤
IARC:
此产品中没有大于或等于 0。1%含量的组分被 IARC鉴别为可能的或肯定的人类致癌物。
生殖毒性
无数据资料
特异性靶器官系统毒性(一次接触)
吸入 - 可能引起呼吸道刺激。
特异性靶器官系统毒性(反复接触)
无数据资料
吸入危险
无数据资料
潜在的健康影响
吸入 吸入可能有害。 引起呼吸道刺激。
摄入 如服入是有害的。
皮肤 通过皮肤吸收可能有害。 造成皮肤刺激。
眼睛 造成严重眼刺激。
接触后的征兆和症状
据我们所知,此化学,物理和毒性性质尚未经完整的研究。
附加说明
化学物质毒性作用登记: LQ8615000

模块 12. 生态学资料
12.1 生态毒性
无数据资料
12.2 持久性和降解性
无数据资料
12.3 潜在的生物累积性
无数据资料
12.4 土壤中的迁移性
无数据资料
12.5 PBT 和 vPvB的结果评价
无数据资料
12.6 其它不良影响
无数据资料

模块 13. 废弃处置
13.1 废物处理方法
产品
将剩余的和不可回收的溶液交给有许可证的公司处理。
联系专业的拥有废弃物处理执照的机构来处理此物质。
与易燃溶剂相溶或者相混合,在备有燃烧后处理和洗刷作用的化学焚化炉中燃烧
受污染的容器和包装
按未用产品处置。

模块 14. 运输信息
14.1 联合国危险货物编号
欧洲陆运危规: - 国际海运危规: - 国际空运危规: -
14.2 联合国运输名称
欧洲陆运危规: 非危险货物
国际海运危规: 非危险货物
国际空运危规: 非危险货物
14.3 运输危险类别
欧洲陆运危规: - 国际海运危规: - 国际空运危规: -
14.4 包裹组
欧洲陆运危规: - 国际海运危规: - 国际空运危规: -
14.5 环境危险
欧洲陆运危规: 否 国际海运危规 国际空运危规: 否
海洋污染物(是/否): 否
14.6 对使用者的特别提醒
无数据资料


模块 15 - 法规信息
N/A


模块16 - 其他信息
N/A


制备方法与用途

化学性质
黄色叶状体或针状体结晶,熔点为54℃。它能溶于苯、乙醇乙醚氯仿

用途
主要用于有机合成。

生产方法
甲酸乙酯反应制得。具体步骤如下:小心地将85%的加入到甲酸乙酯和95%的乙醇溶液中,搅拌10分钟。待反应缓和后,加热回流18小时。随后减压蒸出大部分分和乙醇,即可得到糖浆状粗品。进一步精制后可得甲酰成品。

上下游信息

  • 下游产品
    中文名称 英文名称 CAS号 化学式 分子量

反应信息

  • 作为反应物:
    描述:
    甲酰肼甲烷 作用下, 以 乙醇 为溶剂, 以68%的产率得到4-氨基-1,2,4-三氮唑
    参考文献:
    名称:
    一种戊环唑中间体的合成方法
    摘要:
    本发明公开了一种戊环唑中间体的合成方法,主要为2,4‑二氯苯乙酮的合成方法、2‑溴‑1‑(2,4‑二氯苯基)乙酮的合成方法和缩酮的合成方法。本发明的优点是:戊环唑新型杀菌剂的研制成功填补了国内空白,以此为基础的类似衍生物的合成研究必将方兴未艾,各种新型杀菌剂的研制成功和工业化的实施,本发明为一种新型的戊环唑合成方法。
    公开号:
    CN108929207B
  • 作为产物:
    描述:
    甲酸乙酯 作用下, 以 乙醇 为溶剂, 生成 甲酰肼
    参考文献:
    名称:
    新型具有血管收缩活性的肼基丁烷的合成
    摘要:
    合成了一系列与胍乙啶系列的胍具有结构相似性的酰肼。肼az升高血压的观察结果导致他们被筛选为鼻充血剂。活性最高的化合物3-(六氢-1H-氮杂环庚烷)丙二酸酰肼二盐酸盐的效力低于去氧肾上腺素盐酸盐。
    DOI:
    10.1002/jps.2600590121
  • 作为试剂:
    描述:
    neptunyl(2+)sodium nitrate甲酰肼 作用下, 以 硝酸 为溶剂, 生成 dioxoneptunium(V)(2+)
    参考文献:
    名称:
    Koltunov, V. S.; Branov, S. M.; Tikhonov, M. F., Radiokhimiya, 1989, vol. 31, p. 173 - 178
    摘要:
    DOI:
点击查看最新优质反应信息

文献信息

  • [EN] THIOPHENE DERIVATIVES FOR THE TREATMENT OF DISORDERS CAUSED BY IGE<br/>[FR] DÉRIVÉS DE THIOPHÈNE POUR LE TRAITEMENT DE TROUBLES PROVOQUÉS PAR IGE
    申请人:UCB BIOPHARMA SRL
    公开号:WO2019243550A1
    公开(公告)日:2019-12-26
    Thiophene derivatives of formula (I) and a pharmaceutically acceptable salt thereof are provided. These compounds have utility for the treatment or prevention of disorders caused by IgE, such as allergy, type 1 hypersensitivity or familiar sinus inflammation.
    提供了公式(I)的噻吩生物及其药用可接受的盐。这些化合物对于治疗或预防由IgE引起的疾病具有用途,如过敏、1型超敏反应或家族性鼻窦炎。
  • Synthesis and Characterization of Two Formyl 2-Tetrazenes
    作者:Henri Delalu、Carlos Miró Sabaté
    DOI:10.1002/asia.201100769
    日期:2012.4
    The synthesis of two formyl 2‐tetrazenes, namely, (E)‐1‐formyl‐1,4,4‐trimethyl‐2‐tetrazene (2) and (E)‐1,4‐diformyl‐1,4‐dimethyl‐2‐tetrazene (3), by oxidation of (E)‐1,1,4,4‐tetramethyl‐2‐tetrazene (1) using potassium permanganate in acetone solution is presented. Compound 3 was also synthesized in an improved yield from the oxidation of 1‐formyl‐1‐methylhydrazine (4a) using potassium permanganate
    (E)-1-甲酰基-1,4,4-三甲基-2-丁烯(2)和(E)-1,4-二甲酰基-1,4-二甲基2-四氮烯(3)中,由(氧化ë)-1,1,4,4四甲基-2-四氮烯(1使用在丙酮溶液中高锰酸钾)被呈现。在丙酮中使用高锰酸钾氧化1-甲酰基-1-甲基(4a)可以提高产率,合成化合物3。化合物2和3均通过分析(元素分析,GC-MS)和光谱法(1 H,13C,15 N NMR光谱,IR和拉曼光谱)。此外,化合物的固态结构通过低温X射线分析得到证实。(化合物2:三斜晶;空间群P -1; a = 5.997(1)Å,b = 8.714(1)Å,c = 13.830(2)Å; α = 107.35(1)°,β = 90.53(1) °,γ = 103.33(1)°; V UC = 668.9(2)埃3 ; ž = 4; ρ计算值=1.292厘米-3化合物。3:单斜晶;空间群P 2 1 /c ; a = 5
  • Spin Delocalization in 1-Heteroallyl Monoradicals as a Measure of Radical Stabilization by Heterovinyl Substituents Assessed through the EPR-Spectral Zero-Field <i>D</i> Parameter of 1,3-Cyclopentanediyl Triplet Diradicals
    作者:Waldemar Adam、Claudio M. Ortega Schulte
    DOI:10.1021/jo0256944
    日期:2002.6.1
    The EPR-spectral zero-field splitting parameter D of the localized heterovinyl-substituted 1,3-cyclopentanediyl triplet diradicals T, generated in a 2-methyltetrahydrofuran (MTHF) glass matrix at 77 K through the photochemical deazetation of the corresponding azoalkanes 1-13, is a quantitative measure of the spin-density (rho) variation by the substituents at the radical site in the 1-heteroallylic
    通过相应的偶氮烷烃1-13的光化学脱氮反应,在2-甲基四氢呋喃MTHF)玻璃基质中于77 K产生的局部杂乙烯基取代的1,3-环戊二二基三基团双自由基T的EPR光谱零场分裂参数D ,是对1-杂烯丙基自由基中自由基位置上的取代基的自旋密度(rho)变化的定量度量。从这些数据,已评估了各种含氮基团的自由基稳定能力,其中包括亚基和基官能团。杂芳基自由基片段中的自由基稳定化顺序为:X = O
  • COMPOUNDS AND USES THEREOF
    申请人:Yumanity Therapeutics, Inc.
    公开号:US20190330198A1
    公开(公告)日:2019-10-31
    The present invention features compounds useful in the treatment of neurological disorders. The compounds of the invention, alone or in combination with other pharmaceutically active agents, can be used for treating or preventing neurological disorders.
    本发明涉及用于治疗神经系统疾病的化合物。本发明的化合物可以单独或与其他药用活性剂结合使用,用于治疗或预防神经系统疾病。
  • Tricyclic diazepine vasopressin antagonists and oxytocin antagonists
    申请人:American Cyanamid Company
    公开号:US05736540A1
    公开(公告)日:1998-04-07
    Tricyclic diazepines of the formula: ##STR1## wherein A, B, D, E, F, Y and Z are defined in the specification which compounds have vasopressin and oxytocin antagonist activity.
    三环二氮杂苯的化学式为:##STR1## 其中A、B、D、E、F、Y和Z在规范中有定义,这些化合物具有抗利尿激素催产素拮抗活性。
查看更多

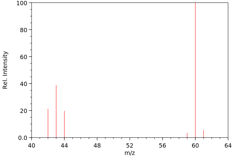
表征谱图

  • 氢谱
    1HNMR
  • 质谱
    MS
  • 碳谱
    13CNMR
  • 红外
    IR
  • 拉曼
    Raman
hnmr
mass
cnmr
ir
查看更多图谱数据,请前往“摩熵化学”平台
  • 峰位数据
  • 峰位匹配
  • 表征信息
Shift(ppm)
Intensity
查看更多图谱数据,请前往“摩熵化学”平台
Assign
Shift(ppm)
查看更多图谱数据,请前往“摩熵化学”平台
测试频率
样品用量
溶剂
溶剂用量
查看更多图谱数据,请前往“摩熵化学”平台

同类化合物

(甲基3-(二甲基氨基)-2-苯基-2H-azirene-2-羧酸乙酯) (±)-盐酸氯吡格雷 (±)-丙酰肉碱氯化物 (d(CH2)51,Tyr(Me)2,Arg8)-血管加压素 (S)-(+)-α-氨基-4-羧基-2-甲基苯乙酸 (S)-阿拉考特盐酸盐 (S)-赖诺普利-d5钠 (S)-2-氨基-5-氧代己酸,氢溴酸盐 (S)-2-[[[(1R,2R)-2-[[[3,5-双(叔丁基)-2-羟基苯基]亚甲基]氨基]环己基]硫脲基]-N-苄基-N,3,3-三甲基丁酰胺 (S)-2-[3-[(1R,2R)-2-(二丙基氨基)环己基]硫脲基]-N-异丙基-3,3-二甲基丁酰胺 (S)-1-(4-氨基氧基乙酰胺基苄基)乙二胺四乙酸 (S)-1-[N-[3-苯基-1-[(苯基甲氧基)羰基]丙基]-L-丙氨酰基]-L-脯氨酸 (R)-乙基N-甲酰基-N-(1-苯乙基)甘氨酸 (R)-丙酰肉碱-d3氯化物 (R)-4-N-Cbz-哌嗪-2-甲酸甲酯 (R)-3-氨基-2-苄基丙酸盐酸盐 (R)-1-(3-溴-2-甲基-1-氧丙基)-L-脯氨酸 (N-[(苄氧基)羰基]丙氨酰-N〜5〜-(diaminomethylidene)鸟氨酸) (6-氯-2-吲哚基甲基)乙酰氨基丙二酸二乙酯 (4R)-N-亚硝基噻唑烷-4-羧酸 (3R)-1-噻-4-氮杂螺[4.4]壬烷-3-羧酸 (3-硝基-1H-1,2,4-三唑-1-基)乙酸乙酯 (2S,4R)-Boc-4-环己基-吡咯烷-2-羧酸 (2S,3S,5S)-2-氨基-3-羟基-1,6-二苯己烷-5-N-氨基甲酰基-L-缬氨酸 (2S,3S)-3-((S)-1-((1-(4-氟苯基)-1H-1,2,3-三唑-4-基)-甲基氨基)-1-氧-3-(噻唑-4-基)丙-2-基氨基甲酰基)-环氧乙烷-2-羧酸 (2S)-2,6-二氨基-N-[4-(5-氟-1,3-苯并噻唑-2-基)-2-甲基苯基]己酰胺二盐酸盐 (2S)-2-氨基-N,3,3-三甲基-N-(苯甲基)丁酰胺 (2S)-2-氨基-3-甲基-N-2-吡啶基丁酰胺 (2S)-2-氨基-3,3-二甲基-N-(苯基甲基)丁酰胺, (2S)-2-氨基-3,3-二甲基-N-2-吡啶基丁酰胺 (2S,4R)-1-((S)-2-氨基-3,3-二甲基丁酰基)-4-羟基-N-(4-(4-甲基噻唑-5-基)苄基)吡咯烷-2-甲酰胺盐酸盐 (2R,3'S)苯那普利叔丁基酯d5 (2R)-2-氨基-3,3-二甲基-N-(苯甲基)丁酰胺 (2-氯丙烯基)草酰氯 (1S,3S,5S)-2-Boc-2-氮杂双环[3.1.0]己烷-3-羧酸 (1R,5R,6R)-5-(1-乙基丙氧基)-7-氧杂双环[4.1.0]庚-3-烯-3-羧酸乙基酯 (1R,4R,5S,6R)-4-氨基-2-氧杂双环[3.1.0]己烷-4,6-二羧酸 齐特巴坦 齐德巴坦钠盐 齐墩果-12-烯-28-酸,2,3-二羟基-,苯基甲基酯,(2a,3a)- 齐墩果-12-烯-28-酸,2,3-二羟基-,羧基甲基酯,(2a,3b)-(9CI) 黄酮-8-乙酸二甲氨基乙基酯 黄荧菌素 黄体生成激素释放激素(1-6) 黄体生成激素释放激素 (1-5) 酰肼 黄体瑞林 麦醇溶蛋白 麦角硫因 麦芽聚糖六乙酸酯 麦根酸