接口广告
摩熵化学
数据开放平台 数据库官网
小程序
打开微信扫一扫
首页 分子通 化学资讯 化学百科 反应查询 关于我们
请输入关键词

N-methylbutyl-1-imine oxide | 44603-43-2

中文名称
——
中文别名
——
英文名称
N-methylbutyl-1-imine oxide
英文别名
N-methylbutanimine oxide;N-Butilidenmethylamin-N-oxid;N-methylbutan-1-imine oxide
N-methylbutyl-1-imine oxide化学式
CAS
44603-43-2;127872-09-7
化学式
C5H11NO
mdl
——
分子量
101.148
InChiKey
YWCNDGABFKKCGI-UHFFFAOYSA-N
BEILSTEIN
——
EINECS
——
  • 物化性质
  • 计算性质
  • ADMET
  • 安全信息
  • SDS
  • 制备方法与用途
  • 上下游信息
  • 反应信息
  • 文献信息
  • 表征谱图
  • 同类化合物
  • 相关功能分类
  • 相关结构分类

计算性质

  • 辛醇/水分配系数(LogP):
    0.2
  • 重原子数:
    7
  • 可旋转键数:
    2
  • 环数:
    0.0
  • sp3杂化的碳原子比例:
    0.8
  • 拓扑面积:
    28.8
  • 氢给体数:
    0
  • 氢受体数:
    1

SDS

SDS:9917f3c70f1414534c233345bd4725ae
查看

反应信息

  • 作为反应物:
    描述:
    羟乙酸甲酯N-methylbutyl-1-imine oxide碳酸氢钠乙酸苯酯 作用下, 以 甲基叔丁基醚 为溶剂, 反应 24.0h, 以70%的产率得到2-methyl-3-propyl-1,4,2-dioxazinan-6-one
    参考文献:
    名称:
    含氮、氧、氧三取代六元环内脂化合物及制备方法和用途
    摘要:
    本发明属于酶催化杂环化合物合成技术领域,具体涉及含氮、氧、氧三取代六元环内脂化合物及制备方法和用途。本发明制备含氮、氧、氧三取代六元环内脂化合物的方法具体为:将化合物1与2‑羟基乙酸甲酯溶于有机溶剂中后,顺次加入脂肪酶、碳酸氢钠、乙酸苯酯、4Å分子筛,在加热条件下进行反应,得到反应液;将反应液进行过滤浓缩,得到产物粗品,经纯化,即得到氮、氧、氧三取代六元环内脂化合物。本发明的反应步骤简单,几乎无污染,无刻薄危险反应条件;使用的酶催化剂安全环保且易于回收,价格更加低廉且重复利用率高。本发明制备的含氮、氧、氧三取代六元环内脂化合物产率高,产品易提纯,适合于大规模工业化生产。
    公开号:
    CN108947928B
  • 作为产物:
    描述:
    N-甲基羟胺盐酸盐正丁醛 在 sodium hydroxide 作用下, 以 为溶剂, 生成 N-methylbutyl-1-imine oxide
    参考文献:
    名称:
    通过[3 + 2]硝基与碳二亚胺的环加成反应 合成1,2,4-恶二唑烷†
    摘要:
    已开发出有效的[3 + 2]环硝基环和碳二亚胺。这种1,3-偶极环加成反应具有高区域选择性,温和且无金属的条件,出色的官能团相容性和广泛的底物范围。两种区域异构体的X射线结构证实了这种转化的区域选择性。
    DOI:
    10.1039/c9nj00030e
点击查看最新优质反应信息

文献信息

  • A green synthesis of nitrones in glycerol
    作者:Monire Shariatipour、Masoumeh Jadidinejad、Akbar Heydari
    DOI:10.1007/s12039-019-1677-7
    日期:2019.10
    AbstractAn eco-friendly and efficient synthesis of nitrones is presented by condensation of an equimolar amount of aldehydes and N-substituted hydroxylamine hydrochlorides in glycerol as a recyclable solvent-catalyst. This novel protocol provides rapid and mild access to a series of nitrone derivatives in good to excellent yields in the absence of catalyst and base. Graphic abstractSYNOPSIS In this
    摘要通过将等摩尔量的醛和N-取代的羟胺盐酸盐在甘油中作为可循环利用的溶剂催化剂进行缩合,提出了一种环保,高效的硝酮合成方法。在没有催化剂和碱的情况下,这种新颖的方法可以快速温和地获得一系列硝酮衍生物,收率好至极好。 图形摘要提要在这项研究中,使用甘油作为溶剂催化剂的无碱方案被用于醛和N-取代的羟胺盐酸盐的缩合反应的环保合成硝酮。 醛与N-取代的羟胺盐酸盐在甘油中的缩合
  • Rapid, efficient, and room temperature synthesis of nitrones in excellent yields over MgO under solvent-free conditions
    作者:Hassan Valizadeh、Leila Dinparast
    DOI:10.1002/hc.20527
    日期:——
    A large variety of C-aryl and C-alkyl nitrones were synthesized within 0.5–15 min via the condensation of aldehydes with N-(methyl, phenyl, or t-butyl)hydroxylamines over MgO by hand-grinding with an agate mortar. These reactions were investigated under different conditions and over different solid supports including basic alumina, montemorillonite, MgO, and molecular sieves (pore size 3 A). In the
    通过用玛瑙研钵手工研磨,醛与 N-(甲基、苯基或叔丁基)羟胺在 MgO 上缩合,在 0.5-15 分钟内合成了多种 C-芳基和 C-烷基硝酮。这些反应在不同条件下在不同的固体载体上进行研究,包括碱性氧化铝、蒙脱石、MgO 和分子筛(孔径 3A)。在更有趣的情况下,硝酮是在 MgO 上制备的,无需加热和任何催化剂。在此过程中,硝酮的制备时间非常短,收率高,纯度好,而且在后处理中不使用有害溶剂。© 2009 Wiley Periodicals, Inc. 杂原子化学 20:177–181, 2009; 在线发表于 Wiley InterScience (www.interscience.wiley.com)。DOI 10.1002/hc.20527
  • 4-Dimethylaminopyridine-Mediated [3+3] Cycloaddition of Aza-oxyallyl Cations and Nitrones
    作者:Qianfa Jia、Dongli Li、Ming Lang、Kun Zhang、Jian Wang
    DOI:10.1002/adsc.201700415
    日期:2017.11.10
    A new 4‐dimethylaminopyridine (DMAP)‐mediated [3+3] cycloaddition reaction of in situ‐ generated aza‐oxyallyl cations with nitrones is reported. This simple and efficient method delivers a series of new motifs in good to excellent yields under mild conditions.
    一种新的4-二甲基氨基吡啶DMAP)介导的[3 + 3]环加成反应在situ-生成氮杂氧烯丙基阳离子与硝酮报道。这种简单而有效的方法可以在温和的条件下以高至优异的产量提供一系列新的图案。
  • Synthesis of <i>syn</i>-1,3-Aminoalcohols via a Ru-Catalyzed <i>N</i>-Demethylative Rearrangement of Isoxazolidines and Its Application in a Three-Step Total Synthesis of HPA-12
    作者:Chuan-Zhi Yao、Zu-Feng Xiao、Xiao-Shan Ning、Jie Liu、Xiao-Wei Zhang、Yan-Biao Kang
    DOI:10.1021/ol502956j
    日期:2014.11.7
    A highly efficient ruthenium-catalyzed stereospecific N-demethylative rearrangement of isoxazolidines to synthetically useful N–H-1,3-oxazinanes is described. 1,3-Oxazinanes are useful building blocks, which can be further converted to N–H-1,3-aminoalcohols in one step. This new method was used in a three-step gram-scale total synthesis of HPA-12 in an overall 24% yield.
    描述了异恶唑烷对合成有用的N –H-1,3-恶二嗪酮的高效催化的立体特异性N-脱甲基重排。1,3- Oxazinanes是有用的构建块,其可以被进一步转化为Ñ -H -1,3-基醇在一个步骤。这项新方法用于HPA-12的三步克级总合成中,总产率为24%。
  • 一种多取代1,2,4-氧二嗪农-5-酮类化合物的合成方法
    申请人:湖北科技学院
    公开号:CN107056728A
    公开(公告)日:2017-08-18
    本发明提供了一种多取代1,2,4‑氧二嗪农‑5‑酮类化合物的合成方法,该方法以α‑卤代酰胺与取代硝酮为原料,在碱性环境中温和的条件下合成多取代1,2,4‑氧二嗪农‑5‑酮化合物。该方法具有无过渡属催化剂、原料廉价易得、反应底物适应性广、反应条件温和、区位选择性好、产率高、绿色环保等优点。
查看更多

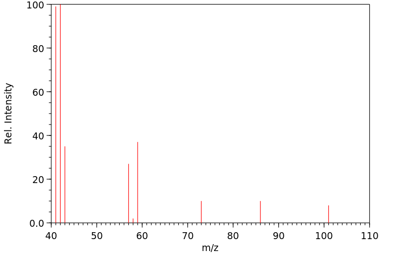
表征谱图

  • 氢谱
    1HNMR
  • 质谱
    MS
  • 碳谱
    13CNMR
  • 红外
    IR
  • 拉曼
    Raman
查看更多图谱数据,请前往“摩熵化学”平台
mass
查看更多图谱数据,请前往“摩熵化学”平台
查看更多图谱数据,请前往“摩熵化学”平台
查看更多图谱数据,请前往“摩熵化学”平台
  • 峰位数据
  • 峰位匹配
  • 表征信息
Shift(ppm)
Intensity
查看更多图谱数据,请前往“摩熵化学”平台
Assign
Shift(ppm)
查看更多图谱数据,请前往“摩熵化学”平台
测试频率
样品用量
溶剂
溶剂用量
查看更多图谱数据,请前往“摩熵化学”平台