接口广告
摩熵化学
数据开放平台 数据库官网
小程序
打开微信扫一扫
首页 分子通 化学资讯 化学百科 反应查询 关于我们
请输入关键词

N-Propyl-butyramid | 5129-73-7

中文名称
——
中文别名
——
英文名称
N-Propyl-butyramid
英文别名
Buttersaeure-;N-Propyl-buttersaeureamid;Butanamide, N-propyl-;N-propylbutanamide
<i>N</i>-Propyl-butyramid化学式
CAS
5129-73-7
化学式
C7H15NO
mdl
MFCD01338431
分子量
129.202
InChiKey
TUDFZSGUEDLTJC-UHFFFAOYSA-N
BEILSTEIN
——
EINECS
——
  • 物化性质
  • 计算性质
  • ADMET
  • 安全信息
  • SDS
  • 制备方法与用途
  • 上下游信息
  • 反应信息
  • 文献信息
  • 表征谱图
  • 同类化合物
  • 相关功能分类
  • 相关结构分类

物化性质

  • 沸点:
    110-124 °C(Press: 10 Torr)
  • 密度:
    0.861±0.06 g/cm3(Predicted)
  • 保留指数:
    1127

计算性质

  • 辛醇/水分配系数(LogP):
    1.3
  • 重原子数:
    9
  • 可旋转键数:
    4
  • 环数:
    0.0
  • sp3杂化的碳原子比例:
    0.857
  • 拓扑面积:
    29.1
  • 氢给体数:
    1
  • 氢受体数:
    1

安全信息

  • 海关编码:
    2924199090

SDS

SDS:a9a3b518b3fe1b124a4a9b34a2ac7097
查看

上下游信息

  • 下游产品
    中文名称 英文名称 CAS号 化学式 分子量

反应信息

  • 作为反应物:
    描述:
    N-Propyl-butyramidruthenium(IV) oxidesodium periodate 作用下, 以 乙酸乙酯 为溶剂, 反应 10.0h, 以90%的产率得到N-丙酰基丁酰胺
    参考文献:
    名称:
    Tanaka, Ken-Ichi; Yoshifuji, Shigeyuki; Nitta, Yoshihiro, Chemical and pharmaceutical bulletin, 1987, vol. 35, # 1, p. 364 - 369
    摘要:
    DOI:
  • 作为产物:
    描述:
    4-庚酮迭氮酸四氯化钛 作用下, 以 甲醇氯仿 为溶剂, 反应 48.0h, 以70%的产率得到N-Propyl-butyramid
    参考文献:
    名称:
    Synthetic methods. 25. Titanium tetrachloride-catalyzed addition of hydrazoic acid to aldehydes and ketones. Thermolysis and photolysis of .alpha.-azido ethers
    摘要:
    DOI:
    10.1021/jo00236a006
点击查看最新优质反应信息

文献信息

  • Substituted 4,5,6,7-tetrahydrothienopyridines as KCNQ2/3 Modulators
    申请人:Kuehnert Sven
    公开号:US20100105722A1
    公开(公告)日:2010-04-29
    Substituted tetrahydrothienopyridines corresponding to formula (1) in which A 1 through A 3 and R 1 through R 12 have defined meanings, pharmaceutical compositions comprising such compounds, a process for preparing such compounds and the use of such compounds in treatment or inhibition of conditions mediated by the KCNQ 2/3 K + channel, e.g., pain.
    公式(1)对应的替代四氢噻吡啶,其中A1至A3和R1至R12具有定义的含义,包括这些化合物的药物组合物,制备这些化合物的方法以及利用这些化合物治疗或抑制由KCNQ 2/3 K+通道介导的疾病状态,例如疼痛。
  • Autotaxin inhibitors
    申请人:Legrand Darren Mark
    公开号:US20140171403A1
    公开(公告)日:2014-06-19
    The present invention relates to novel compounds that are autotaxin inhibitors, processes for their preparation, pharmaceutical compositions and medicaments containing them and to their use in diseases and disorders mediated by autotaxin.
    本发明涉及一种新型化合物,它们是自体磷脂酶A抑制剂,以及它们的制备方法、含有它们的药物组合物和药物,以及它们在由自体磷脂酶A介导的疾病和紊乱中的应用。
  • Autoxidation of N-alkylamides. Part I. N-Acylamides as oxidation products
    作者:M. V. Lock、B. F. Sagar
    DOI:10.1039/j29660000690
    日期:——
    Products of the thermal and photosensitised autoxidation of N-alkyl- and NN-dialkyl-amides have been identified. N-n-Alkylamides yield principally N-acylamides, primary amides, and N-formylamides, as a result of initial abstraction of a hydrogen atom from the carbon adjacent to nitrogen. Formation of N-formylamides, and of N-acylamides from N-s-alkylamides, involves C(1)–C(2) bond scission in an N-alkyl
    已经鉴定了N-烷基-和NN-二烷基酰胺的热和光敏自氧化的产物。Ñ -n烷基酰胺得到主要Ñ -acylamides,伯酰胺,和Ñ -formylamides,如从与氮相邻碳氢原子的初始抽象的结果。的形成Ñ -formylamides,以及Ñ从-acylamides Ñ -s-三烷基酰胺,涉及Ç (1) -C (2)键的断裂中ñ -烷基。NN的氧化-二烷基酰胺遵循相似的模式。给出了89种酰胺的气相色谱-液相色谱保留数据。
  • アミド化合物の製造方法
    申请人:国立大学法人京都大学
    公开号:JP2020138961A
    公开(公告)日:2020-09-03
    【課題】多様なカルボン酸ハロゲン化物を使用でき、副反応を抑えて所望のアミド化合物をバッチ式よりも高い収率で製造できるアミド化合物の製造方法の提供。【解決手段】フロー式のリアクターを用いたアミド化合物の製造方法であって、フロー式のリアクターが、第1の流通路と、第2の流通路と、第1の流通路と第2の流通路との合流部に設けられた第1の混合手段と、第1の混合手段と接続し、第1の混合手段の下流側に配された第3の流通路とを有し、カルボン酸ハロゲン化物を含有する第1の液を第1の流通路内に流通させ、かつ分子量が1,000以下のアミン化合物と無機アルカリと水とを含有する第2の液を第2の流通路内に流通させ、第1の混合手段で第1の液及び第2の液を混合して混合液を得る混合工程と、混合液を第3の流通路内に流通させ、第3の流通路内でカルボン酸ハロゲン化物とアミン化合物とを反応させてアミド化合物を得る反応工程とを含む。【選択図】図1
    提供一种在使用多种羧酸卤化物的情况下,能够抑制副反应并以比批量法更高的收率生产所需酰胺化合物的制备方法。采用流动式反应器的酰胺化合物制备方法,所述流动式反应器具有第一流通路径、第二流通路径、设置在第一流通路径和第二流通路径的合流部的第一混合手段、与第一混合手段连接并位于第一混合手段下游的第三流通路径,将含有羧酸卤化物的第一液体流通至第一流通路径内,将分子量在1000以下的胺化合物、无机碱含有的第二液体流通至第二流通路径内,通过第一混合手段将第一液体和第二液体混合以获得混合液的混合步骤,将混合液流通至第三流通路径,在第三流通路径中使羧酸卤化物和胺化合物反应以获得酰胺化合物的反应步骤。【选择图】图1
  • Oxidation of nylon model systems
    作者:G. M. Burnett、K. M. Riches
    DOI:10.1039/j29660001229
    日期:——
    on the rate of the photochemical oxidation of a series of N-alkylamides R·CONR′R″ where R and R″ are alkyl groups and R′ is an alkyl group or hydrogen, has been studied. Sodium anthraquinone-2-sulphonate was a powerful photosensitiser. Rates of oxidation and apparent energies of activation are recorded for several amides. A stepwise variation in the rate of oxidation with N-alkyl substituent through
    光强,光敏剂浓度,氧气压力和温度对一系列N-烷基酰胺R·CONR'R''的光化学氧化速率的影响,其中R和R''为烷基,R'为烷基或氢,已被研究。蒽醌-2-磺酸钠是一种强大的光敏剂。记录了几种酰胺的氧化速率和表观活化能。发现通过乙酰胺和丙酰胺的N-甲基,-乙基,-丙基和-丁基衍生物通过N-烷基取代基的氧化速率的逐步变化。促进了过氧化氢,酰基酰胺(R·CONH·COR),甲酰胺(R·CONH·CHO)和未取代酰胺(R·CONH 2)形成的机理)之间的氧化产物。
查看更多

表征谱图

  • 氢谱
    1HNMR
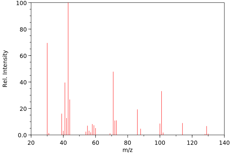
  • 质谱
    MS
  • 碳谱
    13CNMR
  • 红外
    IR
  • 拉曼
    Raman
查看更多图谱数据,请前往“摩熵化学”平台
mass
查看更多图谱数据,请前往“摩熵化学”平台
查看更多图谱数据,请前往“摩熵化学”平台
查看更多图谱数据,请前往“摩熵化学”平台
  • 峰位数据
  • 峰位匹配
  • 表征信息
Shift(ppm)
Intensity
查看更多图谱数据,请前往“摩熵化学”平台
Assign
Shift(ppm)
查看更多图谱数据,请前往“摩熵化学”平台
测试频率
样品用量
溶剂
溶剂用量
查看更多图谱数据,请前往“摩熵化学”平台