接口广告
摩熵化学
数据开放平台 数据库官网
小程序
打开微信扫一扫
首页 分子通 化学资讯 化学百科 反应查询 关于我们
请输入关键词

二氧化硫 | 12143-17-8

中文名称
二氧化硫
中文别名
亚硫酸酐
英文名称
sulfur dioxide
英文别名
sulfur(IV) oxide;Sulphur dioxide;SO2
二氧化硫化学式
CAS
12143-17-8;7446-09-5
化学式
O2S
mdl
——
分子量
64.0648
InChiKey
RAHZWNYVWXNFOC-UHFFFAOYSA-N
BEILSTEIN
——
EINECS
——
  • 物化性质
  • 计算性质
  • ADMET
  • 安全信息
  • SDS
  • 制备方法与用途
  • 上下游信息
  • 反应信息
  • 文献信息
  • 表征谱图
  • 同类化合物
  • 相关功能分类
  • 相关结构分类

物化性质

  • 熔点:
    -73 °C (lit.)
  • 沸点:
    -10 °C (lit.)
  • 密度:
    1.25 g/mL at 25 °C (lit.)
  • 蒸气密度:
    2.26 (21 °C, vs air)
  • 溶解度:
    溶于水、乙醇、乙醚、氯仿
  • 介电常数:
    17.6(-20℃)
  • 暴露限值:
    TLV-TWA 2 ppm (~5 mg/m3) (ACGIH), 5 ppm (OSHA and MSHA); IDLH 100 ppm (NIOSH).
  • 物理描述:
    Sulfur dioxide appears as a colorless gas with a choking or suffocating odor. Boiling point -10°C. Heavier than air. Very toxic by inhalation and may irritate the eyes and mucous membranes. Under prolonged exposure to fire or heat the containers may rupture violently and rocket. Used to manufacture chemicals, in paper pulping, in metal and food processing. Rate of onset: Immediate & Delayed Persistence: Minutes to hours Odor threshold: 1 ppm Source/use/other hazard: Disinfectant and preserving in breweries and food/canning; textile industry; batteries.
  • 颜色/状态:
    Colorless gas or liquid
  • 气味:
    Strong suffocating odor
  • 味道:
    Acid taste
  • 蒸汽密度:
    2.264 at 0 °C (Air = 1)
  • 蒸汽压力:
    Vapor pressure (kPa): 230 at 10 °C; 330 at 20 °C; 462 at 30 °C; 630 at 40 °C
  • 亨利常数:
    Henry's Law constant = 8.10X10-4 atm-cu m/mol at 25 °C
  • 稳定性/保质期:

    Extremely stable to heat, even up to 2000 °C

  • 自燃温度:
    Not flammable (USCG, 1999)
  • 粘度:
    Gas: 0.0124 mPa.s at 18 °C. Liquid: 0.368 mPa.s at 0 °C.
  • 腐蚀性:
    Iron, steel, nickel, copper-nickel alloys, & inconel nickel-chromium-iron are satisfactory for dry or hot sulfur dioxide, but they are readily corroded below the dew point or by wet sulfur dioxide gas. Liquid sulfur dioxide produces serious corrosion of iron, brass, and copper at about 0.2 wt% or higher moisture content.
  • 汽化热:
    22.92 kJ/mol
  • 表面张力:
    28.59 mN/m (liquid at 10 °C)
  • 电离电位:
    12.30 eV
  • 气味阈值:
    Odor Threshold Low: 0.33 [ppm]; Odor Threshold High: 5.0 [ppm]; Detection odor threshold from AIHA (mean = 2.7)
  • 折光率:
    Index of refraction: 1.3396 at 25 °C
  • 相对蒸发率:
    Greater than 1 (Butyl acetate = 1)
  • 保留指数:
    856 ;882

计算性质

  • 辛醇/水分配系数(LogP):
    0.1
  • 重原子数:
    3
  • 可旋转键数:
    0
  • 环数:
    0.0
  • sp3杂化的碳原子比例:
    0.0
  • 拓扑面积:
    35.1
  • 氢给体数:
    0
  • 氢受体数:
    3

ADMET

代谢
二氧化硫(SO2)可以通过含氨基酸的正常代谢内源性地产生。L-半胱氨酸通过半胱酸二氧酶被氧化成L-半胱氨酸磺酸,后者可以通过谷草酰乙酸酶(GOT)的转作用转变为β-亚磺酰丙酮酸,其会自发分解为丙酮酸和SO2...在内皮细胞和靠近内皮层的血管平滑肌细胞中发现了产生SO2的关键酶GOT mRNA。
... Sulfur dioxide (SO2) can be produced endogenously from normal metabolism of sulfur-containing amino acids. L-cysteine is oxidized via cysteine dioxygenase to L-cysteinesulfinate, and the latter can proceed through transamination by glutamate oxaloacetate transaminase (GOT) to beta-sulfinylpyruvate which decomposes spontaneously to pyruvate and SO2 ... Endogenous production of SO2 /was detected in spontaneous hypertensive rats/ in all cardiovascular tissues, including in heart, aorta, pulmonary artery, mesenteric artery, renal artery, tail artery and the plasma SO2 content. As the key enzyme producing SO2, GOT mRNA in cardiovascular system was detected and found to be located enrichedly in endothelial cells and vascular smooth muscle cells near the endothelial layer ...
来源:Hazardous Substances Data Bank (HSDB)
代谢
一旦被吸收,二氧化硫似乎通过广泛分布的酶亚硫酸氧化酶迅速代谢成硫酸盐。在被氧化成硫酸盐之后,它成为体内大量硫酸盐池的一部分。据报道,五种物种之间亚硫酸氧化酶活性存在较大差异:大鼠的活性最高,兔子的活性最低。酶活性与对亚硫酸盐毒性的敏感性之间存在负相关。这些结果反映了物种在S-磺酸酯形成速率上的差异。
Once absorbed, sulfur dioxide appears to be metabolized rapidly to sulfate by the widely distributed enzyme sulfite oxidase. After it has been oxidized to sulfate, it becomes part of the large sulfate pool within the body. /It was reported/ relatively large differences in sulfite oxidase activity among five species: rats had the highest levels and rabbits the lowest. An inverse correlation was shown between enzyme activity and sensitivity to bisulfite toxicity. These results reflect species differences in rate of S-sulfonate formation.
来源:Hazardous Substances Data Bank (HSDB)
毒理性
  • 毒性总结
化二氧化(SO2)是一种无色气体或液体,具有强烈的窒息性气味。SO2用作杀真菌剂和葡萄的防腐剂。它还用于生产玉米糖浆和糖蜜,在制造葡萄酒时用于消灭细菌、霉菌和不需要的酵母,以及用于消毒,并防止啤酒中硝基胺的形成。SO2用于制造亚硫酸盐,漂白木浆和纸张,处理、消毒和漂白食品,用于废物和污处理,在属和矿石精炼中,以及在炼油中。人体研究:暴露于空气中超过10 ppm的SO2平少于1小时,对鼻和喉咙有刺激性,有时会导致窒息感,随后出现鼻涕、打喷嚏、咳嗽和分泌物增加。化二氧化对人类眼睛的严重伤害仅由液态形式产生。最低致命人体暴露量为空气中400 ppm,持续1分钟。气味或味道在空气中浓度为3至5 ppm时可以注意到,喉咙和结膜刺激和流泪在8至12 ppm时开始,症状在50 ppm时变得严重。其他报道的化二氧化最低致命浓度包括3000 ppm持续5分钟和1000 ppm持续10分钟。老年哮喘患者可能更敏感。一名76岁的哮喘妇女在吸入约150 ppm的SO2几分钟后死亡。研究了在硫酸工厂长期暴露于SO2的40名工人的外周血淋巴细胞中染色体畸变和姐妹染色单体交换(SCE)的频率。结果表明,SO2暴露工人的染色体畸变平均频率和具有染色体畸变的淋巴细胞的平均频率均高于对照组。在人类淋巴细胞中,SO2显著增加了姐妹染色单体交换和微核的频率,并诱导了有丝分裂延迟和降低了有丝分裂指数和复制指数。老年妇女在怀孕期间暴露于SO2时,低出生体重婴儿的潜在风险可能更高。动物研究:发现SO2是通过哺乳动物中含氨基酸的代谢,通过天冬氨酸酶的转作用内源生成。SO2对心血管系统有生理影响,包括血管舒张和心脏功能调节。家兔在6 ppm/4小时的SO2浓度下出现眼睛刺激。在SO2浓度为1.1 ppm的120小时暴露后,豚鼠出现增生性间质性肺炎、支气管炎和气管炎,肺中组胺含量增加,而暴露于0.06 ppm的SO2一个月导致呼吸道间质变化。在连续暴露于SO2 5个月的大鼠中(0.7 ppm和7.0 ppm),SO2增加了血清胆碱酯酶天冬氨酸酶的活性,并引起了上呼吸道的形态学变化。将狗长期暴露于高浓度的SO2(200 ppm)会导致一种类似人类慢性支气管炎的综合症,包括慢性气道阻塞、气道炎症和咳嗽和黏液过度分泌的症状。在暴露于SO2的小鼠中,胎儿体重减少了5%。胸骨和枕骨的骨化延迟,但畸形的发生率没有显著增加。在家兔中,暴露于SO2的一组中少数几个小骨骼变异的发生率显著增加。SO2以剂量依赖性方式增加了小鼠骨髓中染色体畸变和异常细胞的频率。SO2吸入导致多色红细胞中微核频率的增加。SO2通过吸入暴露显著增加了小鼠的DNA损伤,呈剂量依赖性。生态毒性研究:SO2对鱼类具有急性毒性。绿色植物对大气中的二氧化硫极为敏感。苜蓿、大麦、棉花和小麦在0.15至0.20 ppm的平上可能受到伤害,而土豆、洋葱和玉米则具有更强的抵抗力。
IDENTIFICATION AND USE: Sulfur dioxide (SO2) is a colorless gas or liquid with a strong suffocating odor. SO2 is used as a fungicide and preservative for grapes. It is also used for the manufacture of corn syrups and molasses, in the manufacture of wine to destroy bacteria, mold, and unwanted yeasts, and for sterilization, and prevents the formation of nitrosamines in beer. SO2 is used to manufacture hydrosulfites, to bleach wood pulp and paper, to process, disinfect, and bleach food, for waste and water treatment, in metal and ore refining, and in oil refining. HUMAN STUDIES: Exposures of less than an hour to SO2 at levels above 10 ppm in air are irritating to the nose and throat, sometimes causing a choking sensation followed by nasal discharge, sneezing, coughing, and increased mucous secretion. Severe injuries of human eyes by sulfur dioxide have been produced only by liquified form. The minimum lethal human exposure is an airborne concentration of 400 ppm for 1 minute. The odor or taste is noticeable at airborne concentrations of 3 to 5 ppm, throat and conjunctival irritation and lacrimation start at 8 to 12 ppm, and symptoms become severe at 50 ppm. Other reported minimum lethal concentrations of sulfur dioxide include 3000 ppm for 5 minutes and 1000 ppm for 10 minutes. Elderly patients with asthma may be more sensitive. A 76-year-old woman with asthma died following inhalation exposure to approximately 150 ppm over a period of minutes. The frequencies of chromosomal aberrations and sister-chromatid exchange (SCE) in peripheral blood lymphocytes of 40 workers chronically exposed to SO2 at a sulfuric acid factory were studied. It was shown that the mean frequency of chromosomal aberrations and the mean frequency of lymphocytes with chromosomal aberrations of the SO2-exposed workers were both higher than controls. In human lymphocytes SO2 caused significant increases in the frequency of sister chromatid exchange and micronuclei and also induced mitotic delays and decreased mitotic index and replication index. The potential risk of low birth-weight baby might be higher in elder women exposed to SO2 during pregnancy. ANIMAL STUDIES: SO2 has been found to be endogenously generated from metabolism of sulfur-containing amino acids in mammals through transamination by aspartate aminotransferase. SO2 has physiological effects on the cardiovascular system, including vasorelaxation and cardiac function regulation. Eye irritation occurs at 6 ppm/4 hr in rabbits. After a 120-hr exposure to SO2 concentration of 1.1 ppm, guinea pigs showed proliferative interstitial pneumonia, bronchitis, and tracheitis and an increased histamine content in the lungs, while exposure to 0.06 ppm of SO2 for one month led to interstitial changes in the respiratory tract. In rats continuously exposed to SO2 for 5 months (0.7 ppm and 7.0 ppm), it increased the activity of serum cholinesterase and aspartate aminotransferase and caused morphological changes in the upper respiratory tract. Prolonged exposure of dogs to high concentrations of SO2 (200 ppm) causes a syndrome similar to human chronic bronchitis, involving chronic airway obstruction, airway inflammation, and symptoms of cough and mucus hypersecretion. In mice, fetal weight was reduced by 5% by exposure to SO2. Ossification of the sternebrae and occipital was retarded, but the incidence of malformations was not significantly increased. In rabbits, the incidence of a few minor skeletal variants was significantly increased in group exposed to SO2. SO2 increased the frequencies of chromosome aberrations and aberrant cells in mouse bone marrow in a dose-dependent manner. SO2 inhalation caused an increase of micronuclei frequencies in the polychromatic erythrocytes. SO2 caused significant, dose-dependent increases in DNA damage by inhalation exposure of mice. ECOTOXICITY STUDIES: SO2 was acutely toxic to fish. Green plants are extremely sensitive to atmospheric sulfur dioxide. Alfalfa, barley, cotton, and wheat can be injured at levels between 0.15 and 0.20 ppm, while potatoes, onions, and corn are far more resistant.
来源:Hazardous Substances Data Bank (HSDB)
毒理性
  • 致癌性证据
评估:对于二氧化硫亚硫酸盐、亚硫酸氢盐和焦亚硫酸盐对人类致癌性的证据不足。对于二氧化硫在实验动物中的致癌性有有限证据。对于亚硫酸盐、亚硫酸氢盐和焦亚硫酸盐在实验动物中的致癌性证据不足。总体评估:二氧化硫亚硫酸盐、亚硫酸氢盐和焦亚硫酸盐不能被归类为对人类具有致癌性(第3组)。
Evaluation: There is inadequate evidence for the carcinogenicity in humans of sulfur dioxide, sulfites, bisulfites and metabisulfites. There is limited evidence for the carcinogenicity in experimental animals of sulfur dioxide. There is inadequate evidence for the carcinogenicity in experimental animals of sulfites, bisulfites and metabisulfites. Overall evaluation: Sulfur dioxide, sulfites, bisulfites and metabisulfites are not classifiable as to their carcinogenicity to humans (Group 3).
来源:Hazardous Substances Data Bank (HSDB)
毒理性
  • 致癌性证据
A4;不可归类为人类致癌物。
A4; Not classifiable as a human carcinogen.
来源:Hazardous Substances Data Bank (HSDB)
毒理性
  • 致癌物分类
国际癌症研究机构致癌物:二氧化硫
IARC Carcinogenic Agent:Sulfur dioxide
来源:International Agency for Research on Cancer (IARC)
毒理性
  • 致癌物分类
国际癌症研究机构(IARC)致癌物分类:第3组:无法归类其对人类致癌性
IARC Carcinogenic Classes:Group 3: Not classifiable as to its carcinogenicity to humans
来源:International Agency for Research on Cancer (IARC)
吸收、分配和排泄
尽管相关化合物和颗粒物进入人体的主要途径是通过肠道,但呼吸道是空气中物质最易受攻击的区域。大多数关于人类和动物的研究表明,吸入的二氧化硫有40%到90%或更多在上呼吸道被吸收。进入血液后,似乎在全身广泛分布,被代谢,并通过泌尿系统排出。颗粒物的沉积模式随着粒子大小、形状、密度以及气流条件而变化。沉积的颗粒物大部分被吞噬并运输到粘液纤毛电梯、间质或淋巴系统。生物半衰期根据它们的化学成分从几天到几年不等。可溶性颗粒物可能溶解在肺部的粘液或性粘膜上。在第一种情况下,它们将通过粘液纤毛途径被消除。在第二种情况下,它们可能会扩散到淋巴或血液中。
Although the major route of absorption of the relevant sulfur compounds and particulate matter into the body is through the intestinal tract, the respiratory tract is the most vulnerable area for airborne materials. Most studies on both man and animals have indicated that 40 to 90% or more of inhaled sulfur dioxide is absorbed in the upper respiratory tract. Taken into the blood stream, it appears to be widely distributed throughout the body, metabolized, and excreted via the urinary tract. The deposition pattern of particulate matter varies with particle size, shape, and density, and also with airflow conditions. Deposited particles are largely phagocytized and transported to the mucociliary escalator, into the interstitium, or to the lymphatic system. The biological half-times range from days to years depending on their chemical composition. Soluble particles may dissolve in the mucous or aqueous lining of the lungs. In the first case, they will be eliminated via the mucociliary route. In the second, they may diffuse into the lymph or blood.
来源:Hazardous Substances Data Bank (HSDB)
吸收、分配和排泄
二氧化硫性介质中高度可溶。已经对兔子和人类进行了吸入后的吸收研究。在兔子中,当吸入浓度约为290微克/立方米(0.1 ppm)时,大约有40%的吸入二氧化硫在鼻子和咽部被吸收。在更高的浓度下(29-290毫克/立方米,10-100 ppm),被吸收的部分要高得多(约95%)。这些不同吸收速率的原因尚不清楚。在狗身上,当暴露平为2.9-140毫克/立方米(1-50 ppm)时,超过99%的吸入二氧化硫通过鼻子被吸收。
Sulfur dioxide is highly soluble in aqueous media. Absorption after inhalation has been studied in rabbits and man. In rabbits, about 40% of the inhaled sulfur dioxide is absorbed in the nose and pharynx when concentrations of about 290 ug/cu m (0.1 ppm) are inhaled. At higher concentrations (29-290 mg/cu m, 10-100 ppm), the fraction absorbed is much higher (about 95%). The reasons for these different rates of absorption are not clear. In dogs, more than 99% of the inhaled sulfur dioxide is absorbed by the nose at exposure levels of 2.9-140 mg/cu m (1-50 ppm).
来源:Hazardous Substances Data Bank (HSDB)
吸收、分配和排泄
二氧化硫中的溶解度很高,因此在上呼吸道被有效吸收。影响吸收效率的两个因素是呼吸方式(口腔呼吸与口鼻呼吸)和通气率。鼻子过滤掉了大多数吸入的二氧化硫,阻止其通过到达喉咙及以下的敏感刺激受体。在休息时,大多数人(约85%)通过鼻子呼吸,这为对抗二氧化硫的肺毒性提供了保护。口腔呼吸,特别是在较高的气流速率下,显著增加了到达肺部的二氧化硫的比例。因此,自愿过度换气或进行需要口鼻呼吸的剧烈运动降低了二氧化硫引起呼吸症状和支气管运动反应的阈值。氧化和吸附到亚微米级酸性颗粒上会增强二氧化硫在深肺部的渗透和毒性。
Sulfur dioxide is highly soluble in water and, therore, is absorbed efficiently in the upper respiratory tract. Two factors affecting the efficiency of absorption are the mode of breathing (oral versus oronasal) and ventilation rate. The nose filters out most inhaled sulfur dioxide, preventing its passage to sensitive irritant receptors at and below the larynx. At rest, most people (about 85%) breathe through the nose, providing protection against the pulmonary toxicity of sulfur dioxide. Mouth breathing, particularly at higher airflow rates, substantially increases the fraction of sulfur dioxide reaching the lung. Thus, voluntary hyperventilation or exercise at a level of exertion requiring oronasal breathing lowers the threshold for sulfur dioxide-induced respiratory symptoms and bronchomotor responsiveness. Deep lung penetration and toxicity are enhanced by oxidation and adsorption to submicrometer acidic particles.
来源:Hazardous Substances Data Bank (HSDB)
吸收、分配和排泄
标记过的二氧化硫从实验动物的呼吸道被吸收进入血液,并在体内分布,主要集中于肝脏、脾脏、食道和肾脏。它被代谢成多种含硫化合物,并主要通过尿液以硫酸盐的形式排出。大量的二氧化硫可能会在实验动物的肺和气管中保留一周或更长时间。
Radiolabeled sulfur dioxide is absorbed from the respiratory tract of experimental animals in the blood and is distributed throughout the body, concentrating in the liver, spleen, esophagus, and kidneys. It is metabolized to a variety of sulfur-containing compounds and is excreted principally via the urine as sulfate. Significant quantities of sulfur dioxide may be retained for a week or more in the lungs and trachea of experimental animals.
来源:Hazardous Substances Data Bank (HSDB)
吸收、分配和排泄
二氧化硫(SO2)以前因其毒理学效应而被熟知,但现在已知它是在哺乳动物体内由含氨基酸L-半胱氨酸内生产生的。L-半胱氨酸在胱酸双加氧酶(CDO)的催化下转化为L-半胱氨酸磺酸,然后通过天冬氨酸酶(AAT)的转作用转化为β-亚磺酰丙酮酸,最后自发分解为丙酮酸和SO2。本研究探讨了内源性SO2的产生,以及AAT和CDO在不同大鼠组织中的分布。SO2含量在胃中最高,其次是右心室、左心室、大脑灰质、胰腺、肺、大脑白质、肾髓质、脾、肾皮质和肝脏。AAT活性及AAT1 mRNA表达在左心室最高,而AAT1蛋白表达在右心室最高。AAT2和CDO mRNA表达都在肝脏组织中最高。AAT2蛋白表达在肾髓质最高,但CDO蛋白表达在肝脏组织最高。在所有组织中,AAT1和AAT2主要分布在细胞质中而不是细胞核中。这些在不同组织内源性生成SO2及相关酶的观察差异对于将SO2作为新型内源性信号分子的发现具有重要意义。
While sulfur dioxide (SO(2)) has been previously known for its toxicological effects, it is now known to be produced endogenously in mammals from sulfur-containing amino acid L-cysteine. L-cysteine is catalyzed by cysteine dioxygenase (CDO) to L-cysteine sulfinate, which converts to beta-sulfinylpyruvate through transamination by aspartate aminotransferase (AAT), and finally spontaneously decomposes to pyruvate and SO(2). The present study explored endogenous SO(2) production, and AAT and CDO distribution in different rat tissue. SO(2) content was highest in stomach, followed by tissues in the right ventricle, left ventricle, cerebral gray matter, pancreas, lung, cerebral white matter, renal medulla, spleen, renal cortex and liver. AAT activity and AAT1 mRNA expression were highest in the left ventricle, while AAT1 protein expression was highest in the right ventricle. AAT2 and CDO mRNA expressions were both highest in liver tissue. AAT2 protein expression was highest in the renal medulla, but CDO protein expression was highest in liver tissue. In all tissues, AAT1 and AAT2 were mainly distributed in the cytoplasm rather than the nucleus. These observed differences among tissues endogenously generating SO(2) and associated enzymes are important in implicating the discovery of SO(2) as a novel endogenous signaling molecule.
来源:Hazardous Substances Data Bank (HSDB)

安全信息

  • 职业暴露等级:
    B
  • 职业暴露限值:
    TWA: 2 ppm (5 mg/m3), STEL: 5 ppm (13 mg/m3)
  • 危险等级:
    2.3
  • 立即威胁生命和健康浓度:
    100 ppm

制备方法与用途

根据提供的信息,二氧化硫(SO2)具有以下主要用途和特性:

主要用途:
  1. 工业溶剂二氧化硫是一种优良的有机产品溶剂。
  2. 冷冻剂:可用作低温冷冻介质。
  3. 防腐剂、漂白剂和消毒剂:在食品加工中用于对植物性食品内的氧化酶有强烈的抑制作用,也用在熏蒸、漂白等过程中。
  4. 还原剂:在一些化学反应中作为还原剂使用。
  5. 其他工业应用
    • 制造保险粉和亚硫酸
    • 农药、医药、人造纤维、染料等行业
生产方法:
  1. -酸法
  2. 燃烧法
    • 硫磺与纯氧在焚炉内燃烧生成高浓度SO₂气体。经过干燥、压缩、冷凝成为液体产品。
  3. 吸收法
特性与安全注意事项:
  • 物理化学性质:密度大于空气,无色、有刺激性的窒息性气体。
  • 毒性分级:中毒。
  • 急性毒性数据:吸入大鼠LC50值为2520 PPM/1小时;小鼠LC50值为3000 PPM/30分钟。
  • 储存与运输
    • 库房应通风良好且保持低温干燥,要与氧化剂和易燃物分开存放以避免危险。
急救措施与灭火方式:
  • 如果接触二氧化硫气体,请立即移至新鲜空气处;严重情况下应寻求医疗帮助。
  • 灭火时不可使用直接喷射,以防产生剧毒的硫酸蒸汽。可采用喷雾状进行稀释或冷却以防止泄漏扩大。
结论

二氧化硫在多个工业领域有着广泛应用,但也因其毒性及潜在危险性需要严格管理和储存。在生产和使用过程中必须采取适当的安全措施来确保人员健康与环境安全。

上下游信息

  • 上游原料
    中文名称 英文名称 CAS号 化学式 分子量
  • 下游产品
    中文名称 英文名称 CAS号 化学式 分子量

反应信息

  • 作为反应物:
    描述:
    二氧化硫 在 ZnHg 作用下, 以 为溶剂, 生成 zinc hydrosulfite
    参考文献:
    名称:
    Manufacture of zinc hyposulphite
    摘要:
    公开号:
    US02204504A1
  • 作为产物:
    描述:
    羰基硫air 作用下, 以 neat (no solvent) 为溶剂, 生成 二氧化硫
    参考文献:
    名称:
    Hempel, W., Angewandte Chemie
    摘要:
    DOI:
  • 作为试剂:
    描述:
    3-氟吡啶正丁基锂二氧化硫 作用下, 以 四氢呋喃正己烷 为溶剂, 生成 lithium 3-fluoropyridine-4-sulfinate
    参考文献:
    名称:
    KR20240069725A
    摘要:
    公开号:
点击查看最新优质反应信息

文献信息

  • N'-(substituted-pyrimidin-2-yl)
    申请人:Bayer Aktiengesellschaft
    公开号:US04725303A1
    公开(公告)日:1988-02-16
    Herbicidally active guanidine derivatives of the formula ##STR1## in which m represents the numbers zero, 1 or 2, R.sup.5 represents an optionally substituted radical from the series comprising alkyl, aralkyl, aryl and heteroaryl, R.sup.2 represents a pyrimidin-2-yl radical which is substituted by halogen, amino, cyano or formyl and/or by optionally substituted radicals from the series comprising alkyl, alkoxy, alkylamino, dialkylamino, alkylcarbonyl and alkoxycarbonyl, R.sup.3 represents hydrogen, an optionally substituted radical from series comprising alkyl, cycloalkyl, alkenyl, alkinyl and aralkyl, R.sup.9 represents hydrogen or optionally substituted alkyl and R.sup.10 represents an optionally substituted radical from the series comprising alkyl, alkenyl, alkinyl, cycloalkyl, aralkyl, aryl, heteroaryl, alkyl- or alkoxycarbonyl and alkyl- or arylsulphonyl, or R.sup.9 and R.sup.10 together represent alkanediyl which is optionally interrupted by an oxygen atom; and M represents hydrogen, one equivalent of a metal, or an ammonium radical which is optionally substituted by alkyl, alkenyl, alkinyl and/or aralkyl, or--in the case in which M is bonded to the same nitrogen atom as R.sup.2 --also represents an optionally substituted radical from the series comprising alkyl, alkenyl, alkinyl and aralkyl, or acid adducts thereof.
    草甘膦活性的生物化学式为##STR1##其中m代表0、1或2,R.sup.5代表从包括烷基、芳基烷基、芳基和杂环烷基的系列中选择性取代的基团,R.sup.2代表通过卤素、基、基或甲酰基取代的嘧啶-2-基团和/或通过包括烷基、烷氧基、烷基基、二烷基基、烷基羰基和烷氧羰基的系列中选择性取代的基团,R.sup.3代表氢、通过包括烷基、环烷基、烯基、炔基和芳基烷基的系列中选择性取代的基团,R.sup.9代表氢或选择性取代的烷基,R.sup.10代表通过包括烷基、烯基、炔基、环烷基、芳基烷基、芳基、杂环烷基、烷基或烷氧羰基和烷基或芳基磺酰基的系列中选择性取代的基团,或R.sup.9和R.sup.10一起代表通过氧原子选择性中断的烷二基;M代表氢、一个属的一个当量或通过烷基、烯基、炔基和/或芳基烷基选择性取代的基,或者--在M与R.sup.2结合到同一氮原子的情况下--也代表通过包括烷基、烯基、炔基和芳基烷基的系列中选择性取代的基团,或其酸盐。
  • Process for the preparation of N'-sulphonyl- and
    申请人:Bayer Aktiengesellschaft
    公开号:US04797484A1
    公开(公告)日:1989-01-10
    A process for the preparation of a guanidine derivative of the formula ##STR1## in which R.sup.1 represents hydrogen or the radical R.sup.5 --S(O).sub.m --, m represents the numbers zero, 1 or 2 and R.sup.5 represents an optionally substituted radical from the series comprising alkyl, aralkyl, aryl and heteroaryl, R.sup.2 represents a six-membered aromatic heterocyclic structure which contains at least one nitrogen atom and is substituted, and R.sup.8 represents an optionally substituted radical from the series comprising C.sub.1 -C.sub.6 -alkyl, alkenyl, alkinyl, cycloalkyl, phenylalkyl and aryl, which comprises reacting a guanidine derivative of the formula ##STR2## with one or two molar equivalent(s), respectively, of a halogen/sulphur compound of the formula R.sup.5 --S(O).sub.m --X.sup.1 in which X.sup.1 represents fluorine, chlorine or bromine. The compounds are herbicidally active.
    一种制备公式##STR1##的啶衍生物的方法,其中R.sup.1代表氢或基团R.sup.5--S(O).sub.m--,m代表数字零、1或2,R.sup.5代表一种可选择取代的基团,包括烷基、芳基烷基、芳基和杂环芳基,R.sup.2代表含有至少一个氮原子的六元芳香杂环结构,且被取代,R.sup.8代表一种可选择取代的基团,包括C.sub.1-C.sub.6-烷基、烯基、炔基、环烷基、苯基烷基和芳基,所述方法包括将公式##STR2##的啶衍生物与公式R.sup.5--S(O).sub.m--X.sup.1的卤素/化合物的一个或两个摩尔当量反应,其中X.sup.1代表。这些化合物具有除草活性。
  • Substituted guanidine derivatives
    申请人:Bayer Aktiengesellschaft
    公开号:US04880932A1
    公开(公告)日:1989-11-14
    A plant growth regulating compound of the formula ##STR1## in which R.sup.2 is an optionally substituted nitrogen heterocyclic radical, R.sup.3 is hydrogen, alkyl, cycloalkyl, alkenyl, alkinyl or aralkyl, and R.sup.4 is hydrogen, or if R.sup.3 is not hydrogen R.sup.4 may be hydroxyl or a variety of radicals, or R.sup.3 and R.sup.4 together may form a ring, or an acid adduct thereof.
    该公式中的一种植物生长调节化合物为##STR1##,其中R.sup.2是一个可选择取代的氮杂环辐射基团,R.sup.3是氢、烷基、环烷基、烯基、炔基或芳基,R.sup.4是氢,或者如果R.sup.3不是氢,则R.sup.4可以是羟基或各种基团,或者R.sup.3和R.sup.4一起可以形成一个环,或其酸加合物。
  • 4' SUBSTITUTED COMPOUNDS HAVING 5-HT6 RECEPTOR AFFINITY
    申请人:Dunn Robert
    公开号:US20080318941A1
    公开(公告)日:2008-12-25
    The present disclosure provides compounds having affinity for the 5-HT 6 receptor which are of the formula (I): wherein R 1 , R 2 , R 5 , R 6 , B, D, E, G, Q, x and n are as defined herein. The disclosure also relates to methods of preparing such compounds, compositions containing such compounds, and methods of use thereof.
    本公开提供了具有亲和力的化合物,其对5-HT 6 受体具有亲和力,其化学式为(I): 其中R1、R2、R5、R6、B、D、E、G、Q、x和n如本文所定义。本公开还涉及制备这种化合物的方法、含有这种化合物的组合物以及使用这些化合物的方法。
  • Compounds and uses thereof for decreasing activity of hormone-sensitive lipase
    申请人:——
    公开号:US20030166644A1
    公开(公告)日:2003-09-04
    Use of compounds to inhibit hormone-sensitive lipase, pharmaceutical compositions comprising the compounds, methods of treatment employing these compounds and compositions, and novel compounds. The present compounds are inhibitors of hormone-sensitive lipase and may be useful in the treatment and/or prevention of medical disorders where a decreased activity of hormone-sensitive lipase is desirable.
    使用化合物抑制激素敏感性脂肪酶,包括这些化合物的药物组合物,使用这些化合物和组合物的治疗方法,以及新化合物。目前的化合物是激素敏感性脂肪酶抑制剂,可能在治疗和/或预防需要降低激素敏感性脂肪酶活性的医学疾病中有用。
查看更多

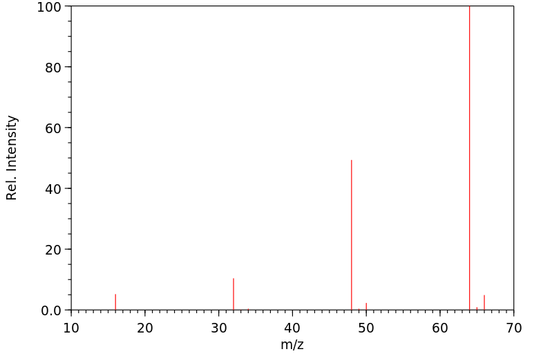
表征谱图

  • 氢谱
    1HNMR
  • 质谱
    MS
  • 碳谱
    13CNMR
  • 红外
    IR
  • 拉曼
    Raman
查看更多图谱数据,请前往“摩熵化学”平台
mass
查看更多图谱数据,请前往“摩熵化学”平台
ir
查看更多图谱数据,请前往“摩熵化学”平台
  • 峰位数据
  • 峰位匹配
  • 表征信息
Shift(ppm)
Intensity
查看更多图谱数据,请前往“摩熵化学”平台
Assign
Shift(ppm)
查看更多图谱数据,请前往“摩熵化学”平台
测试频率
样品用量
溶剂
溶剂用量
查看更多图谱数据,请前往“摩熵化学”平台