接口广告
摩熵化学
数据开放平台 数据库官网
小程序
打开微信扫一扫
首页 分子通 化学资讯 化学百科 反应查询 关于我们
请输入关键词

1-氯-2-丁炔 | 3355-17-7

中文名称
1-氯-2-丁炔
中文别名
——
英文名称
1-chloro-2-butyne
英文别名
1-chloro-but-2-yne;4-chlorobut-2-yne;but-2-ynyl chloride;butynyl chloride;methylpropargyl chloride;1-Chlor-but-2-in;1-chlorobut-2-yne
1-氯-2-丁炔化学式
CAS
3355-17-7
化学式
C4H5Cl
mdl
MFCD19231955
分子量
88.5367
InChiKey
OKWUYBGGPXXFLS-UHFFFAOYSA-N
BEILSTEIN
——
EINECS
——
  • 物化性质
  • 计算性质
  • ADMET
  • 安全信息
  • SDS
  • 制备方法与用途
  • 上下游信息
  • 反应信息
  • 文献信息
  • 表征谱图
  • 同类化合物
  • 相关功能分类
  • 相关结构分类

物化性质

  • 熔点:
    -93.5°C (estimate)
  • 沸点:
    101.85°C
  • 密度:
    1.0152 (estimate)
  • 保留指数:
    723

计算性质

  • 辛醇/水分配系数(LogP):
    1.4
  • 重原子数:
    5
  • 可旋转键数:
    0
  • 环数:
    0.0
  • sp3杂化的碳原子比例:
    0.5
  • 拓扑面积:
    0
  • 氢给体数:
    0
  • 氢受体数:
    0

安全信息

  • 海关编码:
    2903299090

SDS

SDS:8e889b62832ae3dfb07b97bc65145766
查看

反应信息

  • 作为反应物:
    描述:
    1-氯-2-丁炔盐酸 、 mercury dichloride 作用下, 以 溶剂黄146 为溶剂, 生成 (Z)-1,3-二氯-2-丁烯
    参考文献:
    名称:
    Gelin,R.; Pigasse,D., Bulletin de la Societe Chimique de France, 1971, p. 1840 - 1847
    摘要:
    DOI:
  • 作为产物:
    参考文献:
    名称:
    Gelin,R.; Pigasse,D., Bulletin de la Societe Chimique de France, 1971, p. 1840 - 1847
    摘要:
    DOI:
  • 作为试剂:
    描述:
    2-丁炔酸 、 2-chloro-4-((1,2,3,4-tetrahydroquinolin-5-yl)oxy)thieno[3,2-d]pyrimidine 在 草酰氯N,N-二甲基甲酰胺碳酸氢钠1-氯-2-丁炔 作用下, 以 四氢呋喃 为溶剂, 反应 7.0h, 以40.1%的产率得到1-(5-((2-chlorothieno[3,2-d]pyrimidin-4-yl)oxy)-3,4-dihydroquinolin-1(2H)-yl)but-2-yn-1-one
    参考文献:
    名称:
    噻吩并[3,2-d]嘧啶类化合物及其制备方法和 医药用途
    摘要:
    本发明涉及噻吩并[3,2‑d]嘧啶类化合物及其制备方法和医药用途。特别地,本发明涉及通式I所示的化合物、其制备方法及含有该化合物的药物组合物,及其作为BTK激酶抑制剂的用途,该化合物及含有该化合物的药物组合物可以用于治疗与BTK激酶活性相关的疾病,例如炎症、自身免疫性病症、癌症等。其中通式I中的各取代基的定义与说明书中的定义相同。
    公开号:
    CN109206435B
点击查看最新优质反应信息

文献信息

  • 一种2,4-二取代嘧啶衍生物及其制备方法和用途
    申请人:成都赜灵生物医药科技有限公司
    公开号:CN112142731B
    公开(公告)日:2022-07-22
    本发明属于化学医药领域,具体涉及2,4‑二取代嘧啶生物及其制备方法和用途。本发明提供了一种2,4‑二取代嘧啶生物,其结构如式Ⅳ所示。本发明还提供了上述2,4‑二取代嘧啶生物的制备方法及其用途。本发明提供的2,4‑二取代嘧啶生物既可以作为具有JAK2和FLT3双功能靶点的激酶抑制剂,又可以是具有单独的JAK2或者FLT3功能靶点的激酶抑制剂,为制备多靶点抑制剂提供了新的选择。
  • Design, synthesis and insecticidal activity of novel analogues of flubendiamide containing alkoxyhexafluoroisopropyl groups
    作者:Xianghu Zhao、Sixue Xu、Chuan Liu、Jingjing He、Chunmei Li、Yupian Deng、Song Cao
    DOI:10.1039/d0ra07121h
    日期:——
    luoroisopropyl) anilines as the key intermediates. Their insecticidal activities against the oriental armyworm (Mythimna separata Walker) were evaluated. The results indicated that most of the target compounds exhibited high insecticidal activities. Specifically, compound 8h showed the best insecticidal activity against the armyworm and its insecticidal activity reached 70% at 0.156 mg L−1. The LC50
    虫酰胺因其新颖的作用方式和优异的杀虫活性而在农业领域受到广泛关注。然而,与虫酰胺相关的高成本和对生无脊椎动物的毒性限制了其农艺用途。在先导化合物虫双酰胺的结构基础上,我们以2-甲基-4-(2-烷氧基六异丙基)苯胺为关键中间体,设计合成了一系列带有烷氧基六异丙基的虫双酰胺新型类似物。评估了它们对东方粘虫(Mythimna separata Walker)的杀虫活性。结果表明,大多数目标化合物均表现出较高的杀虫活性。其中化合物8h对粘虫的杀虫活性最好,在0.156 mg L -1时杀虫活性达到70% 。化合物8h的LC 50值(0.0512 mg L -1 )与相应的市售产品虫酰胺(0.0412 mg L -1 )几乎相同。此外,急性毒性试验表明,化合物8h和虫酰胺对大型溞的48h LC 50值分别为0.0066和0.0021mg L -1。化合物8h的毒性明显低于虫酰胺。
  • Cu(I)-Catalyzed Carboxylative Coupling of Terminal Alkynes, Allylic Chlorides, and CO<sub>2</sub>
    作者:Wen-Zhen Zhang、Wen-Jie Li、Xiao Zhang、Hui Zhou、Xiao-Bing Lu
    DOI:10.1021/ol102172v
    日期:2010.11.5
    A highly selective synthesis of a variety of functionalized allylic 2-alkynoates was realized via the carboxylative coupling of terminal alkynes, allylic chlorides, and CO2 catalyzed by the N-heterocyclic carbene copper(I) complex (IPr)CuCl. The catalyst can be easily recovered without any loss in activity and product selectivity.
    通过N-杂环卡宾(I)配合物(IPr)CuCl催化的末端炔烃,烯丙基化物和CO 2的羧基偶联,实现了多种官能化烯丙基2-链烷酸酯的高度选择性合成。可以容易地回收催化剂,而没有任何活性和产物选择性的损失。
  • [EN] POLO-LIKE KINASE INHIBITORS<br/>[FR] INHIBITEURS DE KINASE DE TYPE POLO
    申请人:TAKEDA PHARMACEUTICAL
    公开号:WO2009067547A1
    公开(公告)日:2009-05-28
    Compounds of the following formula are provided for use with kinases, wherein the variables are as defined herein. Also provided are pharmaceutical compositions, kits and articles of manufacture comprising such compounds; methods and intermediates useful for making the compounds; and methods of using said compounds.
    提供以下公式的化合物供激酶使用,其中变量如本文所定义。还提供包含这些化合物的药物组合物、试剂盒和制造物品;用于制备这些化合物的方法和中间体;以及使用这些化合物的方法。
  • A New Route to Protected Acyloins and Their Enzymatic Resolution with Lipases
    作者:Günther Scheid、Wouter Kuit、Eelco Ruijter、Romano V. A. Orru、Erik Henke、Uwe Bornscheuer、Ludger A. Wessjohann
    DOI:10.1002/ejoc.200300338
    日期:2004.3
    synthesised by a straight-forward new method through alkylation of tert-butyl 2-acyloxyacetoacetates 3, followed by chemoselective dealkoxy-carbonylation of the tert-butyloxycarbonyl group in the presence of other ester groups. Subsequent hydrolysis of (±)-5 can be achieved with base to give racemic acyloins 6, or with lipase catalysis to afford the corresponding non-racemic acyloins (S)-6. The remaining (R)-acyloin
    一系列 16 种不同的 3-酰氧基甲基酮,酰基乙酸酯和丁酸酯 (±)-5,通过一种直接的新方法通过 2-酰氧基乙酰乙酸叔丁酯 3 的烷基化合成,然后是化学选择性脱烷氧基羰基化叔丁氧羰基在其他酯基团的存在下。(±)-5 的后续解可以用碱实现,得到外消旋 acyloins 6,或用脂肪酶催化,得到相应的非外消旋 acyloins (S)-6。剩余的(R)-丙烯酰基酯5可以外消旋并重新进行该程序,或化学解。使用六种测试酶中的两种酶进行动力学拆分,CAL-B 和 BCL (PS) 脂肪酶,选择性地进行 [对映异构体比 (E) 值介于 50 和 > 200 之间],并且大多数 acyloins (S)-6 以非常高对映体过量(高达 > 99% ee)。© Wiley-VCH Verlag GmbH & Co. KGaA,德国魏因海姆 69451,2004 年。
查看更多

表征谱图

  • 氢谱
    1HNMR
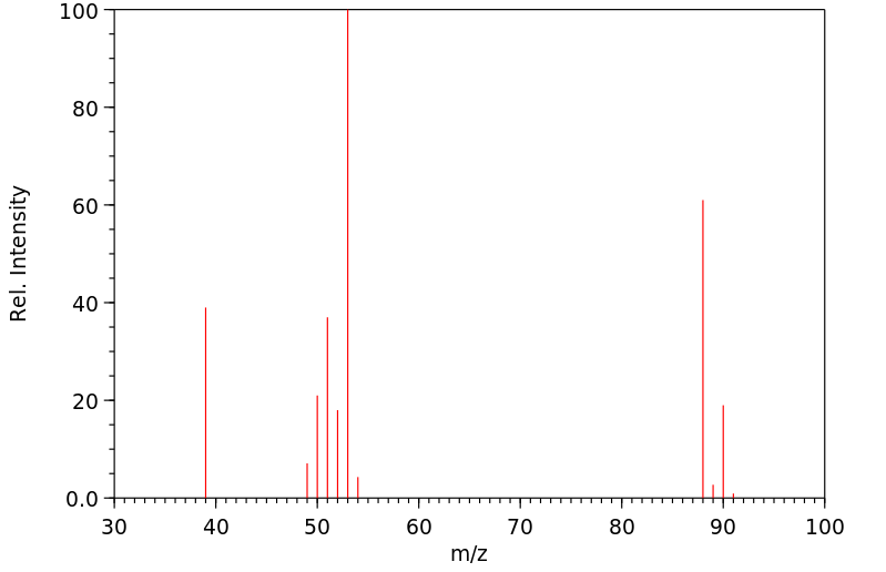
  • 质谱
    MS
  • 碳谱
    13CNMR
  • 红外
    IR
  • 拉曼
    Raman
查看更多图谱数据,请前往“摩熵化学”平台
mass
查看更多图谱数据,请前往“摩熵化学”平台
查看更多图谱数据,请前往“摩熵化学”平台
查看更多图谱数据,请前往“摩熵化学”平台
  • 峰位数据
  • 峰位匹配
  • 表征信息
Shift(ppm)
Intensity
查看更多图谱数据,请前往“摩熵化学”平台
Assign
Shift(ppm)
查看更多图谱数据,请前往“摩熵化学”平台
测试频率
样品用量
溶剂
溶剂用量
查看更多图谱数据,请前往“摩熵化学”平台