接口广告
摩熵化学
数据开放平台 数据库官网
小程序
打开微信扫一扫
首页 分子通 化学资讯 化学百科 反应查询 关于我们
请输入关键词

氯化氰 | 506-77-4

中文名称
氯化氰
中文别名
——
英文名称
cyanogen chloride
英文别名
cyanuric chloride;carbononitridic chloride
氯化氰化学式
CAS
506-77-4
化学式
CClN
mdl
——
分子量
61.4707
InChiKey
QPJDMGCKMHUXFD-UHFFFAOYSA-N
BEILSTEIN
——
EINECS
——
  • 物化性质
  • 计算性质
  • ADMET
  • 安全信息
  • SDS
  • 制备方法与用途
  • 上下游信息
  • 反应信息
  • 文献信息
  • 表征谱图
  • 同类化合物
  • 相关功能分类
  • 相关结构分类

物化性质

  • 熔点:
    -6 °C
  • 沸点:
    12.7 °C
  • 密度:
    1.186 g/cm3
  • 物理描述:
    Colorless, liquid below 55°F (12.8°C) or gas above 55°F (12.8°C).
  • 颜色/状态:
    Colorless gas or liquid (below 55 °F) ...[NOTE: Shipped as a liquified gas. A solid below 20 °F.]
  • 气味:
    Acrid, choking odor
  • 闪点:
    51 °C
  • 溶解度:
    In water, 27.5 mg/L at 25 °C
  • 蒸汽密度:
    2.1 (USCG, 1999) (Relative to Air)
  • 蒸汽压力:
    Vapor pressure, kPa at 21.1 °C: 1987
  • 稳定性/保质期:
    1. 稳定性 [12]

    2. 禁配物 [13]

    3. 避免接触的条件 [14]

    4. 聚合危害 [15]

      • 不聚合
    5. 分解产物 [16]

  • 自燃温度:
    Not Applicable. Not flammable. (USCG, 1999)
  • 分解:
    When heated to decomposition ... it will ... produce highly toxic and corrosive fumes such as /hydrogen chloride, hydrogen cyanide and nitrogen oxides/.
  • 腐蚀性:
    Corrosive
  • 汽化热:
    26.75 kJ/mL
  • 表面张力:
    24.6 dynes/cm = 0.0246 N/m at 10 °C
  • 电离电位:
    12.49 eV
  • 聚合:
    Cyanogen chloride may polymerize violently if contaminated with chlorine.
  • 气味阈值:
    ... Pungent odor detectable at 2.5 mg/cu m (1 ppm).
  • 相对蒸发率:
    Volatility at 25 °C: 3,960 mg/L at saturation

计算性质

  • 辛醇/水分配系数(LogP):
    1
  • 重原子数:
    3
  • 可旋转键数:
    0
  • 环数:
    0.0
  • sp3杂化的碳原子比例:
    0.0
  • 拓扑面积:
    23.8
  • 氢给体数:
    0
  • 氢受体数:
    1

ADMET

代谢
氯化氰在体内通过与血红蛋白和谷胱甘肽反应,显然转化成化物离子,最终释放出CN离子。
Cyanogen chloride is apparently converted to cyanide ion in vivo by a reaction with hemoglobin and glutathione, which eventually liberates the CN ion.
来源:Hazardous Substances Data Bank (HSDB)
代谢
在体内形成化物
Forms cyanide in the body
来源:Hazardous Substances Data Bank (HSDB)
代谢
人体组织中始终存在的小量化物以大约17微克/千克·分钟的速度被代谢,主要由肝脏酶类硫氰酸酶催化,该酶催化化物与烷不可逆反应生成硫氰酸盐,这是一种相对无毒的化合物,通过尿液排出体外……在正常条件下,限制因素是作为硫氰酸酶底物的烷的可用性,因此硫酸的形式被治疗性地给予,以加速这一反应。化物的致死剂量与时间有关,因为身体能够通过硫氰酸酶催化反应与烷解毒少量化物。缓慢吸收的一定量的化物可能不会产生任何生物效应,尽管在非常短的时间内给予相同数量的化物可能是致命的。/氢氰酸氯化氰/
The small quantity of cyanide always present in human tissues is metabolized at the approximate rate of 17 ug/kg x min, primarily by the hepatic enzyme rhodanese, which catalyzes the irreversible reaction of cyanide and a sulfane to produce thiocyanate, a relatively nontoxic compound excreted in the urine. ... The limiting factor under normal conditions is the availability of a sulfane as a substrate for rhodanese, and sulfur is administered therapeutically as sodium thiosulfate to accelerate this reaction. The lethal dose of cyanide is time dependent because of the ability of the body to detoxify small amounts of cyanide via the rhodanese-catalyzed reaction with sulfane. A given amount of cyanide absorbed slowly may cause no biological effects even though the same amount administered over a very short period of time may be lethal. /Hydrogen cyanide and cyanogen chloride/
来源:Hazardous Substances Data Bank (HSDB)
代谢
氯化氰在体内通过与血红蛋白和谷胱甘肽反应,显然转化成化物离子,最终释放出CN离子。
Cyanogen chloride is apparently converted to cyanide ion in vivo by a reaction with hemoglobin and glutathione, which eventually liberates the CN ion.
来源:Hazardous Substances Data Bank (HSDB)
代谢
氯化氰与血清和红细胞都迅速反应,但是化物只在与红细胞反应时产生。正如预期的那样,与全血相比,用洗涤过的红细胞可以获得更高百分比的氯化氰转化为化物。氯化氰与大鼠血红蛋白迅速反应,在氯化氰(17.3微克/毫升)和血红蛋白(5-7体积百分氧)的混合物中,5秒后剩余的原始氯化氰不超过1%。似乎从氯化氰和血液中产生化物的关键反应首先是与血红蛋白反应,然后通过与谷胱甘肽反应释放化物。然而,氯化氰直接与谷胱甘肽反应,其反应速率与血红蛋白的反应速率相当。由于氯化氰与血红蛋白和谷胱甘肽的反应速率相当,因此这两个反应可能都对氯化氰转化为化物起到作用。
Cyanogen chloride reacts rapidly with both serum and red cells, but cyanide is produced only from ther reaction with red cells. As would be expected...., higher percentage conversions of cyanogen chloride to cyanide are obtained with washed red cells than with whole blood. ... Cyanogen chloride reacts rapidly with rat hemoglobin, no more than 1% of the original cyanogen chloride added being left after 5 sec from a mixture of cyanogen chloride (17.3 ug/mL) and of hemoglobin (5-7 vol O2%). ... It would appear that the essential reactions in the production of of cyanide from cyanogen chloride and blood are an initial reaction with hemoglobin followed by liberation of cyanide by reaction with glutathione. However, cyanogen chloride reacts directly with glutathione. The rate of reaction is of the same order as with hemoglobin. ... Since the rate of reaction of cyanogen chloride with hemoglobin and with glutathione is of the same order, it is possible that both reactions contribute to the conversion of cyanogen chloride to cyanide in vivo.
来源:Hazardous Substances Data Bank (HSDB)
毒理性
  • 毒性总结
有机腈在体内和体外都会分解成化物离子。因此,有机腈的主要毒性机制是它们产生有毒的化物离子或氢氰酸化物是电子传递链第四复合体(存在于真核细胞线粒体膜中)中的细胞色素c氧化酶的抑制剂。它与这种酶中的三价原子形成配合物。化物与这种细胞色素的结合阻止了电子从细胞色素c氧化酶传递到氧气。结果,电子传递链被中断,细胞无法再通过有氧呼吸产生ATP能量。主要依赖有氧呼吸的组织,如中枢神经系统和心脏,受到特别影响。化物也通过与过氧化氢酶谷胱甘肽过氧化物酶、变性血红蛋白、羟胺素、磷酸酶、酪氨酸酶抗坏血酸氧化酶黄嘌呤氧化酶、琥珀酸脱氢酶以及Cu/Zn超氧化物歧化酶结合,产生一些毒性效应。化物与变性血红蛋白中的三价离子结合,形成不活跃的化变性血红蛋白。
Organic nitriles decompose into cyanide ions both in vivo and in vitro. Consequently the primary mechanism of toxicity for organic nitriles is their production of toxic cyanide ions or hydrogen cyanide. Cyanide is an inhibitor of cytochrome c oxidase in the fourth complex of the electron transport chain (found in the membrane of the mitochondria of eukaryotic cells). It complexes with the ferric iron atom in this enzyme. The binding of cyanide to this cytochrome prevents transport of electrons from cytochrome c oxidase to oxygen. As a result, the electron transport chain is disrupted and the cell can no longer aerobically produce ATP for energy. Tissues that mainly depend on aerobic respiration, such as the central nervous system and the heart, are particularly affected. Cyanide is also known produce some of its toxic effects by binding to catalase, glutathione peroxidase, methemoglobin, hydroxocobalamin, phosphatase, tyrosinase, ascorbic acid oxidase, xanthine oxidase, succinic dehydrogenase, and Cu/Zn superoxide dismutase. Cyanide binds to the ferric ion of methemoglobin to form inactive cyanmethemoglobin. (L97)
来源:Toxin and Toxin Target Database (T3DB)
毒理性
  • 致癌物分类
对人类不具有致癌性(未被国际癌症研究机构IARC列名)。
No indication of carcinogenicity to humans (not listed by IARC).
来源:Toxin and Toxin Target Database (T3DB)
毒理性
  • 健康影响
短时间内接触高浓度的化物会对大脑和心脏造成伤害,甚至可能导致昏迷、癫痫、呼吸暂停、心脏骤停和死亡。长期吸入化物会引起呼吸困难、胸痛、呕吐、血象改变、头痛和甲状腺肿大。皮肤接触化物盐可能会引起刺激并产生溃疡。
Exposure to high levels of cyanide for a short time harms the brain and heart and can even cause coma, seizures, apnea, cardiac arrest and death. Chronic inhalation of cyanide causes breathing difficulties, chest pain, vomiting, blood changes, headaches, and enlargement of the thyroid gland. Skin contact with cyanide salts can irritate and produce sores. (L96, L97)
来源:Toxin and Toxin Target Database (T3DB)
毒理性
  • 暴露途径
该物质可以通过吸入被身体吸收。
The substance can be absorbed into the body by inhalation.
来源:ILO-WHO International Chemical Safety Cards (ICSCs)
毒理性
  • 暴露途径
吸入,皮肤吸收(液体),摄入(液体),皮肤和/或眼睛接触(液体)
inhalation, skin absorption (liquid), ingestion (liquid), skin and/or eye contact (liquid)
来源:The National Institute for Occupational Safety and Health (NIOSH)
吸收、分配和排泄
总暴露量的大部分似乎存在于红细胞中,与内源性高血红蛋白结合,在较小程度上与正常血红蛋白结合。然而,在显著暴露后,几乎可以在所有器官中检测到化物,尤其是那些血流量高的器官。
Much of total body burden appears to reside in the erythrocyte, bound to endogenous methemoglobin and, to a lesser extent, normal hemoglobin. However, cyanide is detectable in virtually every organafter significant exposures, particularly those organs with high blood flow.
来源:Hazardous Substances Data Bank (HSDB)

安全信息

  • 危险品标志:
    T
  • 安全说明:
    S26,S36
  • 危险类别码:
    R20/21/22,R36/37/38
  • WGK Germany:
    3
  • 海关编码:
    2853002000
  • 危险类别:
    2.3
  • 危险品运输编号:
    UN 1589

SDS

SDS:676503a336c432b6f7bc844777e574c4
查看
第一部分:化学品名称

制备方法与用途

制备方法

氰化钠作用制取氯化氰(NaCN+Cl2)。

所需设备包括500mL三颈瓶,其中装有封搅拌、导气管和出气管。导入气体需先通过含硫酸的干燥瓶进行干燥处理。出气管连接蛇形冷凝管,并使用冰盐混合物冷却。冷凝管末端配有一个广口接受管,插入125mL锥形瓶中。该接受瓶与装有硫酸的洗气瓶相连,以防止硫酸倒吸。

将40g干燥的氰化钠粉末和140mL CCl4放入反应瓶中,并将其浸没在冰盐混合剂中至温度降至-5~-10℃。随后,用氮气排除装置中的空气,在反应混合物中加入3~4mL冰醋酸并开启搅拌器。接着通入气,确保整个反应过程维持在-5℃或更低的低温环境中。控制气体积流量,避免从出气洗瓶中逸出气。大约经过4~4.5小时后完成反应。

将接受瓶置于干冰冷却至-40~-50℃的丙酮溶液中,并用氮气流代替气继续通入约1~1.5小时以加热到60~65℃。此时,通过缓慢引入氮气流进行蒸馏。当蒸馏完成后移开接受瓶,连接一根长41mm、直径19mm的分馏柱,并将其四周包裹在干冰冷却至-25℃的丙酮中。对烧瓶进行微热处理,促使粗氯化氰回流并逐出过量的气。最终产物为浅黄色,产率为72%~78%,产量约36~39g。

操作过程中应注意安全,将反应在通风良好的柜中进行,并确保佩戴防毒面具。

合成制备方法

氰化钠作用生成氯化氰(NaCN+Cl2=NaCl+CNCl)的装置如图所示。同样地,500mL三颈瓶内装有封搅拌、导气管和出气管,并通过含硫酸的干燥瓶对导入气体进行干燥处理。出气管连接蛇形冷凝管并用冰盐混合物冷却,最终广口接受管插入125mL锥形瓶中,并与装有硫酸的洗气瓶相连以防止倒吸。

将40g干燥的氰化钠粉末和140mL 放入反应瓶中。将烧瓶及其内容物浸没在冰盐混合剂中至温度降至-5~-10℃。使用氮气排除装置中的空气,在反应混合物中加入3~4mL冰醋酸并开启搅拌器,通入气,并确保反应瓶维持在-5℃或更低的低温环境。

控制气体积流量以避免从出气洗瓶逸出气。反应约需4~4.5小时完成。随后将接受瓶置于干冰冷却至-40~-50℃的丙酮溶液中,并用氮气流代替气继续通入1~1.5小时,使烧瓶升温到60~65℃。通过引入缓慢流动的氮气进行蒸馏操作。

完成蒸馏后移开接受瓶并连接一根41mm长、直径19mm的分馏柱,并将该柱四周包裹在干冰冷却至-25℃的丙酮中,微热烧瓶促使粗氯化氰回流并逐出过量的气。最终产物为浅黄色,产率约为72%~78%,产量约36~39g。

操作时应确保安全措施到位,在通风良好的柜内进行反应,并佩戴防毒面具。

用途简介

氯化氰主要用于有机合成。

用途

氯化氰同样用于有机合成。[18]

上下游信息

反应信息

  • 作为反应物:
    描述:
    氯化氰 在 alloys of Fe 作用下, 以>99的产率得到氰
    参考文献:
    名称:
    Gmelin Handbuch der Anorganischen Chemie, Gmelin Handbook: C: MVol.D1, 4.3.2, page 46 - 47
    摘要:
    DOI:
  • 作为产物:
    描述:
    氢氰酸 作用下, 以 为溶剂, 反应 6.0h, 生成 氯化氰
    参考文献:
    名称:
    METHOD FOR PRODUCING CYANOGEN-HALIDE, CYANATE ESTER COMPOUND AND METHOD FOR PRODUCING THE SAME, AND RESIN COMPOSITION
    摘要:
    一种用于高效生产抑制副作用的氰卤化物,以及以高收率生产高纯度氰酸酯化合物的方法包括将卤素分子与含有氢氰酸和/或金属氰化物的水溶液接触,使得氢氰酸和/或金属氰化物与卤素分子在反应溶液中发生反应以获得氰卤化物,其中基于1摩尔卤素分子使用超过1摩尔的氢氰酸或金属氰化物,当未反应的氢氰酸或未反应的金属氰化物的物质量定义为摩尔(A),生成的氰卤化物的物质量定义为摩尔(B),反应在(A):(A)+(B)介于0.00009:1和0.2:1之间的状态中终止。
    公开号:
    US20150299110A1
  • 作为试剂:
    描述:
    甲基萘氯化氰 作用下, 生成 1-萘乙腈
    参考文献:
    名称:
    Preparation of nitriles
    摘要:
    公开号:
    US02606917A1
点击查看最新优质反应信息

文献信息

  • Interaction of aryltrimethylstannanes with cyanogen chloride and bromide. A route to aryl cyanides
    作者:E.H. Bartlett、C. Eaborn、D.R.M. Walton
    DOI:10.1016/s0022-328x(00)88327-8
    日期:1972.12
    Phenyltrimethylstannane has been found to react with cyanogen chloride in methylene chloride in the presence of aluminium chloride to give benzonitrile in 60% yield; o-, m-, and p-tolyltrimethylstannane similarly give o-, m-, and p-tolunitrile, respectively. With cyanogen bromide the aryl bromides are formed.
    已发现在化铝存在下,苯基三甲基锡烷与氯化氰二氯甲烷中反应,以60%的收率得到苄腈。ø - ,米- ,和p -tolyltrimethylstannane类似地给予ø - ,米- ,和p -tolunitrile,分别。与溴化氰一起形成芳基化物。
  • Synthesis of fluorinated tertiary diamines and diazanes
    作者:Nimesh R. Patel、Robert L. Kirchmeier、Jean'ne M. Shreeve
    DOI:10.1016/s0022-1139(00)80224-9
    日期:1990.7
    A variety of fluorinated and partially fluorinated tertiary diamines and diazanes have been prepared from 1-[bis(trifluoromethyl)amtno]tetrafluoro-2- azapropene, which is obtained from the dimerization of 2-azapropene in the presence of CsF. Addition of ClF results in the formation of the tertiary diamine (CF3)2NCF2N(Cl)CF3. Insertion of alkenes and nitriles into the nitrogenchlorine bond, as well
    已经由1- [双(三甲基)基]四-2-氮杂丙烯制备了各种化和部分化的叔二胺和二氮杂,它们是在CsF存在下由2-氮杂丙烯的二聚作用获得的。ClF的添加导致叔二胺(CF 3)2 NCF 2 N(Cl)CF 3的形成。烯烃和腈插入氮-键中以及与SF 5 Cl和CF 3 C(O)Cl发生光解反应很容易发生。尝试制备包含来自多氟烷亚胺,例如,R基团多氟烷diazanes ˚F NC(OR ˚F ')2(R ˚FCF 3,SF 5 ; ř ˚F 'CH 2 CF 3,CH(CF 3)2)导致与的ClF亚胺的反应的carbonnitrogen双键断裂生成R ˚F的NCI 2和F 2 C(OR ˚F ')2。类似地(CF 3)2 NC(OCH 2 CF 3)NCF 3用的ClF给出CF 3的NCI 2和(CF 3)2 NCF 2 OCH 2 CF 3。
  • Preparation and properties of tristrifluoromethylhydrazyl compounds
    作者:R. C. Dobbie、H. J. Emeléus
    DOI:10.1039/j19660000933
    日期:——
    with cyanogen chloride on irradiation to give bistrifluoromethylaminocarbylamine chloride, (CF3)2N·N:CCl2. Fluorination of the carbylamine chloride with sodium fluoride gives (C3F8N2)2; a structure for the dimer is proposed. Reaction with mercuric fluoride produces a crystalline mercurial, [(CF3)2N·N(CF3)]2Hg. Perfluorohexamethyltetrazine, N-bromotristrifluoromethylhydrazine, tristrifluoromethylhydrazine
    N-代双三甲基胺在照射下与氯化氰反应,生成双三甲基基碳胺化物,(CF 3)2 N·N:CCl 2。羰基胺化物与化反应得到(C 3 F 8 N 2)2。提出了一种用于二聚体的结构。与反应生成结晶,[(CF 3)2 N·N(CF 3)] 2 Hg。全氟六甲基四嗪,N-甲基,三甲基和N-亚硝基三三甲基是由通过与含卤素的化合物反应制得的。
  • Fluorocarbon derivatives of nitrogen. Part 5. Replacement of imidoyl halogen by the bistrifluoromethylamino-oxy group: reactions of perfluoro-2-azapropene and related compounds with bis(bistrifluoro-methylamino-oxy)mercury(<scp>II</scp>) or NN-bistrifluoromethylhydroxylamine–caesium fluoride
    作者:Ronald E. Banks、Dilip R. Choudhury
    DOI:10.1039/p19810001443
    日期:——
    mercurial [(CF3)2NOCF2](CF3)N}2Hg (11), chlorinolysis of which provides the N-chloroamine CF3NCICF2ON(CF3)2(16); pyrolysis of the mercurial (11) gives a complex mixture containing the imine CF3NCFON(CF3)2(12) and material tentatively identified as CF3NC[ON(CF3)2]}2O. The N-chloro-compound (16) reacts with hydrogen chloride and silver cyanide to provide the corresponding amine CF3NHCF2ON(CF3)2 and the
    用双(双三甲基基-氧基)(II)处理全氟-2-氮杂丙烯,产生新的((CF 3)2 NOCF 2 ](CF 3)N} 2 Hg(11),经解可提供N -氯胺CF 3 NCICF 2 ON(CF 3)2(16); 的热解(11)得到了包含亚胺CF 3 N CFON(CF 3)2(12)和初步确定为CF 3 N C [ON(CF 3)2 ]}的物质的复杂混合物2 O的Ñ化合物(16)反应用氯化氢氰化银,以提供相应的胺CF 3 NHCF 2 ON(CF 3) 2和相关的亚胺(12)。后者产物,与二-取代的类似物一起(CF 3) 2 NCF 2 ÑCFON(CF 3) 2,也可以通过处理全氟-2- azapropene用化物的拟采购NN-双三甲基羟胺加合物。该试剂还攻击全氟-1-氮杂环己烯以产生全氟-[2-(二甲基基-氧基)-1-氮杂环己烯]和全氟-[2,6-双(二甲基
  • HgF2-assisted additions to SN and CN triple bonds
    作者:Alfred Waterfeld、R�diger Mews
    DOI:10.1039/c39820000839
    日期:——
    Formal additions of CIF to the SN triple bond in NSF3 and to the CN triple bond in CF3CN and (CN)2 are achieved by the system Cl2–HgF2; N-bromo-amines and -imines are isolated from RfCN–Br2–HgF2·NSF3 and CF3SCl–HgF2 gives SF5N(SCF3)2 in high yield.
    通过系统Cl 2 -HGF 2将CIF正式加至NSF 3中的SN三键以及CF 3 CN和(CN)2中的CN三键;Ñ胺和-imines被选自R分离˚F CN -2 -HGF 2 ·NSF 3和CF 3 SCL-HGF 2给出SF 5 N(SCF 3)2以高收率。
查看更多

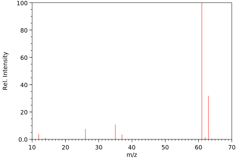
表征谱图

  • 氢谱
    1HNMR
  • 质谱
    MS
  • 碳谱
    13CNMR
  • 红外
    IR
  • 拉曼
    Raman
查看更多图谱数据,请前往“摩熵化学”平台
mass
查看更多图谱数据,请前往“摩熵化学”平台
查看更多图谱数据,请前往“摩熵化学”平台
查看更多图谱数据,请前往“摩熵化学”平台
  • 峰位数据
  • 峰位匹配
  • 表征信息
Shift(ppm)
Intensity
查看更多图谱数据,请前往“摩熵化学”平台
Assign
Shift(ppm)
查看更多图谱数据,请前往“摩熵化学”平台
测试频率
样品用量
溶剂
溶剂用量
查看更多图谱数据,请前往“摩熵化学”平台

同类化合物

(乙腈)二氯镍(II) (R)-(-)-α-甲基组胺二氢溴化物 (N-(2-甲基丙-2-烯-1-基)乙烷-1,2-二胺) (4-(苄氧基)-2-(哌啶-1-基)吡啶咪丁-5-基)硼酸 (11-巯基十一烷基)-,,-三甲基溴化铵 鼠立死 鹿花菌素 鲸蜡醇硫酸酯DEA盐 鲸蜡硬脂基二甲基氯化铵 鲸蜡基胺氢氟酸盐 鲸蜡基二甲胺盐酸盐 高苯丙氨醇 高箱鲀毒素 高氯酸5-(二甲氨基)-1-({(E)-[4-(二甲氨基)苯基]甲亚基}氨基)-2-甲基吡啶正离子 高氯酸2-氯-1-({(E)-[4-(二甲氨基)苯基]甲亚基}氨基)-6-甲基吡啶正离子 高氯酸2-(丙烯酰基氧基)-N,N,N-三甲基乙铵 马诺地尔 马来酸氢十八烷酯 马来酸噻吗洛尔EP杂质C 马来酸噻吗洛尔 马来酸倍他司汀 顺式环己烷-1,3-二胺盐酸盐 顺式氯化锆二乙腈 顺式吡咯烷-3,4-二醇盐酸盐 顺式双(3-甲氧基丙腈)二氯铂(II) 顺式3,4-二氟吡咯烷盐酸盐 顺式1-甲基环丙烷1,2-二腈 顺式-二氯-反式-二乙酸-氨-环己胺合铂 顺式-二抗坏血酸(外消旋-1,2-二氨基环己烷)铂(II)水合物 顺式-N,2-二甲基环己胺 顺式-4-甲氧基-环己胺盐酸盐 顺式-4-环己烯-1.2-二胺 顺式-4-氨基-2,2,2-三氟乙酸环己酯 顺式-3-氨基环丁烷甲腈盐酸盐 顺式-2-羟基甲基-1-甲基-1-环己胺 顺式-2-甲基环己胺 顺式-2-(苯基氨基)环己醇 顺式-2-(苯基氨基)环己醇 顺式-2-(氨基甲基)-1-苯基环丙烷羧酸盐酸盐 顺式-1,3-二氨基环戊烷 顺式-1,2-环戊烷二胺二盐酸盐 顺式-1,2-环戊烷二胺 顺式-1,2-环丁腈 顺式-1,2-双氨甲基环己烷 顺式--N,N'-二甲基-1,2-环己二胺 顺式-(R,S)-1,2-二氨基环己烷铂硫酸盐 顺式-(2-氨基-环戊基)-甲醇 顺-2-戊烯腈 顺-1,3-环己烷二胺 顺-1,3-双(氨甲基)环己烷