接口广告
摩熵化学
数据开放平台 数据库官网
小程序
打开微信扫一扫
首页 分子通 化学资讯 化学百科 反应查询 关于我们
请输入关键词

羰基硫 | 463-58-1

中文名称
羰基硫
中文别名
氧硫化碳;氧硫化碳羰基硫
英文名称
carbon oxide sulfide
英文别名
carbonyl sulphide;carbonyl sulfide;carbon oxysulfide;COS
羰基硫化学式
CAS
463-58-1
化学式
COS
mdl
——
分子量
60.0764
InChiKey
JJWKPURADFRFRB-UHFFFAOYSA-N
BEILSTEIN
——
EINECS
——
  • 物化性质
  • 计算性质
  • ADMET
  • 安全信息
  • SDS
  • 制备方法与用途
  • 上下游信息
  • 反应信息
  • 文献信息
  • 表征谱图
  • 同类化合物
  • 相关功能分类
  • 相关结构分类

物化性质

  • 熔点:
    −138 °C(lit.)
  • 沸点:
    −50 °C(lit.)
  • 密度:
    1.274; 2.4849
  • 蒸气密度:
    2.1 (20 °C, vs air)
  • 溶解度:
    溶于水、乙醇
  • 物理描述:
    Carbonyl sulfide is a colorless, poisonous, flammable gas with a distinct sulfide odor. The gas is toxic and narcotic in low concentrations and presents a moderate fire hazard. Under prolonged exposure to fire or intense heat the container may rupture violently or rocket. It is used in the synthesis of organic thio compounds.
  • 颜色/状态:
    Colorless gas
  • 气味:
    Odorless when very pure
  • 蒸汽密度:
    2.1 (Air = 1) (gas)
  • 蒸汽压力:
    9412 mm Hg at 25 °C (est)
  • 稳定性/保质期:
    1. 无色无味,在常温常压下稳定,可溶于乙醇甲醇,易溶于二硫化碳。干燥状态下可以储存,遇则会分解。在常温下相对稳定,但会发生分解、解、氧化及还原反应,通常产物为硫化氢。当温度升至300℃时,其分解产物为一氧化碳(CO)和(S)。与空气中的氧气反应生成二氧化碳CO2)和二氧化硫(SO2),同时与缓慢反应生成二氧化碳硫化氢H2S)。
  • 分解:
    Hazardous decomposition products formed under fire conditions: Carbon oxides, sulfur oxides.
  • 腐蚀性:
    Attacks metals in the presence of moisture and is involved in atmospheric sulfur corrosion
  • 汽化热:
    27.51 kJ/mole at 25 °C
  • 保留指数:
    277

计算性质

  • 辛醇/水分配系数(LogP):
    1.5
  • 重原子数:
    3
  • 可旋转键数:
    0
  • 环数:
    0.0
  • sp3杂化的碳原子比例:
    0.0
  • 拓扑面积:
    49.2
  • 氢给体数:
    0
  • 氢受体数:
    2

ADMET

代谢
体外研究表明,羰基硫化物可代谢为硫化氢硫酸盐...而体内证据表明,它通过碳酸酐酶...以及混合功能氧化酶酶系统代谢为二氧化碳
In vitro studies suggest that carbonyl sulfide is metabolized to hydrogen sulfide and thiosulfate ... and in vivo evidence suggests that it is metabolized by carbonic anhydrase ... and the mixed function oxidase enzyme system to carbon dioxide.
来源:Hazardous Substances Data Bank (HSDB)
代谢
预先接触乙酰唑胺(一种碳酸酐酶抑制剂)导致通过腹膜内注射接触致死剂量羰基硫的大鼠死亡率下降……也有体外证据表明羰基硫通过混合功能氧化酶酶系统被代谢成二氧化碳……然而,这种代谢并没有被细胞色素P-450单加氧酶抑制剂(SKF 525-A、4-甲基吡唑美替拉酮)或底物(碳二硫化物)所抑制。
Pre-exposure to acetazolamide (a carbonic anhydrase inhibitor) resulted in a decrease in mortality in rats exposed via intraperitoneal injection to a lethal dose of carbonyl sulfide ... There is also in vitro evidence that carbonyl sulfide is metabolized by the mixed-function oxidase enzyme system to carbon dioxide ... However, the metabolism was not inhibited by the cytochrome P-450 monooxygenase inhibitors (SKF 525-A, 4-methylpyrazole, metyrapone) or substrate (carbon disulfide).
来源:Hazardous Substances Data Bank (HSDB)
代谢
...使用大鼠肝脏微粒体的二硫化碳代谢研究...证明了羰基硫是二氧化碳形成过程中的一个中间体...第一步是微粒体细胞色素P450介导的,NADPH依赖性的...常见的副产物,原子,似乎...与二硫化碳和羰基硫对P450的抑制有关。
... Studies on carbon disulfide metabolism using rat-liver microsomes ... demonstrated that carbonyl sulfide is an intermediate in formation of carbon dioxide ... The first step is microsomal cytochrome P450-mediated, NADPH-dependent ... & common by-product, atomic sulfur, seems ... Implicated in inhibition of P450 by carbon disulfide and by carbonyl sulfide.
来源:Hazardous Substances Data Bank (HSDB)
代谢
羰基硫被碳酸酐酶代谢成硫化氢。正是产生的硫化氢导致了羰基硫的毒性。
Carbonyl sulfide is evidently metabolized to hydrogen sulfide by carbonic anhydrase. It is the hydrogen sulfide produced that is responsible for carbonyl sulfide toxicity.
来源:Hazardous Substances Data Bank (HSDB)
代谢
在微囊中,通过预先处理大鼠使用苯巴比妥增加了(CS2)的代谢,而使用氯化钴预先处理大鼠则降低了代谢。在微囊和肝细胞中,CS2的代谢被SKF-525A抑制。在肝细胞中,二氧化碳(CO2)是CS2的主要挥发性代谢物,而在微囊培养中,代羰基硫(COS)是主要的挥发性代谢物。向微囊培养中添加细胞质可以将主要的挥发性代谢物从COS转变为 ,但并不改变总的挥发性代谢物形成。乙酰唑胺,一种碳酸酐酶抑制剂,显著降低了孤立的肝细胞或添加了透析细胞质的微囊中COS的代谢,但并未影响CS2的代谢。当[(18)O]H2O包含在微囊和CS2的培养中时,产生的COS中有很大一部分是[(18)O]富集的。
... In microsomes, (CS2) metabolism was increased by phenobarbital pretreatment of the rats and decreased with pretreatment of the rats with cobaltous chloride. In both microsomes and hepatocytes, CS2 metabolism was inhibited by SKF-525A. Carbon dioxide (CO2) was the major volatile metabolite of CS2 in hepatocytes, and carbonyl sulfide (COS) was the major volatile metabolite in microsomal incubations. Addition of cytosol to microsomal incubations shifted the predominant volatile metabolite from COS to CO2 but did not change total volatile metabolite formation. Acetazolamide, a carbonic anhydrase inhibitor, significantly decreased COS metabolism but not CS2 metabolism in isolated hepatocytes or microsomes fortified with dialyzed cytosol. When [(18)O]H2O was included in incubations of microsomes and CS2, a substantial portion of the resulting COS was [(18)O] enriched.
来源:Hazardous Substances Data Bank (HSDB)
毒理性
  • 毒性总结
识别和使用:羰基硫是一种无色气体。它被用作粮食熏蒸剂,以及用于小规模合成和实验。人体研究:无可用数据。动物研究:羰基硫是一种无味气体,可以在中枢神经系统中产生高度可复制的损伤。羰基硫在大鼠中产生了皮质和脑干损伤,并改变了大鼠对点击刺激的听觉神经生理反应。在大鼠暴露于500或600 ppm浓度长达4天的实验中,通过传统光学显微镜和磁共振显微镜在脑的多个神经解剖区域检测到了软化和微胶质增生。在400 ppm浓度下暴露2周后,50%的大鼠出现了轻微的步态异常,所有大鼠出现了低张力。将家兔持续暴露于大约50 ppm的羰基硫7周后,平均血清胆固醇浓度略有升高。血清甘油三酯浓度基本不受影响。碳化合物既不具有遗传毒性也不具有发育毒性,但会可逆地损害男性生育能力。在未暴露的雌性大鼠与每天6小时、每周5天暴露于182 ppm羰基硫10周,以及每天6小时、每周7天进行3周交配期的雄性大鼠交配后,观察到怀孕率下降。当雄性大鼠在交配给未暴露的雌性大鼠之前允许恢复10周,没有观察到生育能力的改变。生态毒性研究:在昆虫中,碳酸酐酶在羰基硫的毒性中扮演关键角色。
IDENTIFICATION AND USE: Carbonyl sulfide is a colorless gas. It is used as grain fumigant, and for small-scale synthesis and experiments. HUMAN STUDIES: There are no data available. ANIMAL STUDIES: Carbonyl sulfide is an odorless gas that produces highly reproducible lesions in the central nervous system. Carbonyl sulfide produced cortical and brainstem lesions and altered auditory neurophysiological responses to click stimuli in rats. In rats exposed to 500 or 600 ppm for up to 4 days, malacia and microgliosis were detected in numerous neuroanatomical regions of the brain by conventional optical microscopy and magnetic resonance microscopy. After a 2-week exposure to 400 ppm slight gait abnormality was detected in 50% of the rats and hypotonia was present in all rats. Continuous exposure of rabbits to approximately 50 ppm carbonyl sulfide for 7 weeks slightly elevated the mean serum cholesterol concentration. Serum triglyceride concentration was largely unaffected. Carbon sulfide is neither genotoxic nor a developmental toxicant but does reversibly impair male fertility. A decrease in pregnancy rate was observed in unexposed female rats mated with male rats exposed to 182 ppm carbonyl sulfide 6 hours/day, 5 days/week for 10 weeks and 6 hours/day, 7 days/week for a 3-week mating period. When the males were allowed to recover for 10 weeks prior to mating to unexposed females, no alterations in fertility were observed. ECOTOXICITY STUDIES: In insects, carbonic anhydrase has a key role in toxicity of carbonyl sulfide.
来源:Hazardous Substances Data Bank (HSDB)
毒理性
  • 副作用
血红蛋白血症 - 血液中高血红蛋白含量增加;该化合物被归类为次要的毒性效应 其他毒物 - 化学性窒息剂 毒性肺炎 - 由于吸入属烟雾或有毒气体和蒸气引起的肺部炎症。
Methemoglobinemia - The presence of increased methemoglobin in the blood; the compound is classified as secondary toxic effect Other Poison - Chemical Asphyxiant Toxic Pneumonitis - Inflammation of the lungs induced by inhalation of metal fumes or toxic gases and vapors.
来源:Haz-Map, Information on Hazardous Chemicals and Occupational Diseases
毒理性
  • 毒性数据
大鼠LC50 = 1,070 ppm/4小时
LC50 (rat) = 1,070 ppm/4H
来源:Haz-Map, Information on Hazardous Chemicals and Occupational Diseases
毒理性
  • 相互作用
化羰(COS)对大鼠具有急性毒性,LD50为22.5毫克/千克,腹腔注射。COS在体内部分代谢为硫化氢。用乙酰唑胺预处理大鼠,降低了血液中硫化氢平,并减少了COS的毒性。亚硝酸钠预处理也保护动物免受COS毒性影响。乙酰唑胺本身对硫化氢毒性没有影响。
Carbonyl sulfide (COS) is acutely toxic to rats, with an LD50 of 22.5 mg/kg, ip. COS is partly metabolized in vivo to hydrogen sulfide. Pretreatment of rats with acetazolamide, reduced the blood levels of hydrogen sulfide and decreased the toxicity of COS. Sodium nitrite pretreatment also protected animals against COS toxicity. Acetazolamide had no effect on hydrogen sulfide toxicity per se.
来源:Hazardous Substances Data Bank (HSDB)
毒理性
  • 相互作用
预先接触乙酰唑胺(一种碳酸酐酶抑制剂)导致通过腹膜内注射接触致死剂量羰基硫的大鼠死亡率下降……也有体外证据表明羰基硫通过混合功能氧化酶酶系统被代谢成二氧化碳……然而,这种代谢并没有被细胞色素P-450单加氧酶抑制剂(SKF 525-A、4-甲基吡唑美替拉酮)或底物(碳二硫化物)所抑制。
Pre-exposure to acetazolamide (a carbonic anhydrase inhibitor) resulted in a decrease in mortality in rats exposed via intraperitoneal injection to a lethal dose of carbonyl sulfide ... There is also in vitro evidence that carbonyl sulfide is metabolized by the mixed-function oxidase enzyme system to carbon dioxide ... However, the metabolism was not inhibited by the cytochrome P-450 monooxygenase inhibitors (SKF 525-A, 4-methylpyrazole, metyrapone) or substrate (carbon disulfide).
来源:Hazardous Substances Data Bank (HSDB)
吸收、分配和排泄
化碳酰通过呼吸道被吸收,这一发现基于对暴露于化碳酰气体中的大鼠大脑组织学损伤的研究。
Carbonyl sulfide is absorbed via the respiratory tract based on the finding of histological damage in the brains of rats exposed to carbonyl sulfide gas.
来源:Hazardous Substances Data Bank (HSDB)
吸收、分配和排泄
碳酰是一种新的疏性和挥发性代谢物,是在接受单次或多次剂量的双仑治疗的酒精依赖者血液样本中发现的。给药方案包括每隔一天或三天给予400毫克的双仑。在停止治疗3天之后,所有人都给予了400毫克的剂量,并在摄入前和摄入后4小时采集血液样本。在最后这次剂量之前的样本中,有五个检测到了碳酰的浓度(10至54纳米摩尔/升),第六个为阴性。在摄入后4小时采集的样本中,所有受试者的碳酰浓度都有所升高。四个受试者的碳酰浓度在20至60纳米摩尔/升的范围内。两个受试者显示了30倍的增加:从10增至28纳米摩尔/升和从16增至540纳米摩尔/升。
Carbonyl sulfide, a new hydrophobic and volatile metabolite of disulfiram was found in blood samples from alcoholics treated with single or repeated doses of disulfiram. The dosage schedule included 400 mg of disulfiram every second or third day. After an interval of 3 days with no treatment, all were given a dose of 400 mg and blood samples taken before ingestion and 4 hr after ingestion. Of the samples take before this last dose, five had detectable concentrations of carbonyl sulfide (10 to 54 nmol/L) and the sixth was negative. In the samples taken after 4 hr, the carbony sulfide concentrations were higher in all subjects. Four subjects had carbonyl sulfide concentrations in the range 20 to 60 nmol/L. Two subjects showed 30-fold increases: from 10 to 28 nmol/L and from 16 to 540 nmol/L.
来源:Hazardous Substances Data Bank (HSDB)

安全信息

  • 危险等级:
    2.3
  • 危险品标志:
    Xn,F,T
  • 安全说明:
    S16,S22,S26,S36/37,S38,S45,S53
  • 危险类别码:
    R36/37/38,R11,R20
  • WGK Germany:
    3
  • RTECS号:
    FG6400000
  • 海关编码:
    2930909090
  • 危险类别:
    2.3
  • 危险标志:
    GHS02,GHS06
  • 危险品运输编号:
    UN 2204 2.3
  • 危险性描述:
    H220,H280,H315,H319,H331,H335
  • 危险性防范说明:
    P210,P261,P305 + P351 + P338,P311,P410 + P403
  • 储存条件:
    1. 常温、密闭、避光、通风干燥处保存。 2. 本品在常温常压下会迅速完全汽化、扩散,并迅速燃烧,因此应装入经过试压并符合安全标准的钢瓶内。戴好安全帽,确保钢瓶上有国家规定的有效使用期限的钢印,并按规定涂以颜色标志。存放时需置于阴凉通风处,并采取防震措施。无安全帽的小钢瓶应外加木箱。

SDS

SDS:2da19dea8a533440fe980dc68bb28c2d
查看
第一部分:化学品名称
化学品中文名称: 化羰 ;氧化碳
化学品英文名称: Carbonyl sulphide;Carbon Oxysulphide
中文俗名或商品名:
Synonyms:
CAS No.: 463-58-1
分子式: COS
分子量: 60.07
第二部分:成分/组成信息
化学品 混合物
化学品名称:化羰 ;氧化碳
有害物成分 含量 CAS No.
化羰
第三部分:危险性概述
危险性类别:
侵入途径:
健康危害: 本品对肺有轻微刺激性,主要作用于中枢神经系统,严重中毒时可引起抽搐,乃至发生呼吸麻痹而死亡。
环境危害: 对环境有危害,对体可造成污染。
燃爆危险: 本品易燃,有毒。
第四部分:急救措施
皮肤接触:
眼睛接触:
吸入: 迅速脱离现场至空气新鲜处。保持呼吸道通畅。如呼吸困难,给输氧。如呼吸停止,立即进行人工呼吸。就医。
食入:
第五部分:消防措施
危险特性: 与空气混合能形成爆炸性混合物。遇明火、高热能引起燃烧爆炸。燃烧时生成有毒的二氧化硫气体。与氧化剂接触猛烈反应。遇蒸气反应放出有毒和易燃的气体。
有害燃烧产物: 一氧化碳硫化氢、氧化
灭火方法及灭火剂: 干粉、二氧化碳
消防员的个体防护: 消防人员须佩戴防毒面具、穿全身消防服
禁止使用的灭火剂: 和泡沫
闪点(℃): 无资料
自燃温度(℃): 无资料
爆炸下限[%(V/V)]: 12
爆炸上限[%(V/V)]:
最小点火能(mJ):
爆燃点:
爆速:
最大燃爆压力(MPa):
建规火险分级:
第六部分:泄漏应急处理
应急处理: 迅速撤离泄漏污染区人员至上风处,并立即隔离150m,严格限制出入。切断火源。建议应急处理人员戴自给正压式呼吸器,穿防静电工作服。从上风处进入现场。尽可能切断泄漏源。用工业覆盖层或吸附/ 吸收剂盖住泄漏点附近的下道等地方,防止气体进入。如有可能,将漏出气用排风机送至空旷地方或装设适当喷头烧掉。漏气容器要妥善处理,修复、检验后再用。
第七部分:操作处置与储存
操作注意事项: 密闭操作,加强通风。操作人员必须经过专门培训,严格遵守操作规程。建议操作人员佩戴自吸过滤式防毒面具(半面罩),戴化学安全防护眼镜,穿防静电工作服,戴乳胶手套。远离火种、热源,工作场所严禁吸烟。使用防爆型的通风系统和设备。防止气体泄漏到工作场所空气中。避免与氧化剂、碱类接触。尤其要注意避免与接触。搬运时要轻装轻卸,防止包装及容器损坏。配备相应品种和数量的消防器材及泄漏应急处理设备。
储存注意事项: 储存于阴凉、通风的库房。远离火种、热源。应与氧化剂、碱类、食用化学品分开存放,切忌混储。采用防爆型照明、通风设施。禁止使用易产生火花的机械设备和工具。储区应备有泄漏应急处理设备。
第八部分:接触控制/个体防护
最高容许浓度: 中国MAC(mg/m3): 未制定标准 前苏联MAC(mg/m3): 未制定标准 TLVTN: 未制订标准 TLVWN: 未制订标准
监测方法:
工程控制: 生产过程密闭,加强通风。
呼吸系统防护: 空气中浓度超标时,建议佩戴自吸过滤式防毒面具(半面罩)。紧急事态抢救或撤离时,应该佩戴空气呼吸器。
眼睛防护: 化学安全防护眼镜。
身体防护: 穿防静电工作服。
手防护: 戴乳胶手套。
其他防护: 工作现场严禁吸烟。保持良好的卫生习惯。
第九部分:理化特性
外观与性状: 纯品
pH:
熔点(℃): -138.2
沸点(℃): -50.2
相对密度(=1): 1.24(-87℃,液体)
相对蒸气密度(空气=1): 2.1
饱和蒸气压(kPa): 1204.23(21℃)
燃烧热(kJ/mol): 无资料
临界温度(℃): 无资料
临界压力(MPa): 无资料
辛醇/分配系数的对数值: 无资料
闪点(℃): 无资料
引燃温度(℃): 无资料
爆炸上限%(V/V):
爆炸下限%(V/V): 12
分子式: COS
分子量: 60.07
蒸发速率:
粘性:
溶解性: 易溶于,易溶于乙醇甲苯
主要用途: 合成含的有机化合物。
第十部分:稳定性和反应活性
稳定性: 在常温常压下
禁配物:
避免接触的条件:
聚合危害:
分解产物:
第十一部分:毒理学资料
急性毒性: LD50:无资料 LC50:无资料
急性中毒:
慢性中毒:
亚急性和慢性毒性:
刺激性:
致敏性:
致突变性:
致畸性:
致癌性:
第十二部分:生态学资料
生态毒理毒性:
生物降解性:
生物降解性:
生物富集或生物积累性:
第十三部分:废弃处置
废弃物性质:
废弃处置方法:
废弃注意事项:
第十四部分:运输信息
危险货物编号: 23033
UN编号: 2204
包装标志:
包装类别:
包装方法: 无资料。
运输注意事项: 路运输时须报路局进行试运,试运期为两年。试运结束后,写出试运报告,报道部正式公布运输条件。采用刚瓶运输时必须戴好钢瓶上的安全帽。钢瓶一般平放,并应将瓶口朝同一方向,不可交叉;高度不得超过车辆的防护栏板,并用三角木垫卡牢,防止滚动。运输时运输车辆应配备相应品种和数量的消防器材。装运该物品的车辆排气管必须配备阻火装置,禁止使用易产生火花的机械设备和工具装卸。严禁与氧化剂、碱类、食用化学品等混装混运。夏季应早晚运输,防止日光曝晒。中途停留时应远离火种、热源。公路运输时要按规定路线行驶,勿在居民区和人口稠密区停留。路运输时要禁止溜放。
RETCS号:
IMDG规则页码:
第十五部分:法规信息
国内化学品安全管理法规: 化学危险物品安全管理条例 (1987年2月17日国务院发布),化学危险物品安全管理条例实施细则 (化劳发[1992] 677号),工作场所安全使用化学品规定 ([1996]劳部发423号)等法规,针对化学危险品的安全使用、生产、储存、运输、装卸等方面均作了相应规定;常用危险化学品的分类及标志 (GB 13690-92)将该物质划为第2.3 类有毒气体。
国际化学品安全管理法规:
第十六部分:其他信息
参考文献: 1.周国泰,化学危险品安全技术全书,化学工业出版社,1997 2.国家环保局有毒化学品管理办公室、北京化工研究院合编,化学品毒性法规环境数据手册,中国环境科学出版社.1992 3.Canadian Centre for Occupational Health and Safety,CHEMINFO Database.1998 4.Canadian Centre for Occupational Health and Safety, RTECS Database, 1989
填表时间: 年月日
填表部门:
数据审核单位:
修改说明:
其他信息:
MSDS修改日期: 年月日

制备方法与用途

化学性质

本品为无色、无味气体,熔点为-138.2℃,沸点为-50℃,相对密度为0.986。在标准状态下,其气体密度为2.688 g/L,蒸汽压在30℃时约为1.5 MPa,在25℃下,100 mL中仅能溶解0.122克,且每100个体积的乙醇可溶解800个单位体积,甲苯溶液则可溶解1500个单位。该气体具有毒性,并且能够燃烧。

用途

化碳是合成氨基甲酸酯类除草剂禾草丹、野燕畏、燕麦敌和燕麦敌2号等的中间体,并用于有机合成及农药工业,用于合成除草剂杀草丹杀虫剂巴丹等。

生产方法
  1. 一氧化碳硫磺在气相催化下合成氧化碳。反应温度为350-450℃,使用硫化物(如硫化镍等)作为催化剂,在常压条件下反应约0.5-2分钟,收率可达92%-97%,产品纯度高于92%。此外,也可以采用加压催化方式,以乙酸为催化剂,用丁醇作溶剂,在1.27 MPa、125-130℃下反应,获得90%的氧化碳收率。

  2. 二硫化碳尿素在高温条件下反应生成氧化碳。反应温度为120-160℃,反应时间约3.5-4小时,氧化碳的收率可达到90%-98%,同时获得70%-80%的

  3. 一氧化碳二氧化硫在高温下催化生成氧化碳。以木为催化剂,反应温度为760-980℃。

  4. 二氧化碳硫化氢在250-400℃常压条件下催化反应也可制得氧化碳。此过程可使用碳酸硫酸等作为催化剂。

生产方法

其制备流程为:通过焦氧气一氧化碳发生炉中反应生成一氧化碳,经冷却、洗、除尘、碱洗,并脱除硫化氢二氧化碳等杂质后进入备用气柜。将熔融后的硫磺定量加入氧化碳反应器并保持一定的液面高度,按照1:3的比例通入经过干燥和脱处理的一氧化碳至反应器中,与硫磺蒸气混合均匀后进入列管式氧化碳反应器,在400~500℃的温度下以催化剂存在条件下生成氧化碳。最后,通过脱除未反应的硫磺并冷却、碱洗除去二氧化碳硫化氢等杂质,最终获得含量超过90%的氧化碳。

化学方程式: [ CO + S \xrightarrow{[400~500℃] 催化剂} COS ]

类别

压缩气体和液化气体

毒性分级

高毒

急性毒性

吸入 - 大鼠 LCL0: 2270 mg/m³; 腹注 - 小鼠 LD50: 23 mg/kg

爆炸物危险特性

与空气混合易爆

可燃性危险特性

易燃;燃烧生成有毒二氧化硫气体;与反应生成硫化氢气体

储运特性

库房通风低温干燥;应与氧化剂分开存放

灭火剂

职业标准

TLV-TWA 10 mg/m³; STEL 20 mg/m³

上下游信息

反应信息

  • 作为反应物:
    描述:
    羰基硫氯化锑(V) 作用下, 生成 光气
    参考文献:
    名称:
    Emmerling; Lengyel, Chemische Berichte, 1869, vol. 2, p. 546
    摘要:
    DOI:
  • 作为产物:
    描述:
    Methyl 2-acetamido-3-methyl-3-[[4-(trifluoromethyl)phenoxy]carbonyldisulfanyl]butanoate 在 二乙烯三胺五醋酸N-乙酰基-L-半胱氨酸 作用下, 以 aq. phosphate buffer 为溶剂, 生成 羰基硫
    参考文献:
    名称:
    烷基硫基碳酸酯:氢过硫化物的前体,可有效减轻氧化应激
    摘要:
    最近发现生物系统中普遍存在氢过硫化物(RSSH),这表明它们在细胞调节过程中的潜在作用。然而,RSSH 的反应性和瞬时性使他们的研究变得困难,并且依赖于供体分子的使用。在此,我们报告烷基硫代碳酸酯作为一类新型的 RSSH 前体,可在生理相关条件下有效释放 RSSH。这些前体的 RSSH 释放动力学可通过硫代碳酸酯羰基亲电性的电子修饰来调节。此外,这些前体还与硫醇反应,释放出带有少量羰基硫(COS)的RSSH。重要的是,这些前体产生的 RSSH 可保护 H9c2 心肌成肌细胞免受氧化应激。此外,我们证明了这些前体能够增加细胞内 RSSH 水平。
    DOI:
    10.1039/d1sc01550h
  • 作为试剂:
    描述:
    硫化环丙烷羰基硫 作用下, 生成 1,2-dithiolane
    参考文献:
    名称:
    Reactions of S atoms with dimethyl sulfide and thietane
    摘要:
    DOI:
    10.1021/ja00335a011
点击查看最新优质反应信息

文献信息

  • Design, Synthesis and Biological Evaluation of a Library of Thiocarbazates and Their Activity as Cysteine Protease Inhibitors
    作者:Zhuqing Liu、Michael C. Myers、Parag P. Shah、Mary Pat Beavers、Phillip A. Benedetti、Scott L. Diamond、Amos B. Smith,III、Donna M. Huryn
    DOI:10.2174/138620710791054303
    日期:2010.5.1
    Recently, we identified a novel class of potent cathepsin L inhibitors, characterized by a thiocarbazate warhead. Given the potential of these compounds to inhibit other cysteine proteases, we designed and synthesized a library of thiocarbazates containing diversity elements at three positions. Biological characterization of this library for activity against a panel of proteases indicated a significant preference for members of the papain family of cysteine proteases over serine, metallo-, and certain classes of cysteine proteases, such as caspases. Several potent inhibitors of cathepsin L and S were identified. The SAR data were employed in docking studies in an effort to understand the structural elements required for cathepsin S inhibition. This study provides the basis for the design of highly potent and selective inhibitors of the papain family of cysteine proteases.
    最近,我们鉴定出一类新型高效组织蛋白酶L抑制剂,其特点是具有卡巴脒头部结构。鉴于这些化合物有可能抑制其他半胱蛋白酶,我们设计并合成了一系列卡巴脒类化合物,这些化合物在三个位点上含有多样性元素。该化合物的生物活性鉴定结果显示,它们对木瓜蛋白酶家族的半胱蛋白酶相较于丝氨酸蛋白酶以及某些类别的半胱蛋白酶(如胱天蛋白酶)表现出显著的选择性。我们鉴定出了几个高效的组织蛋白酶L和S抑制剂。通过对接研究,我们利用SAR数据来理解实现组织蛋白酶S抑制所需的结构要素。这项研究为设计高度有效且选择性的木瓜蛋白酶家族半胱酸蛋白酶抑制剂奠定了基础。
  • The reactions of some silylamines with carbon dioxide and related molecules
    作者:E. A. V. Ebsworth、G. Rocktäschel、J. C. Thompson
    DOI:10.1039/j19670000362
    日期:——
    Trisilylamine and N-methyldisilylamine do not react with carbon dioxide, carbon disulphide, or carbon oxysulphide at up to 100° and pressures up to 30 atmospheres. NN-Dimethylsilylamine combines with carbon dioxide to give silyl NN-dimethylcarbamate, and with carbon disulphide to give silyl NN-dimethyldithiocarbamate; with carbon oxysulphide, a compound is produced, formulated as O-silyl NN-dimethylmonothiocarbamate
    三甲硅烷基胺和N-甲基二甲硅烷基胺在高达100°C和高达30个大气压的压力下不会与二氧化碳二硫化碳或氧化碳反应。NN -Dimethylsilylamine结合了二氧化碳,得到甲硅烷基NN -dimethylcarbamate,用二硫化碳,得到甲硅烷基NN -dimethyldithiocarbamate; 与氧化碳的化合物产生,配制成直径: -甲硅烷NN -dimethylmonothiocarbamate,其NMR谱指示关于我的旋转2 N-C键被限制。
  • Reactions of the Bis(dialkylphosphino)methane Complexes Pd<sub>2</sub>X<sub>2</sub>(μ-R<sub>2</sub>PCH<sub>2</sub>PR<sub>2</sub>)<sub>2</sub> (X = halogen, R = Me or Et) with H<sub>2</sub>S, S<sub>8</sub>, COS, and CS<sub>2</sub>; Detection of Reaction Intermediates
    作者:Craig B. Pamplin、Steven J. Rettig、Brian O. Patrick、Brian R. James
    DOI:10.1021/ic200503d
    日期:2011.9.5
    with H2S to yield H2 and the bridged-sulfido complexes Pd2X2(μ-S)(dmpm)2 (2a–c), of which 2a and 2b are structurally characterized. With 1a, two rapid reversible equilibria are observed by NMR spectroscopy below −30 °C, and two reaction intermediates are detected; both are likely hydrido(mercapto) species. Reaction of 1a with 1 equiv of elemental sulfur also yields 2a. The reaction of 1a with COS results
    Pd 2 X 2(dmpm)2络合物[X = Cl(1a),Br(1b),I(1c); dmpm =双(二甲基膦基)甲烷。在本文提到的所有二配合物中,dmpm,depm和dppm配体(除非另有说明)是桥接的,但为方便起见,省略了μ符号。]与H 2 S反应生成H 2并桥连硫化物配合物Pd 2 X 2(μ-S)(dmpm)2(2a – c),其中2a和2b具有结构特征。与1a,在-30°C以下,通过NMR光谱观察到两个快速可逆的平衡,并且检测到两个反应中间体。两者都可能是氢(巯基)种类。的反应1A与1个当量元素也会产生2a中。1a与COS的反应导致Pd 2 Cl 2(μ-COS)(dmpm)2(3)的初始形成,然后进行脱羰基化反应生成2a和Pd 2 Cl 2(μ-CO)(dmpm)2(4)),这也是通过将CO可逆地插入1a的Pd-Pd键中而形成的。的固态分子结构中先前报告的复杂的Pd 22(μ-CS
  • Photolysis of matrix-isolated CF3C(O)SH and CF3C(O)SCl
    作者:S.E. Ulic、K.I. Gobbato、C.O.Della Védova
    DOI:10.1016/s0022-2860(96)09639-1
    日期:1997.5
    CF3C(O)SCl, were irradiated in an inert gas matrix to produce CF3SH and CO, and CF3SCl, CF3Cl, CO and SCO, respectively. The compounds are identified by evaluating the apparition of new bands in the FTIR spectrum of the matrix-isolated substance. The results are compared with related studies of similar compounds taking into account both the irradiation and the stability of the formed products.
    摘要 全氟乙酰醇 CF3C(O)SH 和全氟乙酰磺基化物 CF3C(O)SCl 在惰性气体基质中辐照分别生成 CF3SH 和 CO,以及 CF3SCl、CF3Cl、CO 和 SCO。通过评估基质分离物质的 FTIR 光谱中新谱带的出现来鉴定化合物。将结果与类似化合物的相关研究进行比较,同时考虑到所形成产品的辐照和稳定性。
  • The Reversible Insertion Reaction of Carbon Dioxide with the W(CO)<sub>5</sub>OH<sup>-</sup> Anion. Isolation and Characterization of the Resulting Bicarbonate Complex [PPN][W(CO)<sub>5</sub>O<sub>2</sub>COH]
    作者:Donald J. Darensbourg、Monica L. Meckfessel Jones、Joseph H. Reibenspies
    DOI:10.1021/ic9516525
    日期:1996.1.1
    [Et(4)N][W(CO)(5)OH] (1) and [PPN][W(CO)(5)O(2)COH] (2) have been synthesized and characterized by (1)H and (13)C NMR and IR spectroscopies, and the X-ray crystal structure of 2 has been determined. Complex 2 crystallizes in the triclinic space group P&onemacr; with unit cell parameters a = 12.208(2) Å, b = 13.497(2) Å, c = 13.681(2) Å, alpha = 101.06(2) degrees, beta = 114.76(1) degrees, gamma = 98
    [Et(4)N] [W(CO)(5)OH](1)和[PPN] [W(CO)(5)O(2)COH](2)的合成和表征为(1) H和(13)C NMR和IR光谱,并且已经确定了2的X射线晶体结构。配合物2在三斜空间群P&onemacr;中结晶。单位像元参数为a = 12.208(2)Å,b = 13.497(2)Å,c = 13.681(2)Å,alpha = 101.06(2)度,beta = 114.76(1)度,gamma = 98.45(2) V = 1942.6(5)Å(3),Z =2。复合物2的阴离子结构由与五个羰基配体结合的中心W(0)组成,并且属周围的配位由a单齿结合的碳酸氢根配体位于距属中心2.19(1)Å的位置。在固态下,两个阴离子通过晶胞中的碳酸氢盐配体彼此氢键连接。复合物1插入CO(2),COS,或CS(2)快速提供相应的碳酸氢根或碳酸根络合物。配合物1的羧化速率常数的下限已确定为在-70
查看更多

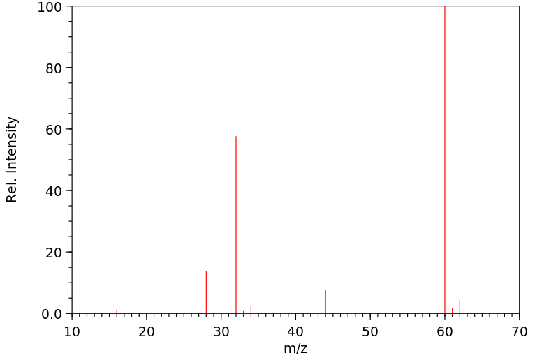
表征谱图

  • 氢谱
    1HNMR
  • 质谱
    MS
  • 碳谱
    13CNMR
  • 红外
    IR
  • 拉曼
    Raman
查看更多图谱数据,请前往“摩熵化学”平台
mass
cnmr
ir
查看更多图谱数据,请前往“摩熵化学”平台
  • 峰位数据
  • 峰位匹配
  • 表征信息
Shift(ppm)
Intensity
查看更多图谱数据,请前往“摩熵化学”平台
Assign
Shift(ppm)
查看更多图谱数据,请前往“摩熵化学”平台
测试频率
样品用量
溶剂
溶剂用量
查看更多图谱数据,请前往“摩熵化学”平台