摩熵化学
数据开放平台 数据库官网
小程序
打开微信扫一扫
首页 分子通 化学资讯 化学百科 反应查询 关于我们
请输入关键词

tetrafluorodiphosphine | 13824-74-3

中文名称
——
中文别名
——
英文名称
tetrafluorodiphosphine
英文别名
diphosphorus tetrafluoride;difluorophosphanyl(difluoro)phosphane
tetrafluorodiphosphine化学式
CAS
13824-74-3
化学式
F4P2
mdl
——
分子量
137.941
InChiKey
PCIAPVMJDQUHAP-UHFFFAOYSA-N
BEILSTEIN
——
EINECS
——
  • 物化性质
  • 计算性质
  • ADMET
  • 安全信息
  • SDS
  • 制备方法与用途
  • 上下游信息
  • 反应信息
  • 文献信息
  • 表征谱图
  • 同类化合物
  • 相关功能分类
  • 相关结构分类

物化性质

  • 熔点:
    -86.5°C
  • 沸点:
    -6.2°C

计算性质

  • 辛醇/水分配系数(LogP):
    2
  • 重原子数:
    6
  • 可旋转键数:
    0
  • 环数:
    0.0
  • sp3杂化的碳原子比例:
    0.0
  • 拓扑面积:
    0
  • 氢给体数:
    0
  • 氢受体数:
    4

SDS

SDS:3e73666768775458d9da1452bc4634ff
查看

上下游信息

  • 下游产品
    中文名称 英文名称 CAS号 化学式 分子量

反应信息

  • 作为反应物:
    参考文献:
    名称:
    Gmelin Handbuch der Anorganischen Chemie, Gmelin Handbook: P: MVol.C, 169, page 388 - 391
    摘要:
    DOI:
  • 作为产物:
    参考文献:
    名称:
    Phosphorus-phosphorus bond. II. Preparation and characterization of phosphinodifluorophosphine, H2PPF2, bis(trifluoromethyl)phosphinodifluorophosphine, (CF3)2PPF2, and their borane adducts, H2PPF2.BH3 and (CF3)2PPF2.BH3
    摘要:
    DOI:
    10.1021/ic50105a026
  • 作为试剂:
    描述:
    六氟-2-丁炔tetrafluorodiphosphine 作用下, 以 gas 为溶剂, 反应 4.0h, 以65%的产率得到(3-difluorophosphanyl-1,1,1,4,4,4-hexafluorobut-2-en-2-yl)-difluorophosphane
    参考文献:
    名称:
    Photoreactions of tetrafluorodiphosphine with alkynes
    摘要:
    DOI:
    10.1016/s0022-1139(00)81060-x
点击查看最新优质反应信息

文献信息

  • Gmelin Handbuch der Anorganischen Chemie, Gmelin Handbook: F: PerFHalOrg.3, 1.2, page 14 - 30
    作者:
    DOI:——
    日期:——
  • Gmelin Handbuch der Anorganischen Chemie, Gmelin Handbook: F: PerFHalOrg.3, 1.17, page 176 - 185
    作者:
    DOI:——
    日期:——
  • Gmelin Handbuch der Anorganischen Chemie, Gmelin Handbook: F: PerFHalOrg.SVol.1, 5.2.7.1, page 104 - 132
    作者:
    DOI:——
    日期:——
  • Untersuchungen zum reaktiven verhalten von (CF3)2PPH2 und (CF3)2AsPH2
    作者:R. Demuth、J. Grobe
    DOI:10.1016/s0022-1139(00)81919-3
    日期:1973.1
  • Gmelin Handbuch der Anorganischen Chemie, Gmelin Handbook: F: PerFHalOrg.3, 2.9, page 222 - 225
    作者:
    DOI:——
    日期:——
查看更多

表征谱图

  • 氢谱
    1HNMR
  • 质谱
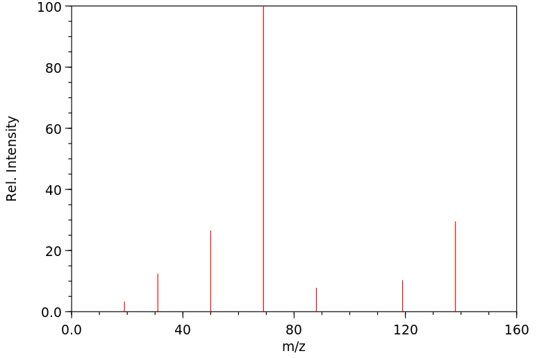
    MS
  • 碳谱
    13CNMR
  • 红外
    IR
  • 拉曼
    Raman
查看更多图谱数据,请前往“摩熵化学”平台
mass
查看更多图谱数据,请前往“摩熵化学”平台
查看更多图谱数据,请前往“摩熵化学”平台
查看更多图谱数据,请前往“摩熵化学”平台
  • 峰位数据
  • 峰位匹配
  • 表征信息
Shift(ppm)
Intensity
查看更多图谱数据,请前往“摩熵化学”平台
Assign
Shift(ppm)
查看更多图谱数据,请前往“摩熵化学”平台
测试频率
样品用量
溶剂
溶剂用量
查看更多图谱数据,请前往“摩熵化学”平台