接口广告
摩熵化学
数据开放平台 数据库官网
小程序
打开微信扫一扫
首页 分子通 化学资讯 化学百科 反应查询 关于我们
请输入关键词

Methyldisulfid | 6251-26-9

中文名称
——
中文别名
——
英文名称
Methyldisulfid
英文别名
Methyl hydrodisulfide;disulfanylmethane
Methyldisulfid化学式
CAS
6251-26-9
化学式
CH4S2
mdl
——
分子量
80.1748
InChiKey
KFLNNVFDKSNGBW-UHFFFAOYSA-N
BEILSTEIN
——
EINECS
——
  • 物化性质
  • 计算性质
  • ADMET
  • 安全信息
  • SDS
  • 制备方法与用途
  • 上下游信息
  • 反应信息
  • 文献信息
  • 表征谱图
  • 同类化合物
  • 相关功能分类
  • 相关结构分类

物化性质

  • 沸点:
    78-82 °C
  • 密度:
    1.097±0.06 g/cm3(Predicted)
  • 保留指数:
    640;686;686

计算性质

  • 辛醇/水分配系数(LogP):
    1
  • 重原子数:
    3
  • 可旋转键数:
    0
  • 环数:
    0.0
  • sp3杂化的碳原子比例:
    1.0
  • 拓扑面积:
    26.3
  • 氢给体数:
    1
  • 氢受体数:
    2

反应信息

  • 作为反应物:
    描述:
    Methyldisulfid甲醇 作用下, 生成 二甲基四硫醚
    参考文献:
    名称:
    Boehme; Zinner, Justus Liebigs Annalen der Chemie, 1954, vol. 585, p. 142,146
    摘要:
    DOI:
  • 作为产物:
    描述:
    参考文献:
    名称:
    Boehme; Zinner, Justus Liebigs Annalen der Chemie, 1954, vol. 585, p. 142,146
    摘要:
    DOI:
点击查看最新优质反应信息

文献信息

  • Convenient Preparation and Spectroscopic Characterization of Methyl Hydrodisulfide and Methyl Deuterodisulfide
    作者:Guido Grassi、Marek Tyblewski、Alfred Bauder
    DOI:10.1002/hlca.19850680710
    日期:1985.11.13
    Methyl hydrodisulfide and methyl deuterodisulfide have been prepared in a four-step synthesis. These compounds have been characterized spectroscopically including microwave spectra.
    氢二化甲基和代二化甲基已通过四步合成法制备。这些化合物已在光谱上包括微波光谱进行了表征。
  • Mott, Andrew W.; Barany, George, Journal of the Chemical Society. Perkin transactions I, 1984, # 11, p. 2615 - 2621
    作者:Mott, Andrew W.、Barany, George
    DOI:——
    日期:——
  • KIM J. K.; CASERIO M. C., J. ORG. CHEM., 1979, 44, NO 12, 1897-1904
    作者:KIM J. K.、 CASERIO M. C.
    DOI:——
    日期:——
查看更多

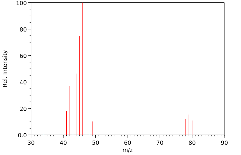
表征谱图

  • 氢谱
    1HNMR
  • 质谱
    MS
  • 碳谱
    13CNMR
  • 红外
    IR
  • 拉曼
    Raman
查看更多图谱数据,请前往“摩熵化学”平台
mass
查看更多图谱数据,请前往“摩熵化学”平台
查看更多图谱数据,请前往“摩熵化学”平台
查看更多图谱数据,请前往“摩熵化学”平台
  • 峰位数据
  • 峰位匹配
  • 表征信息
Shift(ppm)
Intensity
查看更多图谱数据,请前往“摩熵化学”平台
Assign
Shift(ppm)
查看更多图谱数据,请前往“摩熵化学”平台
测试频率
样品用量
溶剂
溶剂用量
查看更多图谱数据,请前往“摩熵化学”平台