接口广告
摩熵化学
数据开放平台 数据库官网
小程序
打开微信扫一扫
首页 分子通 化学资讯 化学百科 反应查询 关于我们
请输入关键词

【JACS】南京大学于涵洋团队:一种苏糖核酸(TNA)酶催化 RNA 的天然 3′-5′ 连接

  • JACS
  • 南京大学
  • 于涵洋
  • 苏糖核酸(TNA)
摩熵化学 2025/05/25

在生命科学与化学交叉的前沿领域,核酸化学一直占据着举足轻重的地位。核酸作为遗传信息的携带者和生命活动的重要调控者,其结构与功能的研究始终是探索生命奥秘的关键路径。苏糖核酸(Threose Nucleic Acid,TNA)作为一种非天然核酸,凭借其独特的化学结构和潜在的生物学功能,逐渐成为生命起源研究和合成生物学领域的热点。

南京大学于涵洋团队通过Zn²⁺依赖的体外筛选策略,首次获得了具有天然3'-5'RNA连接活性的TNA酶24-1。该酶通过酸-碱催化机制促进3'-OH去质子化,并利用Zn²⁺稳定过渡态,最终实现高选择性的磷酸二酯键形成。研究还验证了其催化产物的功能活性,为TNA在原始催化环境中的角色提供了直接证据,并拓展了其在合成生物学中的应用潜力。

一、研究背景

(一)TNA 的独特性质与潜在地位

苏糖核酸(TNA)是一种合成的遗传聚合物,其糖骨架由苏糖替代了 RNA 中的核糖。TNA具有化学结构简单、碱基配对能力及折叠形成功能三级结构的特点,因此其被推测为早期生命演化中可能的遗传物质前体或RNA的祖先分子。TNA 能够与 RNA 或 DNA 通过碱基互补配对原则形成稳定的杂交双链,展现出与天然核酸相似的遗传信息传递潜力 。TNA 对核酸酶具有高度抗性,在生物体内环境中能够保持结构稳定,这一特性使其在生物医学领域具有潜在的应用价值。

(二)RNA 连接反应的重要性与挑战

RNA 分子中的 3′-5′磷酸二酯键是构成 RNA 链的核心化学键,它将单个核糖核苷酸连接成具有特定序列和功能的 RNA 分子。然而,实现 RNA 的高效、精准连接面临诸多挑战。天然条件下,RNA 连接反应效率较低,且容易产生副反应,尽管已有研究报道了具有RNA内切酶或非天然2'-5'连接活性的TNA酶,但天然3'-5'连接的催化能力仍是未解之谜,这一空白制约了 TNA 在 RNA 合成及生命起源研究中的应用。


二、研究核心成果:TNA 酶的发现与催化机制解析

(一)TNA 酶的筛选与鉴定

于涵洋团队通过精心设计的体外筛选策略,成功从随机 TNA 文库中筛选出具有天然 3′-5′ RNA 连接活性的 TNA 酶 24-1。筛选过程以 Zn²⁺依赖的 RNA 连接反应为基础,利用尿素 - PAGE 凝胶分析对反应产物进行监测,通过与已知具有 RNA 连接活性的 DNA 酶 7DE5 进行对比,验证 TNA 酶的催化活性。经过多轮筛选和优化,最终确定了 TNA 酶 24-1 的核心序列,该序列包含 29 个碱基,能够高效催化两个 RNA 寡核苷酸之间的连接反应。在优化后的反应条件下(pH 7.3、23°C、1 mM ZnCl₂),TNA 酶 24-1 催化的 RNA 连接反应在 12 小时内产率可达 87%,催化速率常数为 0.39 h⁻¹,展现出优异的催化性能,显著优于作为对照的 DNA 酶 7DE5。

图 1. 具有天然 RNA 连接酶活性的 TNA 酶的体外筛选
(图片来源:J. Am. Chem. Soc.)

(二)TNA 酶的催化特性与底物特异性

TNA 酶 24-1 的催化活性高度依赖 Zn²⁺离子。研究发现,只有 Zn²⁺能够为 TNA 酶 24-1 提供有效的催化环境,其他二价金属离子,如 Mg²⁺、Ca²⁺、Pb²⁺等,虽然在一定程度上能够支持反应,但催化效率远低于 Zn²⁺。Zn²⁺在催化过程中发挥着关键作用,它能够促进 RNA 底物 3′-OH 的去质子化,使其成为更具亲核性的攻击基团,同时稳定反应过渡态中产生的负电荷,从而加速磷酸二酯键的形成。

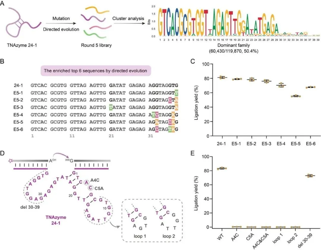
图2. TNA 酶的定向进化与突变分析
(图片来源:J. Am. Chem. Soc.)

在底物特异性方面,TNA 酶 24-1 对连接位点的碱基具有一定的选择性,尤其偏好底物连接位点处为 D|G(D 代表 A、G 或 U)的组合。对于 RNA 底物的长度,TNA 酶 24-1 能够接纳的最短 RNA 底物分别为 11 nt 和 7 nt,并且在底物序列存在一定变异的情况下,如转位突变,仍能保持一定的催化活性,展现出良好的底物容忍性。这种底物特异性确保了 TNA 酶 24-1 催化连接反应的准确性,同时也为其在不同 RNA 序列连接中的应用提供了可能。

图3. NA 酶 24-1 的生化特性及底物序列要求
(图片来源:J. Am. Chem. Soc.)

(三)TNA 酶的催化机制与结构基础

通过对 TNA 酶 24-1 的序列分析和结构预测,团队发现其具有保守的二级结构,包含茎环结构等特征性区域。关键位点的突变实验表明,这些保守结构区域对于 TNA 酶 24-1 的催化活性至关重要。当对这些关键位点进行突变时,TNA 酶 24-1 的催化效率显著降低,甚至完全丧失活性,说明这些结构区域参与了底物识别、结合以及催化反应的关键过程。

图 4. TNA 酶 24-1 催化产生 RNA 连接酶核酶
(图片来源:J. Am. Chem. Soc.)

基于实验结果,团队提出了 TNA 酶 24-1 催化 RNA 3′-5′连接的作用机制。在 Zn²⁺的辅助下,TNA 酶 24-1 通过酸碱催化机制促进反应进行。具体过程为,Zn²⁺与 RNA 底物的 3′-OH 结合,降低 3′-OH 的酸性,使其更容易发生去质子化,形成亲核性更强的 O⁻。O⁻对另一个 RNA 底物的 5′- 三磷酸基团进行亲核攻击,同时 Zn²⁺稳定反应过渡态中产生的负电荷,促进磷酸二酯键的形成,最终实现 RNA 的 3′-5′连接。这一机制的揭示,不仅阐明了 TNA 酶 24-1 的催化本质,也为后续人工核酸酶的设计和优化提供了重要的理论依据。


三、研究意义

本研究成功开发了一种新型苏糖核酸酶(TNA酶),其依赖Zn²⁺催化RNA的天然3'-5'磷酸二酯键连接,能够在pH 7.3和23°C条件下以0.39 h⁻¹的催化速率常数高效催化两个RNA寡核苷酸的3'-OH与5'-三磷酸基团间的连接反应,并在12小时内达到87%的产率。实验进一步证明,该TNA酶可连接RNA片段生成功能性产物(如核酶)。这一发现不仅深化了对生命起源化学机制的理解,还为合成生物学和生物医学领域提供了新型分子工具,展现了TNA从基础研究到实际应用的双重价值。


四、文献信息

文献标题:A Threose Nucleic Acid (TNA) Enzyme Catalyzing Native 3′-5′ Ligation of RNA
作者:Juan Wang, Feng Han, Ye Zou, Mengqi Wang, Yao Wang, Jia-Yu Chen, Hanyang Yu
发表期刊:Journal of the American Chemical Society  
DOI:10.1021/jacs.5c07235
原文链接:‍‍https://pubs.acs.org/doi/abs/10.1021/jacs.5c07235

声明:以上内容仅代表作者观点,如有不科学之处,欢迎指正。

<END>