摩熵化学
数据库官网
小程序
打开微信扫一扫
首页 分子通 化学资讯 化学百科 反应查询 关于我们
请输入关键词

澳门大学王瑞兵团队 JACS:乏氧诱导的超分子自由基实现胞内聚合介导的肿瘤精准治疗

  • JACS
  • 澳门大学
碳氢数科 2025/01/21

一、传统疗法困境与新策略的诞生

在癌症治疗领域,如何在有效抑制肿瘤细胞生长的同时,最大程度降低对患者正常组织的损害,始终是科学界聚焦攻克的重大难题。化疗作为常用的抗肿瘤手段,虽能在一定程度上控制肿瘤进展,但其药物脱靶引发的副作用,却给患者带来沉重负担,不仅影响生活质量,还可能限制治疗效果。

传统抗肿瘤控制释放系统,特别是依赖化疗药物的治疗方式,虽在肿瘤治疗中发挥重要作用,但脱靶副作用难以避免。化疗药物进入体内后,无法精准区分肿瘤细胞与正常细胞,在攻击肿瘤细胞时,常对正常组织和器官造成损害。例如,常见化疗药物可能抑制骨髓造血功能,导致患者白细胞、红细胞和血小板数量减少,增加感染、贫血和出血风险;还可能损伤胃肠道黏膜,引发恶心、呕吐、腹泻等消化系统症状,严重影响患者营养摄入与身体恢复。这些副作用使患者承受身体痛苦,甚至可能导致治疗中断或调整,影响最终治疗效果。

因此,开发更精准、安全的抗肿瘤治疗策略迫在眉睫。澳门大学王瑞兵团队在《J Am Chem Soc》发表的一项研究成果,为解决此难题带来新思路 —— 利用乏氧引发超分子自由基体系诱导胞内聚合实现肿瘤治疗

面对传统疗法困境,王瑞兵团队另辟蹊径,提出创新解决方案。他们聚焦于葫芦 [7] 脲(CB [7])和苝二酰亚胺衍生物(PDI),经巧妙设计,使两者形成独特的 2:1 超分子主客体复合物 PDI + 2CB [7]。该复合物能敏锐感知肿瘤组织特有的乏氧和还原微环境。肿瘤组织因快速增殖和血管生成异常,处于缺氧状态,且氧化还原平衡与正常组织不同,还原性更强。PDI + 2CB [7] 复合物在这种特殊微环境刺激下,发生化学反应,产生离域自由基阴离子。其中,CB [7] 不仅参与复合物形成,还凭借独特分子结构和性质,显著增强自由基阴离子稳定性,确保后续细胞内反应稳定进行,避免自由基过早淬灭或引发副反应。

二、从细胞到动物的全面验证


(一)细胞内聚合反应的验证

研究人员发现,这种精心构建的 PDI + 2CB [7] 复合物在肿瘤细胞内展现出了令人瞩目的能力 —— 能够高效地引发甲基丙烯酸 2 - 羟乙酯(HEMA)的自由基聚合反应。为了深入探究这一过程,并确凿地证明其发生,研究团队运用了一系列先进且互补的实验技术。

首先,核磁共振技术(NMR)成为了研究复合物形成的有力工具。通过 NMR 谱图,研究人员能够清晰地观察到 CB [7] 和 PDI 之间的相互作用位点,以及随着反应进行,各原子化学位移的变化,从而直观地呈现出主客体复合物的形成过程。这不仅明确了两者之间的结合方式,还为后续研究提供了重要的结构信息。

肿瘤乏氧微环境中超分子自由基阴离子诱导的胞内聚合示意图

动态光散射(DLS)实验则从另一个角度为复合物的形成提供了证据。通过测量溶液中粒子的粒径分布,DLS 能够实时监测复合物在不同条件下的聚集状态。当 CB [7] 与 PDI 形成复合物时,其粒径会发生明显的变化,这种变化与理论预测相符,进一步佐证了复合物的成功形成。

而电子顺磁共振(EPR)技术则直接捕捉到了自由基的产生,成为了证明聚合反应发生的关键证据。EPR 能够检测到未成对电子的信号,当 PDI + 2CB [7] 复合物在肿瘤细胞内的乏氧和还原环境下产生自由基阴离子时,EPR 谱图上会出现特征性的信号峰。通过对这些信号峰的分析,研究人员不仅能够确定自由基的存在,还能够进一步了解其结构和性质,为深入研究聚合反应机制提供了重要依据。

PDI+2CB[7]主客体复合物的形成和超分子自由基引发的聚合反应

这些实验结果相互印证,从不同层面、不同角度确凿地证明了 PDI + 2CB [7] 在肿瘤细胞内能够成功引发 HEMA 聚合的事实,为后续对该体系生物学效应的研究奠定了坚实的基础。


(二)对细胞毒性与功能的影响

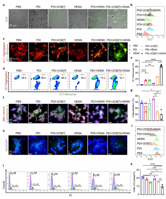
随着研究的深入,研究人员发现该复合物引发的聚合反应并非随机发生,而是展现出了高度的选择性,主要在乏氧的肿瘤细胞内启动,并由此引发了一系列严重且具有针对性的细胞毒性反应。

在细胞内,聚合反应引发了活性氧(ROS)的大量产生。ROS 作为一种强氧化剂,具有极高的化学反应活性,能够对细胞内的各种生物大分子造成广泛而严重的损伤。蛋白质作为细胞功能的执行者,其结构和功能可能会因 ROS 的攻击而发生改变,导致细胞内各种代谢途径的紊乱。核酸作为遗传信息的携带者,ROS 的氧化作用可能引发 DNA 链的断裂、碱基修饰等损伤,影响细胞的遗传稳定性和正常的基因表达。

肿瘤细胞内聚合反应引发细胞毒性

线粒体作为细胞的能量代谢中心,也未能幸免于难。ROS 的大量积累破坏了线粒体的正常结构和功能,导致线粒体膜电位的下降,进而影响细胞的能量供应。线粒体功能障碍直接引发了细胞凋亡和细胞周期阻滞。细胞凋亡是细胞的一种程序性死亡机制,当细胞受到严重损伤或无法正常维持其生理功能时,会启动凋亡程序,以避免异常细胞的继续增殖。细胞周期阻滞则使得细胞暂时停止在细胞周期的某个阶段,无法进行正常的分裂和增殖,从而有效地抑制了肿瘤细胞的生长。

肿瘤细胞内聚合反应引发细胞毒性

通过免疫荧光染色技术,研究人员还观察到细胞内肌动蛋白的分布发生了显著改变。肌动蛋白是细胞骨架的重要组成部分,它对于维持细胞的形态、运动和分裂等生理功能起着关键作用。肌动蛋白分布的改变意味着细胞骨架受到了损伤,细胞的形态和运动能力受到限制。肿瘤细胞的迁移能力是其侵袭和转移的重要基础,细胞骨架的损伤使得肿瘤细胞的迁移能力大大降低,从而在一定程度上抑制了肿瘤的扩散。

肿瘤细胞内聚合反应对肌动蛋白细胞骨架的影响

这些实验结果表明,PDI + 2CB [7] 引发的细胞内聚合反应从多个关键层面精准地破坏了肿瘤细胞的正常生理功能,有效地抑制了肿瘤细胞的生长和增殖,为肿瘤治疗提供了一种全新的、极具潜力的策略。


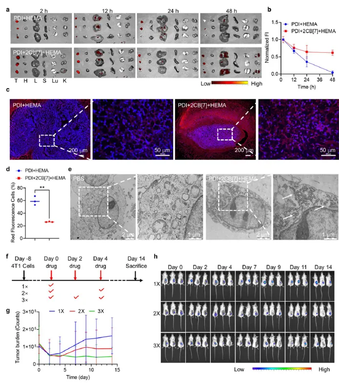
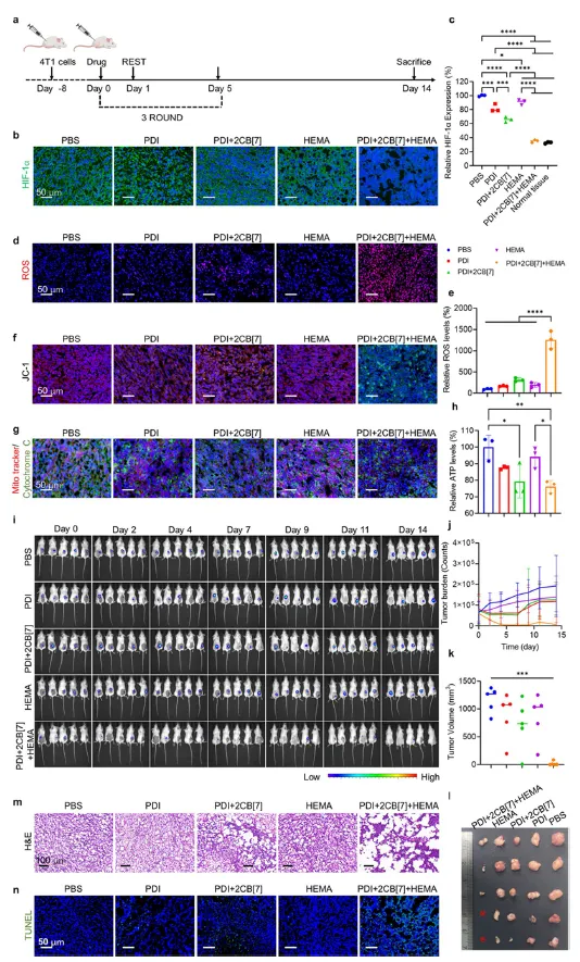
(三) 动物实验的验证

为了全面评估该超分子自由基体系在实际治疗中的效果和安全性,研究团队进行了严谨且全面的动物实验。他们精心选用了小鼠皮下肿瘤模型,这一模型能够较好地模拟人类肿瘤在体内的生长环境和生物学行为。通过特定的给药方式,将构建好的超分子体系引入小鼠体内,密切观察其在肿瘤组织中的作用过程和效果。

肿瘤细胞内聚合反应对肌动蛋白细胞骨架的影响

实验结果令人鼓舞,在肿瘤组织中,研究人员清晰地观察到了持续的聚合反应。这表明该超分子体系在进入肿瘤组织后,能够稳定地发挥其引发聚合反应的功能,持续对肿瘤细胞造成损伤。同时,该体系在肿瘤组织内能够长时间保留,这一特性使得治疗效果得以持续发挥,不断地抑制肿瘤的生长。

为了评估该体系的安全性,研究人员对小鼠的各项生理指标进行了详细的监测,包括血常规、肝肾功能指标等。同时,对小鼠的主要组织和器官进行了切片分析,观察是否存在明显的病理变化。结果显示,该体系具有良好的生物相容性,不会对正常组织和器官造成明显的损伤。这一结果为该疗法的临床应用提供了重要的安全性保障,意味着在治疗肿瘤的同时,能够最大程度地减少对患者身体其他部位的不良影响。

肿瘤细胞内聚合反应对肌动蛋白细胞骨架的影响

此外,研究还发现,该体系能够在一定程度上缓解肿瘤组织的缺氧状态。肿瘤缺氧是肿瘤发展和治疗抵抗的重要因素之一,该体系通过某种机制改善了肿瘤组织的缺氧微环境,进一步增强了其抗肿瘤的效果。这可能是由于聚合反应引发的一系列生物学效应,影响了肿瘤组织内的血管生成和代谢过程,从而改善了氧气的供应。这些动物实验结果充分证明了乏氧引发的细胞内聚合在实际抗肿瘤治疗中具有高效、安全的特点,为该疗法从实验室走向临床应用提供了坚实的实验依据。



三、疗法优势与未来展望

王瑞兵团队的这一研究成果具有重大的科学意义和临床应用潜力。它成功开发出了一种全新的抗肿瘤疗法,为癌症诊疗领域注入了新的活力和思路。

与现有的细胞内自由基聚合方法相比,该疗法展现出了多方面的显著优势。

首先,其高度的选择性使得治疗更加精准。该超分子体系能够凭借肿瘤微环境的独特信号,选择性地在肿瘤细胞内聚集并引发聚合反应,形成聚合物,从而对肿瘤细胞进行精准打击,极大地减少了对正常细胞的误伤,提高了治疗的精准性和安全性。

其次,该疗法巧妙地依赖于肿瘤内源性的乏氧和还原刺激,无需引入外源性的触发因素。这种内源性刺激响应机制使得治疗过程更加自然、安全,避免了外源性触发因素可能带来的潜在风险,同时也提高了治疗的效率。因为肿瘤组织的乏氧和还原环境是其固有的特征,无需额外的操作即可启动治疗反应,使得治疗更加便捷和高效。

再者,超分子策略的运用是该疗法的一大亮点。通过合理设计超分子主客体复合物,利用 CB [7] 对自由基阴离子的稳定作用,有效地保证了反应的可控性和稳定性。这种稳定性不仅使得聚合反应能够在细胞内有序进行,还避免了自由基的过度产生或过早淬灭,从而提高了治疗效果的可重复性和可靠性。

然而,尽管该研究取得了令人瞩目的阶段性成果,但在迈向临床应用的漫长道路上,仍有许多关键问题亟待进一步深入研究。例如,需要详细探究该体系在体内的清除途径以及药代动力学特征。了解药物在体内的吸收、分布、代谢和排泄过程,对于评估其长期安全性和有效性至关重要。只有明确了这些信息,才能合理设计给药方案,确保药物在体内能够发挥最佳的治疗效果,同时最大程度降低潜在的不良反应。

总之,王瑞兵团队的这一研究成果为肿瘤治疗领域带来了新的曙光和突破。它不仅在科学理论上丰富了我们对肿瘤微环境响应性治疗策略的认识,还为临床实践提供了一种极具潜力的新型治疗方法。相信随着后续研究的不断深入和完善,这一创新疗法将为广大肿瘤患者带来更为安全、有效的治疗选择,推动肿瘤治疗技术迈向一个新的高度,为人类战胜癌症这一重大疾病带来新的希望。


四、文献信息

文献标题:Hypoxia-Initiated Supramolecular Free Radicals Induce Intracellular Polymerization for Precision Tumor Therapy
作者:Mian Tang, Zhiqing Yang, Xingchen Tang, He Ma, Beibei Xie, Jiang-Fei Xu, Cheng Gao, David Bardelang, Ruibing Wang
发表期刊:Journal of the American Chemical Society
DOI:10.1021/jacs.4c14847‍
原文链接:‍https://pubs.acs.org/doi/full/10.1021/jacs.4c14847

声明:以上内容仅代表作者观点,如有不科学之处,请在下方留言指正。

<END>