接口广告
摩熵化学
数据开放平台 数据库官网
小程序
打开微信扫一扫
首页 分子通 化学资讯 化学百科 反应查询 关于我们
请输入关键词

斯坦福大学饶江宏教授团队:聚荧光素聚合物的光控细胞内合成诱导细胞副凋亡

  • JACS
  • 斯坦福大学
  • 饶江宏
碳氢数科 2025/01/09

一、引言

在生物体内,蛋白质稳态的维持对于细胞正常生理功能的发挥至关重要。蛋白质稳态通过一系列复杂的活动,包括蛋白质的表达、折叠、运输和降解,确保了蛋白质生物合成的稳定性。然而,当这一平衡被打破时,往往会引发各种疾病,如衰老和癌症等。在癌细胞中,基因组的不稳定性加剧以及代谢需求的增加,导致了严重的蛋白毒性应激。尽管癌细胞能够通过多种机制逃避细胞凋亡,但这也为开发新型抗癌治疗策略提供了潜在的靶点。

副凋亡作为一种调节性细胞死亡方式,与蛋白质稳态破坏和内质网应激期间未折叠蛋白响应的激活密切相关。更为重要的是,副凋亡是一种免疫原性细胞死亡,这意味着死亡的癌细胞能够引发机体的免疫反应,从而使免疫系统识别并攻击残留的恶性细胞。

基于这一特性,饶江宏教授团队开展了一项创新性研究,旨在探索利用聚荧光素聚合物的光控细胞内合成来诱导癌细胞的副凋亡,为癌症治疗开辟新的途径。

二、实验内容


(一)聚荧光素聚合物的制备与表征

研究伊始,团队致力于合成具有特殊性能的聚荧光素聚合物。他们巧妙地将半胱氨酸(Cys)与 2 - 氰基苯并噻唑基团(CBT)连接,成功构建了一种具有跨膜性质的单体。为了精确控制单体的聚合反应,在单体的 N 端引入了 1 - (2 - 硝基苯基) 乙基碳酸酯保护基团,同时,Cys 侧链的巯基基团通过二硫键进行保护。这种精心设计的结构使得单体在特定条件下才能发生聚合反应。

光/还原剂引发原位聚合示意图

随后,团队设计了一种独特的 “与门”(AND - logic gate)聚合策略。该策略要求只有在光照和还原剂同时存在的情况下,单体 1 才能发生聚合反应。这一设计为实现聚荧光素聚合物的光控合成提供了关键的技术手段。通过核磁共振谱(NMR)对合成的聚合物进行分析,结果表明聚合物的数均分子量达到了 2990 Da。此外,利用透射电子显微镜(TEM)对聚合物的纳米聚集体进行表征,发现这些聚集体由无定形球状粒子组成。这些表征结果为后续研究聚荧光素聚合物在细胞内的行为和作用奠定了坚实的基础。

(二)细胞内聚合可行性探究

为了验证 “与门” 聚合策略在活细胞中的可行性,团队进行了一系列精心设计的实验。首先,他们通过 click 反应将单体 1 与生物素进行偶联,成功合成了 1 - biotin 化合物。接着,将 1 - biotin 化合物与人乳腺腺癌 MDA - MB - 231 细胞共同孵育,随后使用 Strep - AF647 进行染色处理。

细胞内聚合物聚集体成像

利用共聚焦激光扫描显微镜(CLSM)对细胞进行观察,结果令人振奋:单体 1 在细胞内成功地发生了聚合反应,形成了聚集体。并且,这一聚合过程表现出明显的光依赖性,即在光照条件下,聚合反应能够顺利进行,而在无光条件下,聚合反应则受到抑制。进一步的研究表明,这些聚集体主要分布在细胞质中。这一结果不仅证实了 “与门” 聚合策略在细胞内的有效性,还为后续研究聚荧光素聚集体对细胞的影响提供了重要的依据。



(三)聚荧光素聚集体对细胞死亡的作用研究

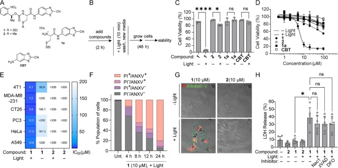
在确定了细胞内聚合的可行性之后,团队将研究重点转向了聚荧光素聚集体对细胞死亡的影响。他们以 4T1 细胞为研究对象,在光照条件下,将单体 1 与细胞共同孵育,并观察细胞的存活率。实验结果显示,单体 1 能够显著降低 4T1 细胞的存活率,其半数抑制浓度(IC50)值为 8.1μM。这一结果表明聚荧光素聚集体具有明显的细胞毒性。

细胞内聚合物聚集体诱导癌细胞死亡

为了深入探究细胞死亡的机制,团队进一步研究了聚集体引起的细胞死亡是否通过传统的细胞凋亡、坏死性凋亡、铁死亡或细胞焦亡等途径。通过一系列特异性的实验检测,结果表明由聚合物聚集体引起的细胞死亡并非通过这些传统途径。这一发现提示聚荧光素聚集体可能通过一种全新的机制诱导细胞死亡,为后续研究提供了新的方向。


(四)聚荧光素聚集体对早期 ER 应激响应的影响探究

鉴于聚荧光素聚集体对细胞死亡的独特作用,团队推测其可能与内质网(ER)应激有关。为了验证这一假设,他们采用了 RNA 测序和蛋白质水平分析等技术手段,对聚荧光素聚集体对早期 ER 应激响应的影响进行了深入探究。

荧光素细胞内聚合诱导ER应激

RNA 测序结果显示,聚集体的形成引发了广泛的基因表达变化。其中,ER 蛋白处理相关通路在 8 小时时显著富集,这一结果强烈表明这些基因与聚集体诱导的早期应激响应密切相关。进一步的蛋白质水平分析实验证实,细胞早期对聚集体形成的响应确实是 ER 应激。此外,研究还发现未折叠蛋白响应(UPR)、ER 相关降解(ERAD)和自噬等细胞内过程能够在一定程度上缓解 ER 应激。这些研究结果为揭示聚荧光素聚集体诱导细胞死亡的机制提供了重要的线索。


(五)细胞死亡机制的深入探究

为了全面阐明聚荧光素聚集体诱导细胞死亡的机制,团队进行了更为深入的研究。他们发现,原位聚合形成聚合物聚集体后,细胞内正常的蛋白质折叠和运输过程受到严重干扰,导致 ER 腔内未折叠或错误折叠的蛋白质大量积累,从而引发了 ER 应激。

聚荧光素引起副凋亡和免疫原性细胞死亡

ER 应激的激活触发了细胞内的未折叠蛋白响应(UPR)机制,细胞试图通过增强蛋白质折叠能力和促进蛋白质降解来恢复蛋白质稳态。然而,在持续的应激状态下,钙离子从内质网大量释放到细胞质中,引发了钙离子过载现象。这一现象严重干扰了线粒体的正常功能,导致线粒体膜电位下降,同时活性氧(ROS)的生成显著增加。

这些变化进一步激活了 PERK - eIF2α - ATF4 - CHOP 信号通路,最终诱导了副凋亡的发生,表现为细胞质空泡化。此外,研究还发现,在细胞死亡过程中,细胞会释放出损伤相关分子模式(DAMP),如 ATP、HMGB1 和钙网蛋白等。这些 DAMP 分子能够被免疫细胞识别,从而引发免疫原性细胞死亡。这一过程不仅导致癌细胞死亡,还能够增强机体对残留恶性细胞的免疫监视和攻击能力,为癌症的免疫治疗提供了新的思路。


三、总结与展望

饶江宏教授团队的研究成果揭示了一种全新的抗癌策略,即通过光控细胞内聚荧光素聚合物的原位合成来诱导癌细胞的副凋亡和免疫原性细胞死亡。这一研究成果具有重要的科学意义和潜在的应用价值。

从科学意义上讲,该研究首次证实了聚荧光素聚合物在光控条件下能够在细胞内原位合成,并诱导癌细胞发生副凋亡。这一发现不仅为深入理解细胞死亡机制提供了新的视角,还拓展了我们对蛋白质稳态与细胞命运关系的认识。此外,研究揭示的聚荧光素聚集体引发 ER 应激、激活 UPR 以及诱导副凋亡的信号通路,为细胞生物学领域的研究提供了重要的理论依据。

在应用价值方面,这一研究成果为开发新型抗癌药物提供了全新的靶点和策略。基于聚荧光素聚合物的光控合成特性,可以设计开发出具有高特异性和低毒性的抗癌药物。通过精确控制光照时间和位置,实现对癌细胞的精准杀伤,同时减少对正常细胞的损害。此外,免疫原性细胞死亡的诱导能够增强机体的抗肿瘤免疫反应,为癌症的免疫治疗提供了新的思路和方法。

然而,尽管取得了显著的成果,仍有许多问题需要进一步深入研究。例如,如何进一步优化聚荧光素聚合物的结构和性能,提高其对癌细胞的杀伤效率和特异性?在体内环境中,聚荧光素聚合物的分布和代谢情况如何?如何更好地调控光控合成过程,以实现更精准的癌症治疗?这些问题的解决将有助于推动这一领域的研究向临床应用转化,为癌症患者带来新的希望。

总之,饶江宏教授团队的研究为抗癌研究开辟了新的方向,为开发更加有效的癌症治疗策略提供了重要的理论基础和实验依据。未来的研究有望在这一基础上取得更大的突破,为人类战胜癌症做出更大的贡献。


四、文献信息

文献标题:Light-Controlled Intracellular Synthesis of Poly(luciferin) Polymers Induces Cell Paraptosis
作者:Sheng-Yao Dai, Zhen Xiao, Fangfang Shen, Irene Lim, Jianghong Rao
发表期刊:Journal of the American Chemical Society
DOI:10.1021/jacs.4c15644‍
原文链接:‍https://pubs.acs.org/doi/abs/10.1021/jacs.4c15644

声明:以上内容仅代表作者观点,如有不科学之处,欢迎指正。

‍‍‍

<END>